NEW 新たにAIワーカー機能が登場。あなただけのAI社員をつくろう! 詳しくはこちら
AIワーカー機能であなただけのAI社員をつくろう! 詳しくはこちら
Ruby Biz (25)
【Grokはビジネスに実導入できる?】Grokを使って仕様書作成を効率化!高品質な結果が得られるかを検証してみた
Yoomを詳しくみる
Ruby Biz (25)
AI最新トレンド

2025-12-25

【Grokはビジネスに実導入できる?】Grokを使って仕様書作成を効率化!高品質な結果が得られるかを検証してみた

Kana Saruno
Kana Saruno

「Grokを使ってみたいが、具体的な設定や使い方がわからない」「実務に活用できるのか不安」と思う方は多いのではないでしょうか。
特に、日々の業務で多くのドキュメント作成に追われるプロダクトマネージャーやプロジェクトリーダーにとって、新しいAIツールの導入は期待と不安が入り混じるものです。

SaaSプロダクト開発の現場では、仕様書作成プロセスが属人化しやすく、1機能あたりの作成に数時間を要することも珍しくありません。
もしGrokを活用して、この「仕様書作成」という重たい業務を劇的に効率化できるとしたらどうでしょうか。

本記事では、Grokの基本スペックをおさらいしつつ、実際にGrokを使って仕様書を作成していきます。
Grokの強みであるリアルタイム性や推論能力が、実際のドキュメント作成業務でどこまで通用するのか、具体的なプロンプトや出力結果を交えて解説します。
手動作業のボトルネックを解消できるでしょうか?みなさん、一緒にジャッジしていきましょう!

🧐Grokとはどのようなツールなのか

Grokは、AIの大手企業であるxAI(エックスAI)によって開発されたAIチャットボットツールです。
SNS上の投稿データをリアルタイムで参照できるため、従来AIが苦手とするトレンドや世論などの最新情報の収集・解析に強みを発揮します。
現在は、最新モデルとしてGrok‑4/4.1を提供中で、応答の精度や速度、対話の自然さも前モデルよりも向上しています。
Grokの用途は、ニュース要約、評判分析、コンテンツ生成、データ分析など多岐にわたります。
さらに、従来AIより忖度の少ないユーモアや皮肉を交えた応答スタイルを特徴としており、率直で多面的な回答が得られるのもGrokの魅力の一つです。

👤本記事の想定読者

本記事は、主に以下のような方を対象としています。

  • SaaSプロダクト開発チームで仕様書作成の工数削減を目指すプロダクトマネージャーやプロジェクトリーダーの方
  • Grokの具体的な活用方法や、ChatGPTなど他のAIツールとの違いを実務レベルで知りたい方
  • 仕様書作成などのドキュメント業務が属人化しており、AI活用による標準化や自動化に関心がある方

⭐️Grokの利用料金とプラン

Grokの利用は基本的に無料プランから始められますが、いくつかの追加機能を活用するためには有料プランへのアップグレードが必要です。
以下では、Grokの代表的な利用プランとその料金について紹介します。
(今回は「無料プラン」と「X Premium+」のみを比較)

※2025年12月現在の情報です。利用料金はレート換算となり、日々変動する可能性があります。

※上記は日本での利用を想定した比較表です。ご自身のアカウント・地域での最新状況を公式サイトで確認する必要があります。

※無料プランは、チャット回数や生成可能なコンテンツ数が制限される可能性があります。

※X Premium+は「制限の緩和」が適用されており、必ずしも「無制限」での利用が可能というわけではありません。多量のコンテンツ生成には注意が必要です。

その他の詳細については、Grokの公式サイトで最新の情報を確認してください。

仕様書作成におけるGrokの強み

X(旧Twitter)とのリアルタイム統合を活かした情報収集と分析に強みを持つ生成AIツールなので、最新情報や業界の動向を迅速に仕様書に反映できる点が大きなメリットです。
SNS上でのリアルタイムなフィードバックや議論を収集し、自動的に要約や分析を行うことで、必要な背景情報や市場の声を反映できるようになります。
また、JSON形式でデータを出力する能力を持ち、他のシステムやツールとスムーズに統合できるため、例えば、エンジニアやプロダクト開発チームが必要なデータを迅速に取り込み、仕様書に適した形式で整理する、といった活用も可能となるでしょう。
さらに、Grokの対話型アプローチにより、仕様書作成時に必要なアイディア出しや文言の洗練もサポートしてくれるため、柔軟な議論の進行ができるようになるはずです。

🤔Grokを実際に使ってみた!

では実際に、GrokをSaaS開発の現場で活用する場合、どのようなシーンが考えられるでしょうか?
ここでは、Grokの強みである「推論能力」「コーディング支援」「リアルタイム性」を活かせる利用シナリオ案を考えてみました。

🎓1つ目の検証:新機能(ログイン認証)の仕様書ドラフト作成

1つ目の検証として、 プロジェクトマネージャーがエンジニアスタッフに渡すための初期要件定義書を、必須項目を網羅した状態で素早く作成するというシーンを想定します。
SaaS開発において、ログイン、検索、決済といった基本機能の仕様書作成は避けて通れません。
しかし、これらは「当たり前の機能」であるがゆえに、記述漏れが発生したり、毎回同じような内容を一から書いたりと、非効率が発生しやすい領域です。

Grokの高い推論能力を使って、これらを正確かつエンジニアが理解できる形式で出力していきたいと思います。

検証に使用するモデルはGrok 4.1(Thinking)です。

入力プロンプト

「あなたはSaaS開発のベテランPMです。新規開発する「企業向けSaaSのログイン機能」に関する機能仕様書のドラフトをMarkdown形式で作成してください。」


要件

  • メールアドレスとパスワードによる認証
  • GoogleアカウントによるOAuth認証(SSO)
  • パスワードリセット機能
  • セキュリティ要件(パスワード強度、ロックアウト機能)を含めること


出力形式

  • 概要
  • 画面構成要素(表形式)
  • バリデーションルール
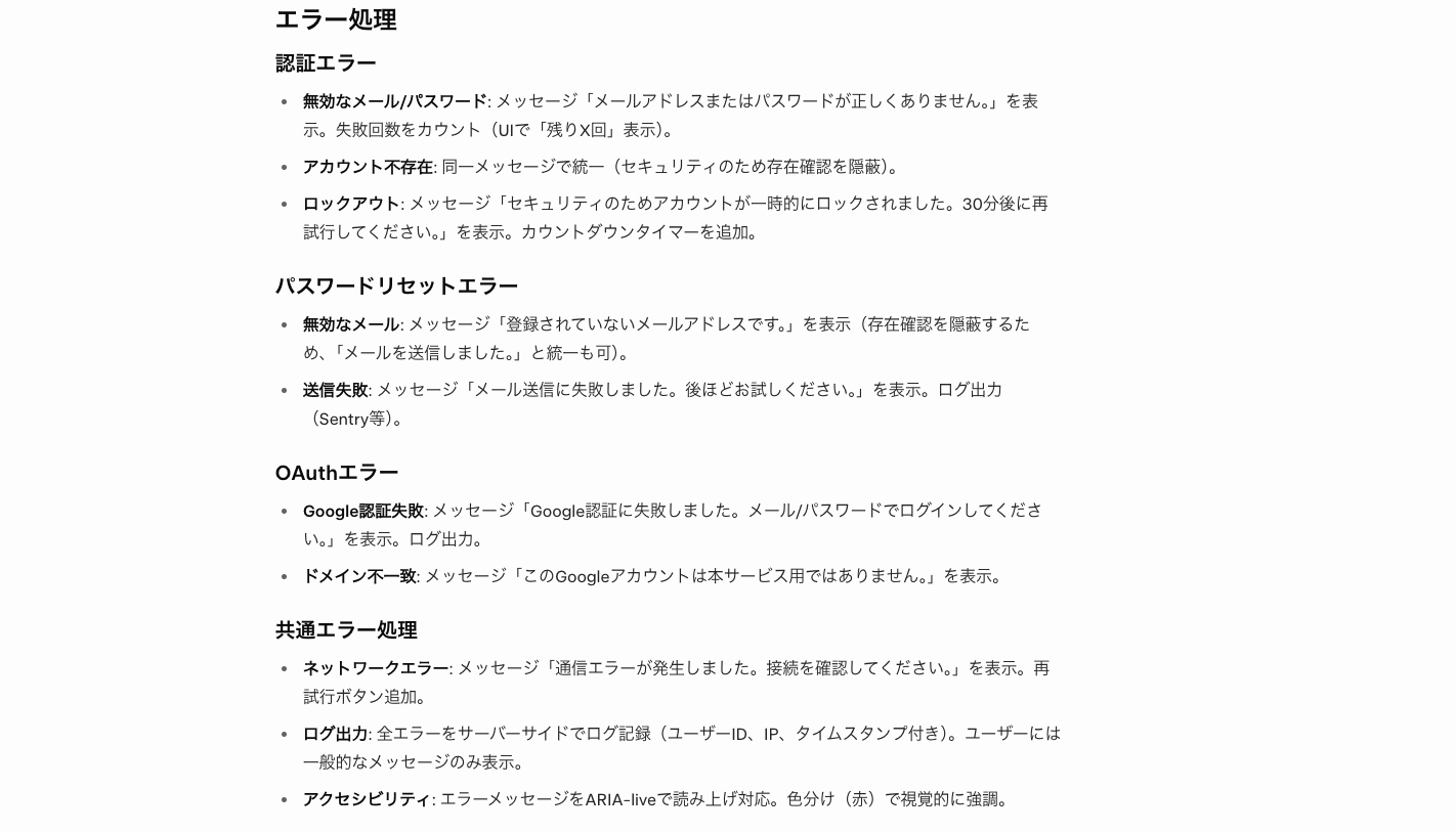
  • エラー処理

また、検証項目として、「専門用語が適切に使われているか」「構造化(Markdown)されているか」「セキュリティ要件などの推論が含まれているか」の3つが反映されているかもチェックしていきます。

🧑‍💻シナリオに沿って検証を開始!

XのPremiumアカウントでGrokを開き、以下のようにプロンプトを入力しました。
この際、モデルをGrok 4.1 (Thinking)に指定し、↑矢印をクリック。

すると、以下のような構成のテキストが生成されました。

特筆すべきは、生成にかかった時間!なんと3秒!!

エラー処理に関しても、日本語メッセージで構成されています。
また、「UIで「残りX回」表示」「色分け(赤)で視覚的に強調」という具体的なデザインも提案されており、UI/UXデザイナーへの指示をどのように行えばスムーズになるのかが視覚的にわかりやすくなっていると感じました。

💪プロンプトを追加して機能をさらに盛り込んでみる

生成結果下部に、追加のコンテンツ生成の提案があります。
「ユーザー登録機能の仕様」をクリックしてみました。

すると、以下のように画面構成要素が置き換わった状態で再生成できました!
この要素を統合すると、複数機能を併せ持ったログイン画面に仕上げられそうです!

以下統合表


☑️1つ目の検証を終えて

この検証にかかった時間はわずか5分程度でした。圧倒的なスピード感で、コンテンツが生成されたことは皆さんもおわかりいただけたかと思います。

また、チェック項目としても以下の結果が得られました。

  • Markdownの構造化:見出し、箇条書き、テーブル(表)がきれいに整形されており、そのままConfluenceやNotionに貼り付け可能なレベルでした。
  • 内容の網羅性:指示した要件だけでなく、「多様なエラー処理」や「ブルートフォース攻撃を加味した内容」といった、プロンプトには明記していなかったがSaaSとして一般的に必要なセキュリティ要件を自律的に補完して提案してくれました。これがGrokの「高度な推論能力」による強みと言えます。
  • 具体的なバリデーション:「パスワードは8文字以上、大文字・小文字・数字・記号を含むこと」といった具体的なルールが初期値として記載されており、叩き台として非常に優秀です。

最低限の指示で、高品質のドラフトが作成できるのには驚愕しました!

🎓2つ目の検証!エラーログ分析と改修仕様書の作成

せっかくなので、もうひとつ検証します。
2つ目のシナリオとして、システム障害発生時にエラーログから原因を特定し、修正対応のための指示書を作成する、といったシーンを想定します。

検証で使うプロンプトは以下のとおりです。


入力プロンプト

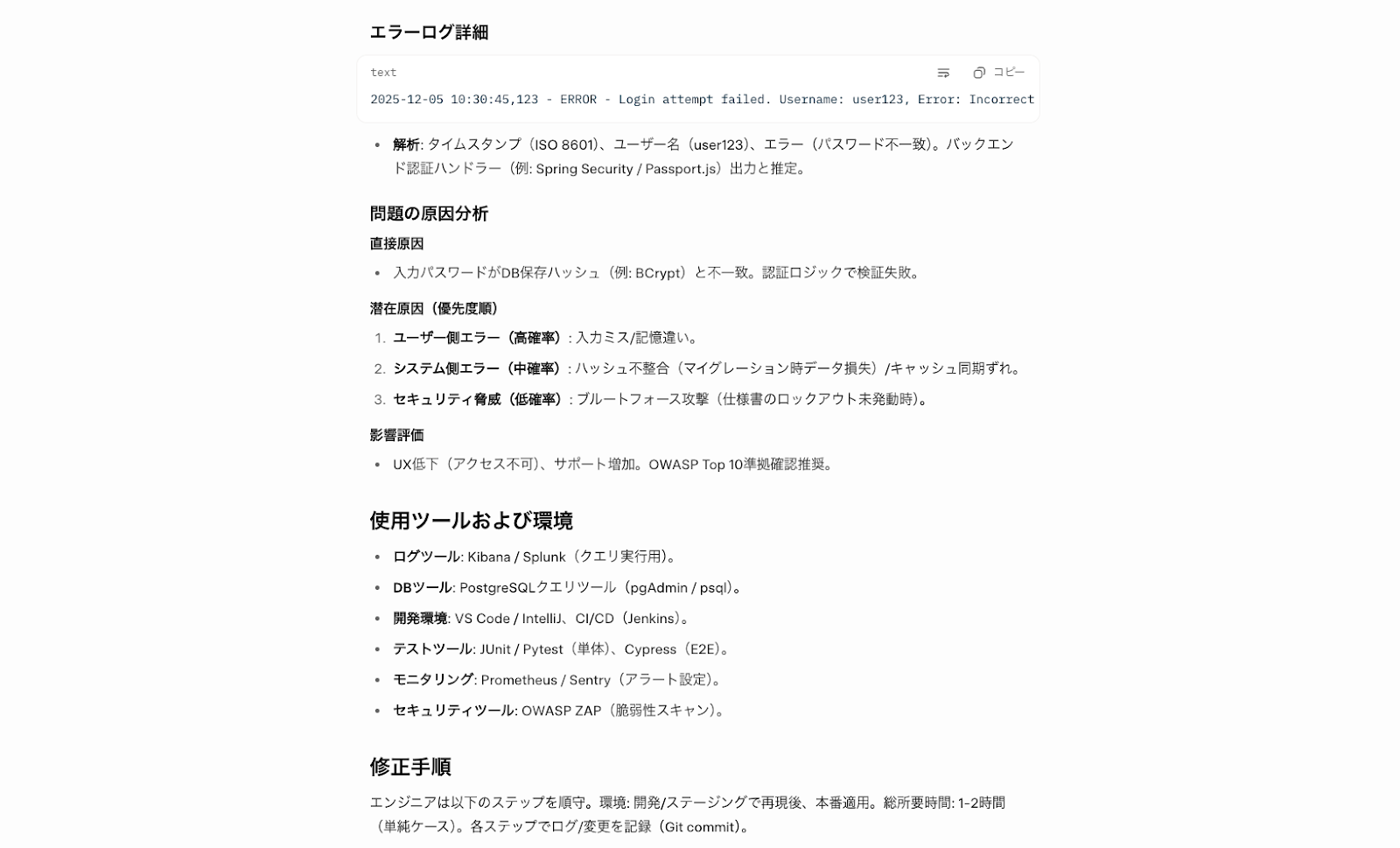
以下のエラーログを分析し、発生している問題の原因と、それを修正するための推奨手順をエンジニア向けのドキュメントとしてまとめてください。


条件

検証に使用するモデルはGrok 4.1(Thinking)です。

ここでは、「ログ解析の正確さ」「解決策の具体性」「指示書の明確さ」に焦点をあてて検証していきます。
なお、検証のため、エラーログはごく簡単な『パスワードの相違』に設定しています。

🧑‍💻プログラミングコードの解析を含めた検証

1回目の検証とは異なり、プログラミングコードがプロンプト内に入っています。
さあ、どのような結果が得られるでしょうか...
と、考えている間に生成完了!3秒足らずで以下のような内容を打ち出してくれました!

問題の原因分析も的確で、修正手順のコード表記は色付けされています。

視認性も高い結果で、感心するばかりです!

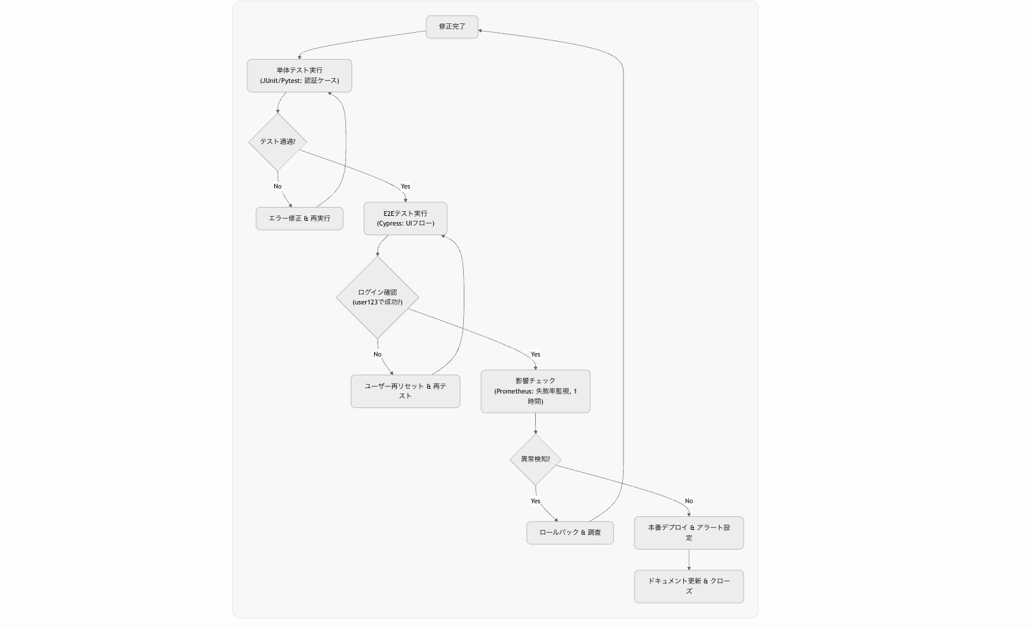
ただ、フローチャートはちょっとわかりづらいかなと感じました。
ここだけ修正してみましょう。

追加プロンプト

「(チャートのコードをコピペして)このチャートを状態遷移図に変更して再生成してください。」

すると、4秒ほどで以下のチャートが生成されました!

行程が明確化されて、フローの終点がわかりやすくなりましたね!

✅2回目の検証を終えて

  • ログ解析の正確さ:「エラーがどのような分類のものか」「ログはどのような構成になっているか」を正しく判断しているように感じました。結果も箇条書きで表示されており、仕様書作成の際の構成案として参考になりそうです。
  • 具体的な解決策の提示があるか:エラーの予防策として複数の案が提示されました。内容としても難易度は高くなく、ユーザーに配慮していると感じます。
  • 指示書としてみた時の明確さ:コードを解析して、なおかつ色付けされた状態で表示されていたのは高評価ポイントです!細かい点を上げると、一度の生成では100%の視認性を得られたと感じられませんでしたが、この部分は数回のラリーで解決できそうですね。

🙌まとめ

検証当初の「実務に活かせるのか」という疑問に対する結論としては、「十分に使える!!特に仕様書やマニュアルといったドキュメントのドラフト作成の工数を大幅に削減できそう」ということになりました。

手動でこれを作成すると、項目の洗い出しからドキュメントの整形まで通常1〜2時間かかるところ、Grokを使えば5分程度でベースが完成します。
あとは、プロジェクト固有の細かいルールを人の手で微調整するだけで済みます。

ただし、注意点もあります。

  • 情報の正確性:Grokが出力した技術仕様(例:OAuthの特定ライブラリのバージョンなど)が最新かつ正確かは、エンジニアによるダブルチェックが必要です。
  • 連携の手間:生成されたMarkdownテキストをコピーし、社内Wiki(Confluence等)に貼り付けて整形し直す作業は必要となります。

他にも、社内機密事項を入力しないことも重要です。この部分は一般例に置き換えてプロンプトを構成した方が良いでしょう。

Grok単体でも「考える時間」と「書く時間」は大幅に短縮できますが、生成後の「転記・整形・共有」という定型作業まで自動化できれば、業務はさらに効率化されるでしょう。

ここが、API連携やYoomのような自動化ツールとの組み合わせを検討すべきポイントとなりそうです。

Yoomは、xAI(Grok)を使ったさまざまな業務を自動化できます。

xAI(Grok)と他のツールを利用する業務を効率化したいときは、以下もチェックしてみてください。

xAI(Grok) のAPIと今すぐ連携

Yoomを使えば、今回ご紹介したような連携を
プログラミング知識なしで手軽に構築できます。
無料でYoomを試す
この記事を書いた人
Kana Saruno
Kana Saruno
API連携プラットフォーム「Yoom」がもたらすワークフローの自動化と、生産性の劇的な向上に感銘を受け、現在はコンテンツ制作を担当。カスタマーサポートとして、多様な業界のユーザーが抱える業務課題の解決に取り組む中で、定型業務の非効率性を目の当たりにした経験を持つ。ユーザー視点を武器に、SaaS連携による業務効率化の具体的な手法や、明日から実践できるIT活用のノウハウを分かりやすく発信している。
タグ
xAI(Grok)
関連アプリ
お役立ち資料
Yoomがわかる!資料3点セット
Yoomがわかる!資料3点セット
資料ダウンロード
3分でわかる!Yoomサービス紹介資料
3分でわかる!Yoomサービス紹介資料
資料ダウンロード
Before Afterでわかる!Yoom導入事例集
Before Afterでわかる!Yoom導入事例集
資料ダウンロード
お役立ち資料一覧を見る
詳しくみる