NEW 新たにAIワーカー機能が登場。あなただけのAI社員をつくろう! 詳しくはこちら
AIワーカー機能であなただけのAI社員をつくろう! 詳しくはこちら
Deep Researchで市場調査|競合比較レポートを実際に作成して見えた活用法
Googleドキュメントから1クリックでAIワーカーが内容を解析し、Microsoft Teamsで情報共有を自動化する
Yoomを詳しくみる
この記事のフローボットを試す
Deep Researchで市場調査|競合比較レポートを実際に作成して見えた活用法
AI最新トレンド

2026-03-24

Deep Researchで市場調査|競合比較レポートを実際に作成して見えた活用法

Yuzuki Amano
Yuzuki Amano

市場調査や競合分析は、新規事業の立ち上げやマーケティング戦略の策定において欠かせないプロセスです。しかし、インターネット上に散らばる膨大な情報から必要なデータを集め、比較可能な形に整理するには、多大な時間と労力がかかります。

そのような課題を解決する可能性を秘めているのが、生成AIによる高度なリサーチ機能である「Deep Research(ディープリサーチ)」です。

本記事では、Deep Researchの基本的な仕組みや使い方に加え、実際の業務を想定した検証結果を詳しく解説します。実際に使ってみることで見えてきたメリットや、従来の検索手法との違い、そして実務に導入する際の注意点まで網羅的にご紹介するため、日々のリサーチ業務を効率化したい方にとって必見の内容となっています!

🔍Deep Researchとは何か?

Deep Researchとは、生成AIを活用してインターネット上の情報を自律的に収集・分析し、専門的なレポートを作成する高度なリサーチ機能のことです。

これまで一般的だったAIとの対話では、ユーザーが一問一答形式で質問を投げかけ、AIが手元の知識や都度のウェブ検索結果から短い回答を返すというスタイルが主流でした。
一方でDeep Researchは、ユーザーの指示を受けるとまずAIが自ら「調査計画」を立案します。
そして、何百ものWebサイトやPDF資料、学術論文などを横断的に読み込み、情報の比較分析論点の整理、さらには仮説の提示までを自動で行ってくれます。

▼Deep Researchを利用することで得られるメリット

  • リサーチ時間の劇的な短縮:数日かかる手作業の調査が、数十分〜数時間で完了する。
  • 網羅的な情報収集:人間では処理しきれない数百の情報ソースを横断的に分析できる。
  • 多角的な視点の獲得:データに基づいた客観的な比較分析や仮説の提示により、見落としを防ぐ。
  • ファクトチェックの容易さ:各情報の根拠に対して明確な出典(ソース)リンクが提示される。

⭐Yoomは市場調査業務を自動化できます

「Deep Researchのような優秀なAI機能があれば、それだけで市場調査は完結するのではないか」と疑問に思う方もいるかもしれません。確かにAIは、情報の収集からレポート作成までの「思考とリサーチ」の工程を劇的に効率化してくれます。

しかし、実務においては、生成されたレポートをただ眺めて終わるわけにはいきません。
完成したレポートを適切なフォーマットに変換し、関係者にメールやチャットで共有し、社内のデータベースやドキュメント管理ツールに保管するといった「周辺の定型業務」が必ず発生します。そんな時に役立つのが「Yoom」です。

[Yoomとは]

以下のような自動化が可能です。
気になる方はぜひチェックしてみてくださいね👀


■概要
Googleドキュメントに蓄積されたナレッジをチームに共有する際、内容を一つひとつ確認し、手作業で投稿するのは手間がかかるのではないでしょうか。 このワークフローを活用することで、Googleドキュメントから1クリックで情報共有を担当するAIエージェント(AIワーカー)が内容を自動で解析し、要点などをMicrosoft Teamsへスムーズに情報共有できます。これにより、重要な情報の伝達漏れを防ぎ、チーム全体の生産性向上に貢献します。
■このテンプレートをおすすめする方
  • GoogleドキュメントとMicrosoft Teamsでの情報共有に手間を感じている方
  • AIエージェントを活用して、ドキュメントに基づいた情報共有のプロセスを自動化したい方
  • ナレッジの要約や分類作業を効率化し、より重要な業務に集中したいと考えている方
■このテンプレートを使うメリット
  • ドキュメントの確認から内容の解析、Microsoft Teamsへの投稿までが自動化され、手作業による情報共有の時間を短縮できます
  • AIエージェント(AIワーカー)が内容を解析して共有するため、担当者による要約のばらつきや共有漏れを防ぎ、情報共有の品質を標準化できます
■フローボットの流れ
  1. はじめに、GoogleドキュメントとMicrosoft TeamsをYoomと連携します
  2. 次に、トリガーでGoogleドキュメントを選択し、「Googleドキュメント上から起動」アクションを設定します
  3. 最後に、オペレーションでAIワーカーを設定し、ドキュメントの内容を解析してナレッジの自動分類や重要度を判定しMicrosoft Teamsへ通知するためのマニュアル(指示)を作成します
※「トリガー」:フロー起動のきっかけとなるアクション、「オペレーション」:トリガー起動後、フロー内で処理を行うアクション
■このワークフローのカスタムポイント
  • Googleドキュメントのトリガー設定では、フローボットの起動対象としたいドキュメントのURLを設定してください
  • AIワーカーの設定では、利用したいAIモデルを選択し、「このドキュメントを300字で要約してください」といったように、実行したい内容に応じた指示を任意で設定してください
  • Microsoft Teamsの通知先のチャンネルやメンション相手などは任意で設定することが可能です。
■注意事項
  • Googleドキュメント、Microsoft TeamsのそれぞれとYoomを連携してください。AIワーカー内で使用するツール(アプリ)についてもマイアプリ連携が必要です。
  • Microsoft365(旧Office365)には、家庭向けプランと一般法人向けプラン(Microsoft365 Business)があり、一般法人向けプランに加入していない場合には認証に失敗する可能性があります。
  • Chrome拡張機能を使用したトリガーを使用することで、Googleドキュメント上から直接トリガーを起動させることができます。
  • Chrome拡張機能を使ったトリガーの設定方法は「Chrome拡張機能を使ったトリガーの設定方法」をご参照ください。
  • AIワーカーの基本設定は「【AIワーカー】基本的な設定方法」をご参照ください。
  • AIワーカーの同時実行数・作成可能なAIワーカー数・利用可能なAIモデルはご契約中のプランによって異なります。
  • AIワーカー内でご利用いただけるアプリやオペレーション等はフローボットの利用制限と同様です。
  • AIワーカーは、テスト実行でも本番実行と同様にタスクを消費しますのでご注意ください。詳細は「【AIワーカー】タスク実行数の計算方法」ご参照ください。
  • AIワーカーはマニュアルを詳細に設定することで適切な処理を実行しやすくなります。詳細は「【AIワーカー】マニュアルの作成方法」をご参照ください。

■概要
日々の業務における改善点の洗い出しや、その内容を資料化する作業に時間を要していませんか。手作業での情報収集や整理は手間がかかるだけでなく、チームへの共有も遅れがちです。このワークフローを活用すれば、Google Driveに資料を保存するだけで、AI agentが自動で業務改善コンサルティングを実行し、その結果をNotionに集約します。手動での分析や情報整理から解放され、効率的な業務改善プロセスを構築できます。
■このテンプレートをおすすめする方
  • AI agentを活用して、業務改善コンサルティングのプロセス自体を効率化したいと考えている方
  • Google DriveやNotion、Slackを日常的に利用しており、情報共有の自動化に関心がある方
  • 業務改善案の立案や資料作成の手間を省き、より戦略的な企画業務に注力したい担当者の方
■このテンプレートを使うメリット
  • Google Driveへの資料保存を起点に、AIによる分析からNotionへの記録までを自動化し、これまで分析や資料作成にかかっていた時間を短縮します
  • AI agentが業務改善コンサルティングを担うことで、担当者による提案の質のばらつきを抑え、業務プロセスの標準化を促進します
■フローボットの流れ
  1. はじめに、Google Drive、Notion、SlackをYoomと連携します
  2. 次に、トリガーでGoogle Driveを選択し、「特定のフォルダ内に新しくファイル・フォルダが作成されたら」というアクションを設定します
  3. オペレーションでAIワーカーを設定し、アップロードされた資料を基に業務改善コンサルタントとして提案を行うためのマニュアル(指示)を作成します
  4. 続けて、オペレーションでNotionを選択し、AIワーカーが出力した内容をデータベースにページとして追加するよう設定します
  5. 最後に、オペレーションでSlackを選択し、Notionにページが作成されたことを指定のチャンネルに通知するよう設定します
※「トリガー」:フロー起動のきっかけとなるアクション、「オペレーション」:トリガー起動後、フロー内で処理を行うアクション
■このワークフローのカスタムポイント
  • Google Driveのトリガー設定では、監視対象としたいフォルダを任意で指定してください
  • AIワーカーの設定では、利用したいAIモデルを任意で選択し、どのような観点で業務改善コンサルティングを行わせるか、具体的な指示内容を業務に合わせて設定してください
■注意事項
  • Google Dive、Notion、SlackのそれぞれとYoomを連携してください。
  • トリガーは5分、10分、15分、30分、60分の間隔で起動間隔を選択できます。
  • プランによって最短の起動間隔が異なりますので、ご注意ください。
  • ダウンロード可能なファイル容量は最大300MBまでです。アプリの仕様によっては300MB未満になる可能性があるので、ご注意ください。
  • トリガー、各オペレーションでの取り扱い可能なファイル容量の詳細は「ファイルの容量制限について」をご参照ください。
  • AIワーカー内で使用するツール(アプリ)についてもマイアプリ連携が必要です。
  • AIワーカーの基本設定は「【AIワーカー】基本的な設定方法」をご参照ください。
  • AIワーカーの同時実行数・作成可能なAIワーカー数・利用可能なAIモデルはご契約中のプランによって異なります。
  • AIワーカー内でご利用いただけるアプリやオペレーション等はフローボットの利用制限と同様です。
  • AIワーカーは、テスト実行でも本番実行と同様にタスクを消費しますのでご注意ください。詳細は「【AIワーカー】タスク実行数の計算方法」ご参照ください。
  • AIワーカーはマニュアルを詳細に設定することで適切な処理を実行しやすくなります。詳細は「【AIワーカー】マニュアルの作成方法」をご参照ください。

💻Deep Researchの基本的な使い方

Deep Researchの能力を最大限に引き出すためには、いくつかの基本的な使い方を押さえておく必要があります。AIにただ丸投げするのではなく、的確に方向付けを行うことが重要です。

①調査目的と対象を明確にする

まず自分の中で調査のゴールや対象範囲を明確にしておくことが重要です。
目的が曖昧なままでは、指示自体が抽象的になり、結果としてピントの外れたレポートが生成されてしまいます。

例えば、「スマート家電について調べて」と考えるのではなく、「スマート家電市場への新規参入を検討しているため、国内の主要プレイヤーとそのシェア、成長要因を把握したい」といった形で、情報の必要性や対象範囲を自分の中で整理しておくことが重要です。

②プロンプト(指示文)の工夫

①で明確にした目的に基づき、AIへの指示はできるだけ具体的に設計します。
目的に沿った回答を得るためには、出力形式まで具体的に指定することが効果的です。

【プロンプト例】

スマート家電市場への新規参入を検討しています。
日本国内における主要競合3社について調査してください。
各社について以下の観点で整理し、比較表形式でまとめてください。
・主力製品と価格帯
・強み・差別化要因
・ユーザー評価(レビュー傾向)
また、市場全体の成長要因と今後の参入機会についても分析してください。
出力は、①結論を冒頭に簡潔にまとめ、②その後に比較表と詳細分析を箇条書きで記載してください。

このように、目的→分析内容→アウトプット形式まで具体化している点が重要です。

③継続的な深掘り

Deep Researchでは、調査の前後や途中でAIから「対象地域は国内に限定しますか?」といった逆質問(クラリファイング・クエスチョン)が投げかけられることがあります。

これに丁寧に答えて条件をすり合わせるだけでなく、一度出力されたレポートに対しても「この競合企業の弱みについて、さらに具体的なレビューを5件集めて深掘りして」と追加で対話を重ねることで、より深く価値のあるインサイトを引き出すことができます。

✅Deep Research機能の比較(ChatGPT・Gemini・Copilot)

現在、Deep Researchの概念は主要なAIプラットフォームに実装され始めており、それぞれに独自の特徴や強みを持っています。
自社の環境や調査の目的に合わせて適切なツールを選択することが、市場調査を効率化する上で非常に重要です。

■ChatGPT(OpenAI)

OpenAIが提供するChatGPTのDeep Researchは、高度な推論能力と論理的な分析力に強みがあります。新しい推論モデルを基盤としており、複雑な課題に対しても多段階で思考し、質の高いレポートを生成します。

【市場調査での活用シーン】

  • 競合企業の戦略・ポジショニング分析
  • 市場構造(バリューチェーン・参入障壁)の整理
  • 複数調査データの統合とインサイト抽出
  • 仮説構築および調査結果の解釈

■Gemini(Google)

GoogleのGeminiに搭載されたDeep Research機能は、強力な検索エコシステムとの連携が最大の特徴です。インターネット上の膨大かつ多様な情報源から、必要なデータを迅速に収集・処理する能力に優れています。

【市場調査での活用シーン】

  • 市場規模や成長率に関する最新情報の収集
  • 業界トレンド・消費者動向の横断的把握
  • 競合・新規参入企業の網羅的リストアップ
  • 一次情報(ニュース・Web)の迅速な収集

■Copilot(Microsoft)

MicrosoftのCopilotは、企業向けビジネスインフラとの親和性の高さが特徴です。
Word、Excel、PowerPointなどのOfficeアプリケーションとシームレスに連携でき、生成した調査結果をそのまま実務資料に活用しやすい点が強みです。

【市場調査での活用シーン】

  • 調査結果のレポート化(PowerPoint・Word)
  • Excelでの市場データ分析・可視化
  • 社内データと市場データの統合分析
  • 意思決定資料の迅速な作成

🤔Deep Researchで実際の市場調査を検証

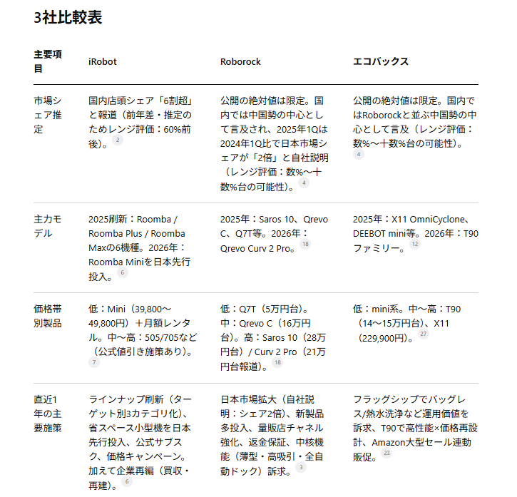
今回は実務を想定し、Deep Researchを用いて「ロボット掃除機における競合比較レポートの作成」を検証してみました。

1.使用するツール

  • ChatGPT(Deep Research機能)

2.検証内容

  • 生成される市場調査レポートの質
  • 従来のAI検索と比較して手間がどれだけ削減できるか

3.プロンプト

  • 国内主要メーカー3社に絞り、直近1年間の動向、価格帯ごとの戦略、ユーザーレビューから見出される各社の強み・弱みを比較表形式でレポート化するよう具体的に指示

【使用するプロンプト】

スマート家電市場への新規参入を検討しています。
以下の条件で、「国内ロボット掃除機市場における競合比較レポート」を作成してください。
#調査対象
・国内のロボット掃除機市場における主要メーカー3社
#調査・分析の観点
・直近1年間の動向
・価格帯ごとの戦略
・ユーザーレビューから見出される各社の強み・弱み
・差別化ポイント(機能、デザイン、ブランド、アフターサービスなど)
#アウトプット形式
・テキストレポート
・3社の比較表(列:メーカー名)

検証結果

検証の結果、Deep Researchは指示した「直近1年間」「国内市場」「主要メーカー3社」という条件をすべて網羅したテキストレポートを出力しました。

1. 具体的かつ網羅的な分析軸

「価格帯ごとの戦略」や「ユーザーレビューからの強み・弱み」など、指示した分析軸に沿った回答が得られました。

比較表においても、主力モデルや価格帯別の製品情報まで網羅されています。

2. 出典元によるファクトチェックの容易性

28件に及ぶ出典元(ソース)が提示されており、ワンクリックで内容を確認できます。
これにより、情報の正確性を担保するための確認作業がスムーズに行えます。

3. 従来のAI検索との明確な差

従来のAI検索で国内のロボット掃除機市場について指示した場合、得られる情報は「主メーカー」「価格帯」「人気モデルの傾向」といった要点にとどまりました。そのため、さらに深掘りするには人間が追加の質問を考える必要があり、Deep Researchと同等の水準に到達するには多くの時間を要します。

一方でDeep Researchは自律的に思考し、情報収集から分析までを一貫して実行します。
その結果、作業時間は大幅に短縮され、従来のように一から手動でリサーチを行う必要性は、ほぼなくなったと言えます。

▼従来のAI検索をした場合の出力

⚠️Deep Researchで市場調査を行う際の注意点と対策

非常に強力なツールであるDeep Researchですが、実務で活用する際にはいくつかの注意点を押さえておく必要があります。

①ハルシネーション(情報の捏造)のリスク

AIはもっともらしい文章を生成することに長けているため、実在しないデータや誤った解釈を事実であるかのように出力してしまうことがあります。
このリスクを防ぐためには、AIの出力を決して鵜呑みにせず、レポートに付与された出典(ソース)リンクを必ず自分の目で確認し、情報の裏付けをとるプロセスが不可欠です。

【確認すべきチェックポイント】

  1. 統計データや市場調査の数値:実在するデータか、出典元は正しいか。
  2. 法律や規制に関する情報:最新の法改正が反映されているか。
  3. 企業の事例:その企業が実際にそのような取り組みを行っているか。

②機密情報の取り扱い

調査の精度を上げるために、社外秘の売上データや開発中の製品情報、顧客の個人情報などをプロンプトに入力してしまうと、AIの学習データとして利用されたり、予期せぬ情報漏洩につながる恐れがあります。
企業内で利用する際は、入力してよい情報のガイドラインを明確に定め、安全な環境設定のもとで運用するルール作りが欠かせません。また、対策としては顧客名や売上数値などの機密性の高い情報は「A社」「〇〇円」のように伏せ字にして利用しましょう。

【機密情報のマスキング例】

  1. 企業名:「株式会社Yoom」 → 「A社」「自社」
  2. 個人名:「山田太郎」 → 「担当者A」「Bさん」
  3. 具体的な金額:「売上1億2000万円」 → 「売上〇〇億円」「前年比120%」

AIが出力したレポートはあくまで「判断材料」の一つに過ぎないという認識を持つことが大切です。データの収集や整理はAIに任せても、その結果を自社の戦略にどう落とし込むか、最終的な意思決定を下すのは人間の役割となります。

🖊️まとめ

自律的に調査計画を立て、膨大な情報を横断して分析するこの機能は、これまで多くの時間を奪っていたデスクリサーチのあり方を根本から変えるポテンシャルを持っています。
ツールを使いこなすためのマインドセットとして重要なのは、AIを「完璧な答えを出す魔法の箱」としてではなく、「極めて優秀なリサーチアシスタント」として位置づけることです。

単純な作業はAIに委ね、人間は出力されたデータをどう解釈し、次のアクションにつなげるかという創造的な業務に時間を注ぐべきだといえます。
ぜひ、日々の業務にDeep Researchを取り入れ、市場調査の質とスピードを次のレベルへと引き上げてみてください!

💡 Yoomでできること

Yoomは、業務を自動化するハイパーオートメーションプラットフォームです。
これまで手動で利用していた各ツールをメインとした自動化フローが、直感的な操作で実現可能です。もし自動化に少しでも興味を持っていただけたなら、ぜひ登録フォームから無料登録して、Yoomによる業務効率化を体験してみてください。


■概要
Googleドキュメントで作成した議事録や報告書の内容を、分析や管理のためにGoogle スプレッドシートへ転記する作業に手間を感じていませんか?特に、内容を整理しながら特定の項目を抜き出す作業は、時間がかかる上にミスも発生しがちです。
このワークフローを活用すれば、Googleドキュメントの情報をAIが自動で分類・抽出し、指定のGoogle スプレッドシートへスムーズにインポートできます。定型的なデータ入力作業を自動化し、業務の正確性と効率を高めます。
■このテンプレートをおすすめする方
  • GoogleドキュメントからGoogle スプレッドシートへのデータインポートを手作業で行っている方
  • 会議の議事録など、Googleドキュメントの内容をAIで自動的に分類・抽出したい方
  • 定型的なデータ入力作業を自動化し、より重要な業務に集中したいと考えている方
■このテンプレートを使うメリット
  • Googleドキュメントの内容をGoogle スプレッドシートへインポートする作業が自動化され、これまでデータ入力に費やしていた時間を短縮できます
  • 手作業による転記がなくなるため、情報の分類ミスや入力漏れといったヒューマンエラーの発生を防ぎ、データの正確性を保てます
■フローボットの流れ
  1. はじめに、GoogleドキュメントとGoogle スプレッドシートをYoomと連携します
  2. 次に、トリガーでChrome拡張機能を選択し、「Googleドキュメント上から起動」を設定します
  3. 最後に、オペレーションでAIワーカーを選択し、Googleドキュメントの内容を分類・抽出し、Google スプレッドシートに自動でインポート(登録)するためのマニュアル(指示)を作成します
※「トリガー」:フロー起動のきっかけとなるアクション、「オペレーション」:トリガー起動後、フロー内で処理を行うアクション
■このワークフローのカスタムポイント
  • AIワーカーのオペレーション設定では、処理内容やコストに応じて、利用したいAIモデルを任意で選択してください
  • AIワーカーへの指示(プロンプト)は、抽出したい項目や分類のルールに合わせて自由にカスタマイズしてください。例えば、「報告者」「日付」「要点」といった特定の項目を抽出するよう設定できます
■注意事項
  • Googleドキュメント、Google スプレッドシートのそれぞれとYoomを連携してください。AIワーカー内で使用するツール(アプリ)についてもマイアプリ連携が必要です。
  • AIワーカーの基本設定は「【AIワーカー】基本的な設定方法」をご参照ください。
  • AIワーカーの同時実行数・作成可能なAIワーカー数・利用可能なAIモデルはご契約中のプランによって異なります。
  • AIワーカー内でご利用いただけるアプリやオペレーション等はフローボットの利用制限と同様です。
  • AIワーカーは、テスト実行でも本番実行と同様にタスクを消費しますのでご注意ください。詳細は「【AIワーカー】タスク実行数の計算方法」ご参照ください。
  • AIワーカーはマニュアルを詳細に設定することで適切な処理を実行しやすくなります。詳細は「【AIワーカー】マニュアルの作成方法」をご参照ください。
  • AIワーカーで大容量のデータを処理する場合、処理件数に応じて膨大なタスクを消費する可能性があるためご注意ください。
  • Chrome拡張機能を使用したトリガーを使用することで、Googleドキュメント上から直接トリガーを起動させることができます。
  • Chrome拡張機能を使ったトリガーの設定方法は「Chrome拡張機能を使ったトリガーの設定方法」をご参照ください。

■概要
OneDriveに保存されるファイルが増えるにつれて、その内容の確認や重要度の判断、関係者への共有といった作業が負担になっていませんか。手作業での対応は時間がかかるだけでなく、重要な情報の見落としに繋がる可能性もあります。このワークフローを活用すれば、まるで専属のOneDrive AIエージェントのように、ファイルが格納された際にAIが自動で内容を判別して要約し、Slackへ通知するため、ファイル管理に関する課題を円滑に解決します。
■このテンプレートをおすすめする方
  • OneDriveに保存された大量のファイルを管理し、内容の確認や共有に手間を感じている方
  • OneDriveと連携するAIエージェントのような仕組みで、情報共有を自動化・効率化したい方
  • チーム内での重要ファイルの見落としを防ぎ、迅速な情報連携を実現したい管理者の方
■このテンプレートを使うメリット
  • OneDriveへのファイル格納を起点に、内容の判別から通知までが自動で実行されるため、手作業での確認や共有に費やしていた時間を短縮できます。
  • AIがファイル内容の重要度を判断して通知するため、人為的な確認漏れや関係者への共有忘れといったヒューマンエラーの防止に繋がります。
■フローボットの流れ
  1. はじめに、OneDriveとSlackをYoomと連携します。
  2. 次に、トリガーでOneDriveを選択し、「特定フォルダ内にファイルが作成または更新されたら」というアクションを設定します。
  3. 最後に、オペレーションでAIワーカーを設定し、格納されたドキュメントの内容を自動で判別・要約し、通知先を選定したうえでSlackで共有するためのマニュアル(指示)を作成します。
※「トリガー」:フロー起動のきっかけとなるアクション、「オペレーション」:トリガー起動後、フロー内で処理を行うアクション
■このワークフローのカスタムポイント
  • OneDriveのトリガー設定では、自動化の起動対象としたいフォルダを任意で設定できます。
  • AIワーカーへの指示(プロンプト)は、ファイルの重要度を判別する基準や要約の形式など、業務に合わせて自由にカスタマイズが可能です。
  • Slackの通知先やメッセージ内容も任意で設定できます。
■注意事項
  • OneDrive、SlackのそれぞれとYoomを連携してください。AIワーカー内で使用するツール(アプリ)についてもマイアプリ連携が必要です。
  • Microsoft365(旧Office365)には、家庭向けプランと一般法人向けプラン(Microsoft365 Business)があり、一般法人向けプランに加入していない場合には認証に失敗する可能性があります。
  • AIワーカーの基本設定は「【AIワーカー】基本的な設定方法」をご参照ください。
  • AIワーカーの同時実行数・作成可能なAIワーカー数・利用可能なAIモデルはご契約中のプランによって異なります。
  • AIワーカー内でご利用いただけるアプリやオペレーション等はフローボットの利用制限と同様です。
  • AIワーカーは、テスト実行でも本番実行と同様にタスクを消費しますのでご注意ください。詳細は「【AIワーカー】タスク実行数の計算方法」ご参照ください。
  • AIワーカーはマニュアルを詳細に設定することで適切な処理を実行しやすくなります。詳細は「【AIワーカー】マニュアルの作成方法」をご参照ください。
  • トリガーは5分、10分、15分、30分、60分の間隔で起動間隔を選択できます。
  • プランによって最短の起動間隔が異なりますので、ご注意ください。 
  • ダウンロード可能なファイル容量は最大300MBまでです。アプリの仕様によっては300MB未満になる可能性があるので、ご注意ください。
  • トリガー、各オペレーションでの取り扱い可能なファイル容量の詳細は「ファイルの容量制限について」をご参照ください。 

Yoomを使えば、今回ご紹介したような連携を
プログラミング知識なしで手軽に構築できます。
無料でYoomを試す
この記事を書いた人
Yuzuki Amano
Yuzuki Amano
3年間動画制作に携わり、 視聴者の心を動かす表現を追求してきました。 その経験を活かしyoomの魅力や可能性を わかりやすく・魅力的に発信していきます。
タグ
ChatGPT
Deep Research
Gemini Deep Research
Microsoft Copilot
関連アプリ
お役立ち資料
Yoomがわかる!資料3点セット
Yoomがわかる!資料3点セット
資料ダウンロード
3分でわかる!Yoomサービス紹介資料
3分でわかる!Yoomサービス紹介資料
資料ダウンロード
Before Afterでわかる!Yoom導入事例集
Before Afterでわかる!Yoom導入事例集
資料ダウンロード
お役立ち資料一覧を見る
詳しくみる