NEW 新たにAIワーカー機能が登場。あなただけのAI社員をつくろう! 詳しくはこちら
AIワーカー機能であなただけのAI社員をつくろう! 詳しくはこちら
DeepSeekの情報収集を実務で試した:海外ニュース要点化と絞り込み検索 徹底検証
DeepSeekの情報収集を実務で試した:海外ニュース要点化と絞り込み検索 徹底検証
Yoomを詳しくみる
この記事のフローボットを試す
DeepSeekの情報収集を実務で試した:海外ニュース要点化と絞り込み検索 徹底検証
AI最新トレンド

2026-01-26

DeepSeekの情報収集を実務で試した:海外ニュース要点化と絞り込み検索 徹底検証

Kanade Nohara
Kanade Nohara

「インターネットに溢れる膨大な情報の中から、自分に必要なものだけを素早く見つけ出す」そんな情報収集のあり方を、DeepSeekという新しいAIが大きく変えようとしています。ChatGPTやGeminiといった有名なサービスに続いて、今なぜDeepSeekがこれほどまでに注目されているのでしょうか。
これまで多くの人が情報収集に使ってきたのは、検索エンジンやSNS、あるいは一部の特化型AIでした。しかし、DeepSeekはそれらとは一線を画す圧倒的なコストパフォーマンスと、独自の検索ロジックで私たちのリサーチ業務を支えてくれます。この記事では、DeepSeekをどのように情報収集に組み込むべきか、その実力と注意点を本音で解説します。

✍️前提情報

本記事の想定読者

この記事は、以下のような悩みをお持ちの方に向けて書いています。

  • 日々の業務で膨大なニュースや資料をチェックしているビジネスパーソン
  • より効率的なリサーチ手法を探しているライターの方
  • DeepSeekという名前は聞いたことがあるけれど、セキュリティ面が心配で導入を迷っている方

DeepSeekとは?

DeepSeekは、中国のDeepSeek社が開発した大規模言語モデルです。最大の特徴は、高度な推論能力を持ちながら、誰でも手軽に利用できる点にあります。
DeepSeek-V3.1やDeepSeek-R1といったモデルは、特にR1は難しい論理的な思考が得意なため、深いリサーチが必要な場面で重宝されています。
Web版やアプリ版にはサーチ機能が搭載されており、これを使うとAIがリアルタイムでネット上の情報を拾い集めてくれます。単に質問に答えるだけでなく、複数のソースに当たって情報を整理してくれるため、まるで優秀なリサーチアシスタントが隣にいるような感覚で作業を進められます。
〈料金〉

  • 無料プラン
  • 有料プラン:
    開発者プラン(従量課金制(トークン単位)) 
    100万トークンあたり数十円〜数百円程度。
    エンタープライズプラン
    大規模なデータ処理やカスタムモデルに対応。企業の特定のニーズに応じたカスタマイズが可能。

〈メリット・デメリット〉
メリット:情報の網羅性
一般的な検索AIが数個のソースを参照して回答を作るのに対し、DeepSeekは一度に数十件ものサイトを確認することがあります。特に英語の文献を日本語で要約する能力には目を見張るものがあり、海外の一次情報にアクセスするハードルをぐっと下げてくれます。

デメリット:プライバシーとデータ管理の問題
DeepSeekのプライバシーポリシーには、入力されたデータが中国のサーバーに保管されることが明記されています。
そのため、会社の機密情報や個人情報をそのまま入力するのは控えるべきです。あくまでインターネット上の公開情報を整理したり、一般的な知識を深めたりするためのツールとして、割り切って使うのが賢い選択と言えるでしょう。

📣YoomはDeepSeekを連携してリサーチ業務を自動化できます

DeepSeek単体でも強力なツールですが、これを自動化のプラットフォームであるYoomと組み合わせることで、その真価はさらに発揮されます。
🌟Yoomとは?Yoomとは?ノーコードで業務自動化につながる!
例えば、毎日決まった時間に特定の業界ニュースをDeepSeekにリサーチさせ、その要約結果をSlackやLINEに自動で飛ばすといった仕組みが簡単に作れます。
わざわざDeepSeekの画面を開いてプロンプトを打ち込む手間さえも、Yoomなら自動化できるのです。集めた情報をGoogleスプレッドシートにリスト化したり、Notionにデータベースとして蓄積したりすることも可能です。単純な情報収集作業をAIに任せ、人間はそこから得られた知見をどう活かすかという、よりクリエイティブな仕事に集中できるようになります。
[Yoomとは]


■概要

Google スプレッドシートに議事録やアンケート結果などを集約しているものの、その内容を都度確認し要約する作業に時間を取られていませんか。このワークフローを活用すれば、Google スプレッドシートに行が追加されるだけで、DeepSeekが自動で内容を要約し指定のセルに結果を書き込むため、情報収集と要約作成のプロセスを自動化し、業務の効率化を実現します。

■このテンプレートをおすすめする方

  • Google スプレッドシートで情報収集やタスク管理をしているすべての方
  • 収集したテキスト情報の要約作業に、手間や時間を取られている方
  • DeepSeekを活用して、定型的な文章作成業務を自動化したいと考えている方

■このテンプレートを使うメリット

  • スプレッドシートへの情報追加をトリガーに自動で要約が実行されるため、これまで手作業で行っていた要約作成の時間を短縮できます。
  • 手作業による内容の読み飛ばしや要約の質のばらつきを防ぎ、常に一定の品質で情報を整理することが可能になります。

■フローボットの流れ

  1. はじめに、Google スプレッドシートとDeepSeekをYoomと連携します。
  2. 次に、トリガーでGoogle スプレッドシートを選択し、「行が追加されたら」アクションを設定して、監視対象のスプレッドシートとシートを指定します。
  3. その後、オペレーションでDeepSeekを選択し、「テキストを生成」アクションを設定して、トリガーで取得した行の情報を要約するようプロンプトを組みます。
  4. 最後に、オペレーションでGoogle スプレッドシートを選択し、「レコードを更新する」アクションを設定することで、生成された要約文を元の行の指定したセルに書き込みます。

※「トリガー」:フロー起動のきっかけとなるアクション、「オペレーション」:トリガー起動後、フロー内で処理を行うアクション

■このワークフローのカスタムポイント

  • DeepSeekのテキスト生成アクションでは、使用するモデルIDや、どのような要約内容を生成させたいかに応じてメッセージリスト(プロンプト)を任意で設定してください。
  • Google スプレッドシートの「レコードを更新する」アクションでは、更新対象のスプレッドシートID、シートID、および要約結果を書き込む列の値を任意で設定してください。

■注意事項

  • Google スプレッドシート、DeepSeekとYoomを連携させてください。
  • トリガーは5分、10分、15分、30分、60分の間隔で起動間隔を選択できます。
  • プランによって最短の起動間隔が異なりますので、ご注意ください。

■概要

日々のメール対応、特に一件一件内容を確認し返信文を作成する業務に多くの時間を費やしていませんか?このワークフローを活用することで、Gmailで特定のメールを受信した際に、AIモデルであるDeepSeekが返信文案を自動で生成します。メール対応にかかる工数を削減し、より付加価値の高い業務へ集中する時間を創出します。

■このテンプレートをおすすめする方

  • Gmailでの問い合わせ対応に多くの時間を費やしているカスタマーサポート担当者の方
  • 定型的なメールへの返信業務を効率化し、コア業務に時間を割きたいと考えている方
  • AIを活用して、メール返信の品質を維持しつつ業務を自動化したいと考えている方

■このテンプレートを使うメリット

  • Gmailでメールを受信後、DeepSeekが自動で返信案を生成するため、一から文章を考える手間が省け、対応時間を短縮することができます。
  • AIが一次返信案を作成することで、担当者による文章の質のばらつきを防ぎ、メール対応品質の標準化や業務の属人化解消に繋がります。

■フローボットの流れ

  1. はじめに、GmailとDeepSeekをYoomと連携します。
  2. 次に、トリガーでGmailを選択し、「特定のラベルのメールを受信したら」というアクションを設定し、起動のきっかけとしたいメールのラベルを指定します。
  3. 次に、オペレーションでDeepSeekを選択し、「テキストを生成」アクションを設定します。トリガーで受信したメール本文などを元に、返信文案を生成するようプロンプトを記述します。
  4. 最後に、オペレーションでGmailの「メールを送る」アクションを設定し、DeepSeekが生成したテキストを本文に含めてメールを送信します。

※「トリガー」:フロー起動のきっかけとなるアクション、「オペレーション」:トリガー起動後、フロー内で処理を行うアクション

■このワークフローのカスタムポイント

  • Gmailでメールを送信するアクションでは、送信先(To, CC, BCC)を任意のアドレスに設定することが可能です。
  • メールの件名や本文には、トリガーで受信したメールの件名や差出人、DeepSeekで生成したテキストなど、前のステップで取得した値を「変数」として埋め込めます。

注意事項

  • Gmail、DeepSeekのそれぞれとYoomを連携させてください。
  • トリガーは5分、10分、15分、30分、60分の間隔で起動間隔を選択できます。
  • プランによって最短の起動間隔が異なりますので、ご注意ください。

🤔DeepSeekで情報収集を試してみた!

実際にDeepSeekの実力はどうなのか、2つのパターンで検証してみました。

〈検証内容〉

今回は、検証①と検証②の2つに分けて検証をしてみました!

共通の使用モデル・プラン

DeepSeek(DeepSeek-V3.2・無料プラン(DeepThink,Search機能オン))
※リサーチと論文解説に強いため、DeepThink,Search機能オンにしています。

検証①海外ニュースの日本語ダイジェスト作成

【検証項目】

以下の項目で、検証していきます!

検証②特定ドメインの絞り込み検索

【検証項目】

以下の項目で、検証していきます!

🔍検証①海外ニュースの日本語ダイジェスト作成

ここからは、実際に検証した内容とその手順を解説します。

まずは実際の検証手順のあとに、それぞれの検証項目について紹介していきます!

〈プロンプト〉

日本国内の主要テックメディア(ITmedia、TechCrunch Japan、Gizmodo等)でまだ詳細に報じられていない、過去24時間以内の最新海外テックニュースをリサーチしてください。
指示事項:
リサーチ範囲: The Verge, Wired, Ars Technica, TechCrunch (US版), 9to5Mac などの主要英語ソースを複数巡回してください。
アウトプット: 注目すべきトピックを3つ選び、それぞれ以下の形式でまとめてください。
ニュースのタイトル(日本語訳)
記事の要約(重要なポイントを箇条書きで3点)
日本の業界やユーザーに与える影響の考察
参照したソースのURL(複数ある場合はすべて併記)
品質: 専門用語(例:マルチモーダル、推論モデル、SoC等)は、日本のエンジニアやビジネスマンが違和感を抱かない自然な専門用語を用いてください。

〈検証手順・結果〉

ログイン後に表示される画面で、以下のプロンプト(指示文)を入力して送信します。

1分以内で、完了しました!以下は、実行結果です。

実践してみた感想

DeepSeekは、複数の英語ソースから最新情報をすぐに収集し、文脈を汲み取った上で「日本市場への影響」まで言語化する能力において、かなり高い精度を発揮しました。
出力された内容は、単なる機械翻訳の域を超え、専門用語が正確に反映された「そのまま会議資料に使えるレベル」の品質です。多言語リサーチの手間を削減し、意思決定のスピードを向上させるツールであると確信しました。情報の網羅性はもちろん、読者の属性(エンジニア、ビジネスマン)に合わせた適切なトーンの調整もスムーズで、実務における即戦力としてのポテンシャルを強く感じます。

🔍検証②専門用語の翻訳と解説

ここからは、実際に検証した内容とその手順を解説します。

まずは実際の検証手順のあとに、それぞれの検証項目について紹介していきます!

〈プロンプト〉

医学論文データベース「PubMed (ncbi.nlm.nih.gov)」のみを情報源として、以下のトピックに関する最新のエビデンスを検索し、要約してください。
トピック: 「GLP-1受容体作動薬の、アルツハイマー型認知症または認知機能低下に対する治療効果」
指示事項:
フィルタリング: 2023年以降に発表された、査読済みの論文(特にメタ分析またはランダム化比較試験)を3件抽出してください。
項目指定: 各論文について、以下の項目を正確に記載してください。
論文タイトル(英語および日本語訳)
筆頭著者(First Author)
掲載誌名および巻号
研究の結論(抄録に基づき簡潔に)
正確なURLまたはDOIリンク
禁止事項: PubMedドメイン以外のニュースサイトやブログ等の二次情報は一切含めないでください。

〈検証手順・結果〉

検証①と同じく、ログイン後に表示される画面で、プロンプト(指示文)を入力して送信します。

1分で、完了しました!(論文の解析のため、検証①よりも時間がかかりました)
以下は、実行結果です。

実践してみた感想

DeepSeekは、PubMedという専門性の高いデータベースに情報の出所を限定しつつ、2023年以降のエビデンスを正確にフィルタリングする卓越した能力を示しました。
特筆すべきは、指定された3件の論文(RCT、メタ分析、コホート研究)を抽出するだけでなく、各研究の特性(メカニズム、介入効果、臨床現場での関連)を多角的に総括している点です。出力結果は、専門外の人間が数時間かけて行う文献調査を1分程度で完結させており、情報の信頼性を担保しつつ、リサーチ業務の圧倒的な高速化を実現できる強力なツールだと感じました。

🖊️検証結果

検証①

1. レスポンスの速さ
検証①:1分以内
検証②:約1分
DeepSeekの最大の武器は、指示を出した瞬間に複数の英語ソースを巡回し、タイムリーに情報を整理する圧倒的な処理スピードです。
本来、人間が「The Verge」や「9to5Mac」といった複数のメディアから最新記事を探し、内容を読み解いて要約するには、相応の時間を要します。しかし、本検証では広範なリサーチ範囲を指定したにもかかわらず、遅滞なく構造化された回答が生成されました。
この即時性は、分刻みで情勢が変わるテック業界において、海外の一次情報を取り入れる際のタイムラグをゼロに近づけるものであり、ビジネスの意思決定を加速させる強力なエンジンになると感じました。
2. ソースの網羅性
情報の網羅性についても、高い水準にあります。Googleのプラットフォーム刷新、Appleの「Xcode Cloud」価格改定、さらにはAI企業に対する新たな集団訴訟といった、分野の異なる重要トピックをバランスよく抽出できています。
特に、Googleの「Blacksmith」プロジェクトに関する「The Information」の独占報道など、主要メディアがフォローアップしたばかりの深い情報まで網羅している点には驚きました。単一のメディアに依存せず、複数の英語ソースを横断的に参照することで、多角的な視点からニュースの全体像を提示できており、情報の「抜け漏れ」を防ぐリサーチツールとして信頼がおけます。

3. 翻訳の自然さ

翻訳の質は、単なる直訳を遥かに超え、日本のビジネスシーンで即通用するレベルに達しています。「マルチモーダル」「推論モデル」「CI/CD環境」といった専門用語が、文脈に応じて正確かつ自然に使い分けられていました。
例えば、Appleの施策が「個人開発者やスタートアップ」に与える影響や、著作権訴訟が日本の「コンテンツ産業」に及ぼす法的リスクの考察など、日本独自の市場背景を汲み取った意訳がなされています。読み手が違和感を抱くことなく、情報の核心をダイレクトに理解できるこの言語能力は、英語アレルギーを持つユーザーにとっても大きな助けとなります。

検証②

1. 指定ドメイン外のノイズ混入の有無

DeepSeekは、「PubMedのみを情報源とする」という厳しい制約を見事に遵守しました。出力結果には、ニュースサイトや個人のブログといった二次情報は一切含まれず、査読済みの学術論文のみが抽出されています。一般的なAI検索では、広告やまとめサイトが混入してエビデンスの純度が下がるケースが散見されますが、本検証ではノイズが完全に排除されました。
これにより、専門的な意思決定において最も重要となる「一次情報の信頼性」が担保されています。特定の専門ドメインに深く潜り込み、不要な情報をシャットアウトする制御能力は、専門職の業務効率を劇的に向上させるかなり高い水準にあると評価できます。

2. 論文の内容を正しく理解し、要約できているか

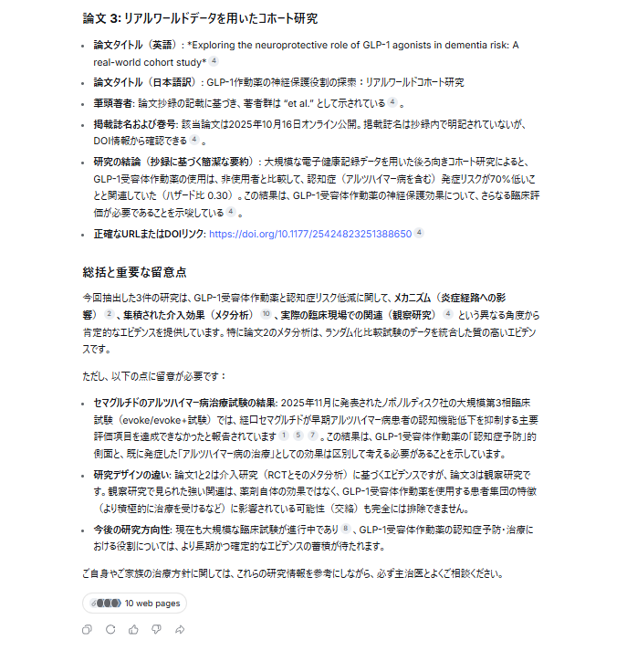
論文の核心を突く理解力と、高度な要約能力が確認されました。単なる抄録の翻訳に留まらず、メタ分析による「認知症リスク53%減少」やコホート研究での「ハザード比0.30(発症リスク70%低)」といった具体的な数値を正確に引用しています。さらに、総括部分では「炎症経路への影響」や「集積された介入効果」など、異なる研究デザインの意義を多角的に分析できています。
特に、最新の「evoke/evoke+試験」の結果を引用し、「予防的側面」と「発症後の治療」を区別して留意点を述べるなど、臨床的なニュアンスまで汲み取った高度な考察が行われており、専門的な資料作成のベースとして十分に耐えうる品質です。

3. リンクの有効性

AIの課題とされるハルシネーション(もっともらしい嘘)が一切見られず、提示された全ての論文に正確なDOIリンクが付与されている点は特筆すべき信頼性です。PubMedのデータに基づき、2024年の論文から2025年10月公開の研究まで、実際に機能するアクセス先が明示されています。これにより、ユーザーは要約を確認した直後に一次ソースへ直接アクセスして詳細を検証することが可能となり、情報の裏取りコストが削減されます。
架空の文献を生成することなく、実在する最新のエビデンスを確実に接続できるこの正確性は、研究者や医療従事者がAIを「実務のパートナー」として活用するための決定的な強みと言えます。
※実際のリンク先の画面

結論

DeepSeekは、広範な「海外テックニュースのリアルタイム収集」と、PubMedのような「高度に専門化されたドメインでのエビデンス検索」の両面において、高い実用性を証明しました。膨大な英語ソースから情報の核心を瞬時に抽出するスピード、および難解な論文データから具体的な数値を正確に読み解く論理的思考力は、情報過多な現代におけるリサーチ業務の強力な武器となります。
今回の検証を通じて、以下の強みを持つことが明らかになりました。まとめると、「指定ドメインを厳守し一次情報のみを抽出する圧倒的なフィルタリング能力」「専門用語の文脈を正確に捉え日本市場への影響まで言語化する分析的翻訳力」「ハルシネーションを排した正確なデータ引用とリンク有効性の高さ」です。
DeepSeekを戦略的なリサーチや専門情報の構造化プロセスに組み込むことで、リサーチ工数の劇的な削減はもちろん、情報の信頼性を担保しながら意思決定の精度を世界水準へと引き上げることが可能です。日々進化するAIの特性を理解し、こうした高度な検索・分析機能を実務に最適化させていくことで、組織の情報戦略における競争優位性を継続的に高めていくことが期待できます。

【余談】知っておくべき安全な使い方のガイドライン

便利なツールである一方で、セキュリティへの配慮も忘れてはいけません。DeepSeekを利用する際は、個人を特定できる情報や、自社の未発表プロジェクトに関する機密事項などは入力しないように心がけましょう。

もし不安がある場合は、ログインせずに利用したり、入力する情報を抽象化して、一般的な知識の整理として活用したりするのがおすすめです。
あくまでネット上の公開情報を効率よく収集するためのアシスタントとして活用することで、リスクを最小限に抑えながら最大の恩恵を受けることができます。

✅まとめ

DeepSeekは、その圧倒的な検索スピードと網羅性によって、私たちの情報収集のあり方を根本から変えてくれる可能性を秘めています。特に海外の情報を迅速にキャッチアップしたいビジネスパーソンにとって、これほど頼もしい存在は他にありません。
リスクを正しく理解し、適切な距離感で使いこなすことができれば、あなたのリサーチ業務はこれまで以上にスムーズで質の高いものになるはずです。

💡Yoomでできること

DeepSeekの優れた検索・分析能力は、単体で使うだけでなく、業務フローの中に組み込むことでさらに大きな価値を生み出します。Yoomを使えば、DeepSeekを他の様々なアプリケーションと連携させ、リサーチ業務そのものを自動化することが可能です。
例えば、競合他社の最新ニュースを毎日決まった時間にDeepSeekにリサーチさせ、その要約を毎朝Slackに自動投稿するワークフローが作れます。また、顧客からの複雑な問い合わせ内容をDeepSeekに分析させ、過去のナレッジを基にした返信案を自動で作成し、担当者に通知することもできます。
Yoomなら、プログラミングの知識がなくても、こうしたAIを活用した高度な自動化を誰でも簡単に実現できます。手作業での情報収集から解放され、より本質的な意思決定に時間を使える環境を、ぜひ試してみてくださいね。
※その他のツールで、どのような自動化が可能なのかについては、連携アプリ一覧をご確認ください。
Yoomへの無料登録はこちらから!


■概要

Googleフォームで集めたアンケートや問い合わせの回答を、一つひとつ確認して分析するのは手間がかかる作業ではないでしょうか。また、手作業での集計や転記は、ミスや漏れが発生する原因にもなり得ます。このワークフローを活用すれば、Googleフォームに回答が送信されると、その内容をDeepSeekが自動で分析し、結果をGoogle スプレッドシートに記録するため、こうした課題をスムーズに解消できます。

■このテンプレートをおすすめする方

  • Googleフォームで収集した回答の分析や転記作業に、手間や時間を要しているご担当者の方
  • アンケートや顧客フィードバックの分析をAIで自動化し、業務効率化を図りたいと考えている方
  • 手作業によるデータの転記ミスなどをなくし、正確なデータ管理を実現したいと考えている方

■このテンプレートを使うメリット

  • フォームへの回答送信を起点に、AIによる内容分析からスプレッドシートへの記録までが自動化されるため、これまで手作業に費やしていた時間を短縮することができます。
  • 手作業による転記ミスや分析内容のばらつきといったヒューマンエラーを防ぎ、データ管理の正確性向上に繋がります。

■フローボットの流れ

  1. はじめに、Googleフォーム、DeepSeek、Google スプレッドシートをYoomと連携します。
  2. 次に、トリガーでGoogleフォームを選択し、「フォームに回答が送信されたら」というアクションを設定します。
  3. 次に、DeepSeekを選択し、「テキストを生成」アクションを設定し、フォームの回答内容を分析するように指定します。
  4. 最後に、Google スプレッドシートの「レコードを追加する」アクションを設定し、元の回答とDeepSeekによる分析結果を指定のシートに行として追加します。

※「トリガー」:フロー起動のきっかけとなるアクション、「オペレーション」:トリガー起動後、フロー内で処理を行うアクション

■このワークフローのカスタムポイント

  • DeepSeekでテキストを生成するアクションでは、プロンプトを自由にカスタマイズすることが可能です。例えば、フォームの回答内容の要約、ポジティブ・ネガティブ判定、内容に応じたタグ付けなど、目的に応じた分析を指示できます。

■注意事項

  • Googleフォーム、Google スプレッドシート、DeepSeekをそれぞれYoomと連携させてください。
  • Googleフォームをトリガーとして使用した際の回答内容を取得する方法は下記を参照ください。https://intercom.help/yoom/ja/articles/6807133
  • トリガーは5分、10分、15分、30分、60分の間隔で起動間隔を選択できます。
  • プランによって最短の起動間隔が異なりますので、ご注意ください。

■概要

Zoomでの会議後、録画データの文字起こしや要約、議事録の作成に手間がかかっていませんか。特に複数のツールをまたぐ作業は、時間がかかるだけでなく、情報の転記ミスなども起こりがちです。このワークフローを活用すれば、Zoom会議の終了をトリガーに、録画データを自動で文字起こしし、DeepSeekで要約した上でNotionに保存するまでの一連の流れを自動化し、こうした課題を解消します。

■このテンプレートをおすすめする方

  • ZoomでのWeb会議が多く、議事録作成や情報共有に手間を感じている方
  • DeepSeekやNotionを活用し、会議情報の管理を効率化したいと考えている方
  • 複数のツールをまたいだ手作業をなくし、コア業務に集中したいと思っている方

■このテンプレートを使うメリット

  • Zoom会議後の文字起こしから要約、Notionへの転記までが自動化されるため、議事録作成などに費やしていた時間を短縮できます。
  • 手作業によるコピー&ペーストが不要になるため、情報の転記漏れや要約時の抜け漏れといったヒューマンエラーを防ぎ、情報の正確性を保ちます。

■フローボットの流れ

  1. はじめに、Zoom、DeepSeek、NotionをYoomと連携します。
  2. 次に、トリガーでZoomを選択し、「ミーティングが終了したら」というアクションを設定します。
  3. 次に、Zoomの「ミーティングのレコーディング情報を取得」アクションと「ミーティングのレコーディングファイルをダウンロード」アクションを設定します。
  4. 次に、AI機能の「音声データを文字起こしする」を選択し、ダウンロードした音声データをテキストに変換します。
  5. 次に、DeepSeekの「テキストを生成」アクションを設定し、文字起こしされたテキストを要約します。
  6. 最後に、Notionの「レコードを追加する」アクションを設定し、要約されたテキストを任意のデータベースに追加します。

※「トリガー」:フロー起動のきっかけとなるアクション、「オペレーション」:トリガー起動後、フロー内で処理を行うアクション

■このワークフローのカスタムポイント

  • AIによる音声データの文字起こしアクションでは、話者分離の有無や句読点の自動挿入など、文字起こしの条件を任意で設定できます。
  • DeepSeekでテキストを生成するアクションでは、プロンプトを自由にカスタマイズ可能です。「箇条書きで要約して」など、目的に応じた要約形式を指定できます。

■注意事項

  • DeepSeek、Zoom、NotionのそれぞれとYoomを連携してください。

■概要

会議後の議事録の要約や共有は重要な業務ですが、手作業で行うと時間がかかり、担当者の負担になることも少なくありません。また、要約の品質にばらつきが出たり、共有が遅れてしまうといった課題も発生しがちです。このワークフローを活用すれば、Yoomデータベースに保存した議事録をDeepSeekが自動で要約し、Slackへすぐに通知するため、こうした情報共有に関する手間や課題をスムーズに解消できます。

■このテンプレートをおすすめする方

  • Yoomデータベースで議事録を管理し、Slackで情報共有を行っている方
  • DeepSeekを活用して、手作業で行っている議事録の要約業務を効率化したい方
  • 会議後の情報共有のスムーズ化と質の均一化を図りたいと考えている方

■このテンプレートを使うメリット

  • Yoomデータベースの議事録を起点に、DeepSeekでの要約からSlackへの通知までが自動化され、これまで手作業に費やしていた時間を短縮できます。
  • 手作業による要約内容のばらつきや共有漏れを防ぎ、常に一定の品質で迅速な情報共有を実現することで、業務の属人化の解消に繋がります。

■フローボットの流れ

  1. はじめに、DeepSeekとSlackをYoomと連携します。
  2. 次に、トリガーで手動起動トリガー機能を選択し、Yoomデータベースの「レコードを選択して起動」アクションを設定します。
  3. 次に、DeepSeekを選択し、「テキストを生成」アクションを設定して、トリガーで取得した議事録のテキストを要約します。
  4. 最後に、Slackの「チャンネルにメッセージを送る」アクションを設定し、DeepSeekで生成された要約を指定のチャンネルに通知します。

※「トリガー」:フロー起動のきっかけとなるアクション、「オペレーション」:トリガー起動後、フロー内で処理を行うアクション

■このワークフローのカスタムポイント

  • DeepSeekでテキストを生成するアクションでは、「要点を3つにまとめて」「決定事項とToDoを抽出して」など、目的に合わせてプロンプトを任意に設定することが可能です。
  • Slackにメッセージを送るアクションでは、通知先のチャンネルを自由に設定できるほか、本文に固定のテキストを入力したり、前のステップで生成した要約を変数として埋め込んだりといったカスタマイズが可能です。

■注意事項

  • DeepSeek、SlackのそれぞれとYoomを連携してください。

【出典】
DeepSeek料金

Yoomを使えば、今回ご紹介したような連携を
プログラミング知識なしで手軽に構築できます。
無料でYoomを試す
この記事を書いた人
Kanade Nohara
Kanade Nohara
SE・プログラマー、新卒採用アシスタントやテーマパークアクターなど、多種多様な業務の経験があります。 その中でもSE・プログラマーでは、企業のシステムを構築し業務効率化に取り組んでいました。 Yoomを使い、業務の負担を軽減するための実践的なアプローチ方法を、丁寧にわかりやすく発信していきます。
タグ
DeepSeek
関連アプリ
お役立ち資料
Yoomがわかる!資料3点セット
Yoomがわかる!資料3点セット
資料ダウンロード
3分でわかる!Yoomサービス紹介資料
3分でわかる!Yoomサービス紹介資料
資料ダウンロード
Before Afterでわかる!Yoom導入事例集
Before Afterでわかる!Yoom導入事例集
資料ダウンロード
お役立ち資料一覧を見る
詳しくみる