NEW 新たにAIワーカー機能が登場。あなただけのAI社員をつくろう! 詳しくはこちら
AIワーカー機能であなただけのAI社員をつくろう! 詳しくはこちら
Ruby Biz (9)
フォームで回答が送信されたら、Anthropic(Claude)で解析し結果をGmailで共有する
Yoomを詳しくみる
この記事のフローボットを試す
Ruby Biz (9)
AI最新トレンド

2025-12-19

Claude無料版を徹底検証!最新モデルの実力と制限、賢い使い方は?

Suguru Nakazawa
Suguru Nakazawa

生成AIは、当たり前のようにビジネスシーンで活用されています。
特にAnthropic社が開発したClaudeは、その自然な文章作成能力や高いコーディング性能で注目を集めています。
こうした性能を業務に取り入れようと考える方も多いはず。
ただ、無料版を試すにしても、無料でどこまで使えるのか、ChatGPTやGeminiと何が違うのか、業務に導入して本当に効率化できるのか、といった疑問を持つと思います。

そこで本記事では、Claude無料版の機能、制限、そして実務でどの程度活用できるかを徹底的に検証します。
検証では、無料プランと有料プランとの比較に加え、GeminiとChatGPTとの比較も行います。
これを読めば、Claudeの無料版があなたのチームの生産性をどう変えるか、具体的なイメージがつかめるはずです。

✍️Claudeについて

本記事の想定読者

  • B2B企業のマーケティングや営業企画を担当しており、日々の事務作業を効率化したい方
  • 少人数のチームで働いており、高価なツール導入の前にまずは無料でAI活用を試したい方
  • Claudeと他の生成AIの違いや、無料版の具体的な制限(回数や機能)を知りたい方

Claudeとは

Claudeは、Anthropic社が開発した大規模言語モデル(LLM)です。
人間らしい自然な対話能力と、高い安全性・倫理観(Constitutional AI)を特徴としています。

【Claudeの特徴と強み】

  • 圧倒的な自然言語処理能力:日本語のニュアンスを深く理解し、機械的ではないスムーズな文章を生成します。
  • 長文対応(コンテキストウィンドウ):最大200Kトークンの情報を一度に処理でき、長い議事録やレポートの分析に長けています。
    APIユーザーなら最大1Mトークンにアクセス可能です。
  • マルチモーダル機能:テキストだけでなく、画像の読み込みや分析も可能です。
  • Artifacts機能:生成されたコードやドキュメントをチャット横の別ウィンドウでプレビュー・編集できる機能があり、作成物の確認がスムーズです。

【無料版に関する情報】

(2025年12月3日時点)

無料版で利用できるClaude Sonnet 4.5は、コーディングや複雑なタスクにおいて処理速度と性能のバランスがとれたモデルです。
日常的な文章作成やアイデア出し、単発的なデータ分析であれば、無料版でも十分です。
ただし、利用制限があるため、ヘビーユースには向きません。

⭐YoomはClaudeを使った業務を自動化できます

👉Yoomとは?ノーコードで業務自動化につながる!
Claudeの高い知能を業務に利用することで、日々のタスクを効率化に完了できます。
しかし、それらのタスクの前後は、まだ手作業で行っているのではないでしょうか?
ハイパーオートメーションツール「Yoom」を活用すれば、Claudeを既存の業務フローに組み込み、情報のインプットからアウトプットまでを自動化できます。
プログラミングの知識がなくても、マウス操作だけで「Gmailの内容をClaudeに要約させてSlackへ通知する」といった高度な仕組みを構築可能です。
事務的な工数を限りなくゼロに近づけ、人間が本来注力すべき創造的な仕事に専念しましょう。

■概要

日々受信する大量のメール、特に長文の内容把握に時間がかかっていませんか。このワークフローを活用すれば、Gmailで特定のメールを受信した際に、その内容をAIモデルのAnthropic(Claude)が自動で読み取り、要点を抽出してSlackへ通知する一連の流れを自動化できます。これにより、メール確認の時間を短縮し、重要な情報のスムーズな共有を実現します。

■このテンプレートをおすすめする方

  • 大量のメール対応に追われ、Anthropic(Claude)による要点抽出で情報整理を効率化したい方
  • 重要なメールの内容をチームに素早く共有し、対応漏れを防ぎたいと考えているマネージャーの方
  • GmailとSlackを日常的に利用し、手作業での情報連携に課題を感じている方

■このテンプレートを使うメリット

  • Gmailの受信からAnthropic(Claude)による要点の抽出、Slackへの通知までが自動化されるため、情報確認や共有にかかる時間を短縮できます
  • 手作業による情報の転記ミスや共有漏れを防ぎ、重要なメールの内容を正確かつ迅速にチームへ展開できます

■フローボットの流れ

  1. はじめに、Gmail、Anthropic(Claude)、SlackをYoomと連携します
  2. トリガーとしてGmailを選択し、「特定のキーワードに一致するメールを受信したら」というアクションを設定します
  3. 次に、オペレーションでAnthropic(Claude)の「テキストを生成」アクションを設定し、トリガーで取得したメール本文の要点を抽出するよう指示します
  4. 最後に、オペレーションでSlackの「チャンネルにメッセージを送る」アクションを設定し、抽出された要約を指定のチャンネルに通知します

※「トリガー」:フロー起動のきっかけとなるアクション、「オペレーション」:トリガー起動後、フロー内で処理を行うアクション

■このワークフローのカスタムポイント

  • Gmailのトリガー設定では、自動化の対象としたいメールに含まれるキーワード(例:「お問い合わせ」「日報」など)を任意で設定できます
  • Anthropic(Claude)に与えるプロンプト(指示文)は自由にカスタマイズでき、「箇条書きで要点を3つ抽出して」といった具体的な指示を与えることで、任意の形式でテキストを生成できます
  • Slackへの通知先チャンネルは任意で指定でき、メッセージ本文にはAnthropic(Claude)が生成した要点に加え、元のメールの件名といった情報を組み込むことが可能です

■注意事項

  • Gmail、Anthropic(Claude)、SlackのそれぞれとYoomを連携してください。
  • トリガーは5分、10分、15分、30分、60分の間隔で起動間隔を選択できます。
  • プランによって最短の起動間隔が異なりますので、ご注意ください。

■概要
Microsoft Teamsでの定型的な問い合わせ対応に、多くの時間を費やしてはいないでしょうか。担当者が都度同じような質問に手動で答える作業は、非効率であり大きな負担になることもあります。このワークフローを活用すれば、特定のチャネルにメッセージが投稿されると、Anthropic(Claude)が内容を解釈し、適切な回答を自動で生成して返信します。これにより、問い合わせ対応の工数を削減し、より重要な業務に集中できる環境を整えます。

■このテンプレートをおすすめする方
  • Microsoft Teamsでの定型的な問い合わせ対応の工数を削減したいと考えている方
  • Anthropic(Claude)などの生成AIを活用し、社内ヘルプデスクを効率化したい方
  • 手作業での返信対応によるタイムラグや対応漏れを防ぎたいチームリーダーの方

■このテンプレートを使うメリット
  • Microsoft Teamsに投稿されたメッセージにAIが自動で返信するため、問い合わせ対応にかかる時間を短縮し、担当者の負担を軽減します。
  • AIが一次回答を行うことで、担当者による回答のばらつきを防ぎ、社内ヘルプデスクなどの対応品質の均一化に繋がります。

■フローボットの流れ
  1. はじめに、Anthropic(Claude)とMicrosoft TeamsをYoomと連携します。
  2. 次に、トリガーでMicrosoft Teamsを選択し、「チャネルにメッセージが送信されたら」というアクションを設定します。
  3. 次に、オペレーションでAnthropic(Claude)の「テキストを生成」アクションを設定し、トリガーで取得したメッセージ内容を元に回答を生成させます。
  4. 最後に、オペレーションでMicrosoft Teamsの「チャネルにメッセージを送る」アクションを設定し、生成されたテキストを指定のチャネルに投稿します。
※「トリガー」:フロー起動のきっかけとなるアクション、「オペレーション」:トリガー起動後、フロー内で処理を行うアクション

■このワークフローのカスタムポイント
  • Microsoft Teamsのトリガー設定では、ワークフローを起動させたいチームIDやチャネルIDを任意で設定してください。
  • Anthropic(Claude)でテキストを生成する際のプロンプトは自由にカスタマイズでき、Microsoft Teamsで受信したメッセージ内容などを変数として利用できます。
  • Microsoft Teamsへの返信メッセージは、通知先のチャネルを任意に設定できるほか、本文にAnthropic(Claude)が生成したテキストを変数として埋め込むことが可能です。

■注意事項
  • Anthropic(Claude)、Microsoft TeamsのそれぞれとYoomを連携してください。
  • Microsoft365(旧Office365)には、家庭向けプランと一般法人向けプラン(Microsoft365 Business)があり、一般法人向けプランに加入していない場合には認証に失敗する可能性があります
  • トリガーは5分、10分、15分、30分、60分の間隔で起動間隔を選択できます。
  • プランによって最短の起動間隔が異なりますので、ご注意ください。

🤔実際にClaudeの無料版を使ってみた

今回は、ウェビナーのアンケートを分析する状況を想定し、Claudeの無料プランと有料プラン、そしてGeminiとChatGPTの無料プランで作成したレポートを比較検証しました。

検証条件

【Claude】

  • プラン:無料・プロ
  • モデル:Sonnet 4.5

【Gemini】

  • プラン:無料
  • モデル:Gemini 3 Pro

【ChatGPT】

  • プラン:無料
  • モデル:選択不可

検証内容とポイント一覧

求めるアウトプット:30件のウェビナーアンケート回答を分析し、要望傾向の把握および上司報告用レポートの作成

検証内容1:Claudeの無料プランと有料プランで作成したレポートを比較

検証内容2:Claude・Gemini・ChatGPTの無料プランで作成したレポートを比較

検証ポイント

  • 作成時間(プロンプトの送信後から完了までの時間)
  • 指示の忠実度(プロンプトで指示したことを何個出力できているか)
  • 満足度の集計値の精度(満足度の集計結果が正しいか)

検証に使うアンケート結果

検証方法

【Claude】

1.アカウントにログイン

2.モデルを選択

入力欄右下のプルダウンからモデルを選択します。

3.機能を選択

「ツール」マークをクリックし、「じっくり考える(拡張思考)」を選択します。
コネクタ機能を使うと、Google Driveなどと連携することもできます。

また、「+」マークをクリックすると、ファイルを添付することもできます。

4.プロンプトを入力して送信

検証するためのプロンプトを入力して送信します。

【検証プロンプト】

あなたはプロのデータアナリストです。
以下のウェビナー参加者アンケート(30名分)のデータを分析し、運営チーム向けの改善レポートを作成してください。
レポートは以下の7つの章で構成し、各項目を具体的かつ論理的に記述してください。
【レポート構成案】
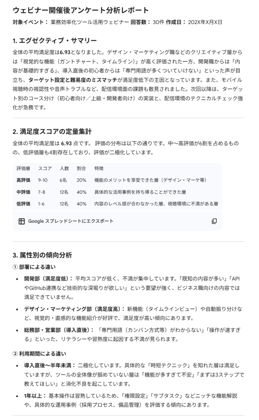
1.エグゼクティブ・サマリー:
レポート全体の要約を300文字程度で簡潔にまとめてください。
2.満足度スコアの定量集計:
全体の平均スコアを算出してください。
スコア分布(低評価層1-6、中評価層7-8、高評価層9-10)の人数と割合を表形式で示してください。
3.属性別の傾向分析:
「部署」や「利用期間」によって、満足度や意見にどのような違い・傾向が見られるか分析してください。(例:特定の部署に不満が集中していないか等)
4.良かった点の評価分析:参加者が評価しているポイントを、機能面・運営面・コンテンツ面に分類してまとめてください。
5.不満点・課題の抽出:
挙げられた不満や要望をカテゴリ分けし、優先度が高い順(影響度が大きい順)に列挙してください。
6.次回開催に向けた具体的な改善提案:
アンケート結果を踏まえ、次回ウェビナーで即座に実行すべき改善アクションを3つ提案してください。
7.フォロー用FAQ案:
参加者のコメントから「疑問点」や「不明点」を読み取り、事後フォローメールに記載すべきFAQ(質問と回答のセット)を3つ作成してください。
—-------------------------
アンケート結果:{{}}

【Gemini】

1.アカウントにログイン

2.モデルを選択

入力欄の右下からモデルを選択します。

「+」マークをクリックすると、ファイルを添付できます。

また、「ツール」から機能を追加することも可能です。
今回は、機能は追加していません。

3.プロンプトを入力して作成開始

先ほどと同じプロンプトを入力し、レポート作成を始めます。

【ChatGPT】

1.アカウントにログイン

2.モデルを選択

無料プランではモデルを選択できません。
有料プランでは、プルダウンからモデルを選択します。

ファイルの添付やリサーチ範囲の設定は、「+」マークから可能です。

3.プロンプトを入力して作成開始


✅検証結果1:Claudeの無料プランと有料プランで作成したレポートを比較

Claudeの無料プランとプロプランで作成されたレポートは、以下になります。
※長いレポートのため、一部を掲載します。

【無料プラン】

【プロプラン】


検証結果

上記の結果を、「作成時間」「指示の忠実度」「満足度の集計値の精度」で比較すると、以下のようになります。

数字の正確性を求めるなら有料プラン

結果を見て驚いたのは、満足度スコアの集計精度です。
無料プランと有料プランでは、コンテキストウィンドウの長さには違いがありますが、モデルの性能差はないとされています。
しかし、有料プランが指示通り正確に3項目の満足度を計算したのに対し、無料プランの精度はわずか33%(1項目)にとどまりました。
レポート作成において、集計ミスは致命的です。
無料プランでも文章の構成や論理展開は問題なくできていますが、計算能力には明確な差が出ました。
この結果から、無料プランで数値データを扱う場合は、表計算ソフトで別途計算した数値を読み込ませるか、出力後に人間が必ず検算する必要があると言えます。

処理速度と文章量は無料プランが上回る

「有料の方が速くて詳しいはず」という予想は裏切られました。
作成時間を比較すると、無料プランが2分56秒で完了したのに対し、有料プランは4分49秒と、約1.6倍の時間がかかっています。
さらに、出力された文字数も無料プランの方が約1,900文字も多い結果となりました。
特に「フォロー用FAQ」の項目では、無料プランの方が参加者の声を丁寧に拾い上げ、詳細な回答を作成しています。
スピードと文章のボリュームだけを見れば、無料プランは非常に優秀な働きを見せました。

Word形式での出力可否が実務の効率を左右

地味ながら日々の業務に影響するのが、ファイルの出力形式です。
無料プランでの成果物はMarkdown形式かPDFでのダウンロードになります。
一方の有料プランは、Artifacts機能で作成された内容はdocx形式でダウンロードできます。
上司への報告レポートはMicrosoft Wordで編集・提出するケースが多いでしょう。
無料プランの場合、PDFからテキストをコピーしてWordに貼り付け、体裁を整えるというひと手間が発生します。
この数分のロスをどう捉えるかが、プラン選びのポイントになります。

✅検証結果2:Claude・Gemini・ChatGPTの無料プランで作成したレポートを比較

GeminiとChatGPTの無料プランで作成されたレポートは以下です。抜粋してご紹介します。

【Gemini】

【ChatGPT】

検証結果

上記の結果を、「作成時間」「指示の忠実度」「満足度の集計値の精度」で比較すると、以下のようになります。

圧倒的なスピードはGemini

「とにかく急いで叩き台が欲しい」というシーンでは、Geminiが最適です。
Claudeが約3分かかった処理を、Geminiはわずか49秒で完了させました。
ChatGPT(1分1秒)と比較してもその速さは際立っています。
ただし、出力文字数は約2,600文字と3つの中で最も少なく、内容は箇条書き中心のあっさりとしたものになりました。
じっくり読み込むレポートというよりは、ポイントをサッと掴むための要約作成に向いています。

定量データの信頼性はChatGPT

アンケート分析で肝となる満足度の集計において、唯一100%(3項目すべて正解)の正解を出したのがChatGPTです。
ClaudeとGeminiはいずれも精度33%と、計算ミスがありました。
文章生成AIにとって計算は苦手分野とされがちですが、ChatGPTは、この点を高いレベルで克服しています。
数値を含むデータの一次集計を任せるなら、現時点ではChatGPTが最も信頼できるパートナーです。

読み応えのある分析ならClaude

スピードと計算では他に譲りましたが、Claudeの真骨頂は文章の質と深さにあります。
約6,400文字という圧倒的な情報量は、単なる要約を超え、顧客のインサイトに迫る考察を含んでいました。
特に、FAQの充実度は他モデルを圧倒しています。
読むのに時間はかかりますが、深い洞察が求められるレポートを作成できたのはClaudeだけでした。

🖊️検証結果まとめ

アンケート分析における最適解は、目的に応じたツールの「いいとこ取り」です。
顧客の声を深く洞察し、読み応えのあるレポートを作成するならClaudeの無料版が圧倒的に優秀です。
ただし、計算精度には不安が残るため、数値集計のみChatGPTや表計算ソフトに任せるのが確実な運用法です。
スピードを最優先する場合は、Geminiという選択肢もあります。
実務で通用する質の高いアウトプットを無料で目指すなら、計算とWord出力の手間さえ惜しまなければ、Claudeの文章力を中心に据えるのが最も生産性を高める近道だと言えます。

💡Yoomでできること

複数のツールを組み合わせて業務を自動化できるYoom。YoomとClaudeを連携することで、様々な業務を自動化できます!下記をはじめとする豊富な「テンプレート」からお好きなものを選んで設定するだけで、簡単に業務の自動化が可能に。気になる方はぜひチェックしてみてくださいね!
👉今すぐYoomに登録する 


■概要

フォームで受け付けた問い合わせやアンケートの回答を、一件ずつ確認して内容を要約し、関係者にメールで共有する作業は手間がかかるのではないでしょうか。このワークフローは、フォームの回答が送信されると、その内容をAnthropic(Claude)が自動で解析し、結果をGmailで担当者に共有する一連の流れを自動化します。手作業によるコピー&ペーストの手間や共有漏れといった課題を解消し、正確な情報連携を実現します。

■このテンプレートをおすすめする方

  • フォームの回答内容をAnthropic(Claude)で解析し、Gmailで共有している方
  • 手作業での情報共有に時間がかかり、本来の業務に集中できていないと感じている方
  • ヒューマンエラーによる共有ミスや遅延を防ぎ、業務の品質を向上させたいと考えている方

■このテンプレートを使うメリット

  • フォーム回答の取得からAnthropic(Claude)による解析、Gmailでの共有までを自動化し、これまで手作業に費やしていた時間を短縮することが可能です。
  • 手動での転記や宛先設定に伴う入力間違いや情報共有の漏れといった、ヒューマンエラーのリスク軽減に繋がります。

■フローボットの流れ

  1. はじめに、Anthropic(Claude)とGmailをYoomと連携します。
  2. 次に、トリガーでフォームトリガーを設定し、フォームに回答が送信されたらフローが起動するようにします。
  3. 続いて、オペレーションでAnthropic(Claude)の「テキストを生成」アクションを設定し、フォームの回答内容を解析・要約させます。
  4. 最後に、Gmailの「メールを送る」アクションを設定し、Anthropic(Claude)が生成したテキストを指定の宛先に送信します。

※「トリガー」:フロー起動のきっかけとなるアクション、「オペレーション」:トリガー起動後、フロー内で処理を行うアクション

■このワークフローのカスタムポイント

  • フォームトリガー機能では、問い合わせ内容やアンケート項目など、取得したい情報に合わせて入力項目を任意でカスタマイズできます。
  • Anthropic(Claude)のアクションでは、フォームから取得した情報を変数として活用し、テキストを生成するためのプロンプトを自由に設定することが可能です。
  • メール機能のアクションでは、送信先のメールアドレスや件名、本文などを任意で設定できます。本文には、前段のオペレーションで取得した情報を変数として含めることもできます。

■注意事項

  • Anthropic(Claude)、GmailのそれぞれとYoomを連携してください。

■概要

フォームから寄せられる質問や問い合わせの管理に、手間や時間を取られていないでしょうか。手作業での要約や転記は工数がかかるだけでなく、情報の属人化を招く一因にもなります。このワークフローを活用すれば、フォームで受け付けた質問をAIチャットボットのAnthropic(Claude)が自動でQ&A形式に整理し、Notionへ記録することが可能です。対応工数の削減とナレッジ共有の効率化を実現します。

■このテンプレートをおすすめする方

  • フォームからの問い合わせ内容をAnthropic(Claude)で効率的に整理したい方
  • Notionをナレッジベースとして活用し、Q&Aの蓄積を自動化したい方
  • 情報整理や転記作業の工数を削減して、コア業務に集中したいと考えている方

■このテンプレートを使うメリット

  • フォーム送信からNotionへの記録までを自動化できるため、手作業での情報整理や転記に費やしていた時間を短縮できます。
  • Anthropic(Claude)が常に一定の形式でQ&Aを作成しNotionに記録するため、ナレッジの属人化を防ぎ、情報資産の質を均一に保てます。

■フローボットの流れ

  1. はじめに、Anthropic(Claude)とNotionをYoomと連携します。
  2. 次に、トリガーでフォームトリガー機能を選択し、「フォームが送信されたら」というアクションを設定します。
  3. 続いて、オペレーションでAnthropic(Claude)機能を選択し、フォームから受け取った質問内容をQ&A形式に整理するよう設定します。
  4. 最後に、オペレーションでNotion機能の「レコードを追加する」アクションを設定し、Anthropic(Claude)が生成したQ&Aを記録します。

※「トリガー」:フロー起動のきっかけとなるアクション、「オペレーション」:トリガー起動後、フロー内で処理を行うアクション

■このワークフローのカスタムポイント

  • このワークフローをご利用の際は、はじめにご利用のAnthropic(Claude)のアカウントとYoomを連携してください。
  • 次に、生成されたQ&Aを記録するために、ご利用のNotionアカウントとYoomを連携してください。

【出典情報】

Yoomを使えば、今回ご紹介したような連携を
プログラミング知識なしで手軽に構築できます。
無料でYoomを試す
この記事を書いた人
Suguru Nakazawa
Suguru Nakazawa
個人ブログを5年以上運営してきました。 執筆時は、読者様が知りたい情報をわかりやすく解説することを大切にしています。 ブログ運営で学んだライティング経験をもとに、複雑な業務もノーコードで自動化できるYoomの使い方や魅力をわかりやすくご紹介します。
タグ
Anthropic(Claude)
関連アプリ
お役立ち資料
Yoomがわかる!資料3点セット
Yoomがわかる!資料3点セット
資料ダウンロード
3分でわかる!Yoomサービス紹介資料
3分でわかる!Yoomサービス紹介資料
資料ダウンロード
Before Afterでわかる!Yoom導入事例集
Before Afterでわかる!Yoom導入事例集
資料ダウンロード
お役立ち資料一覧を見る
詳しくみる