NEW 新たにAIワーカー機能が登場。あなただけのAI社員をつくろう! 詳しくはこちら
AIワーカー機能であなただけのAI社員をつくろう! 詳しくはこちら
【生成AIとAIの違いを解説】ツール別にアイデア出し業務を比較
Google スプレッドシートに商品情報を追加したら、AIワーカーが媒体別説明文を生成しSlackに通知する
Yoomを詳しくみる
この記事のフローボットを試す
【生成AIとAIの違いを解説】ツール別にアイデア出し業務を比較
AI最新トレンド

2026-04-17

【生成AIとAIの違いを解説】ツール別にアイデア出し業務を比較

Yuzuki Amano
Yuzuki Amano

ビジネスの現場で「生成AI」という言葉を耳にする機会が急激に増えました。
しかし、「これまでのAIと具体的に何が違うのか」「ChatGPTやGeminiといったツールのうち、自分たちの業務にはどれを使えばいいのか分からない」と疑問に感じている方も多いのではないでしょうか。
本記事では、生成AIと従来のAIの根本的な違いを分かりやすく解説し、主要なテキスト生成AIツールの特徴を実践的な検証を交えて比較します。それぞれの強みを理解し、業務効率化に最適なAIツールを見つけるための参考にしてください!

💻生成AIと従来のAIの違い

AI技術を効果的に活用するためには、それぞれのAIがどのような役割と特性を持っているのかを正しく理解することが大切です。
ここでは生成AI従来型AIの決定的な違いについて詳しく解説します。

▶生成AIとは?ゼロから生み出す創造力

生成AI(ジェネレーティブAI)とは、膨大な学習データをもとに、テキスト、画像、プログラムコードなどの新しいコンテンツを自律的に生成できるAI技術のことです。
人間が自然言語で指示(プロンプト)を与えるだけで、その文脈や意図を汲み取り、まるで人間が作成したかのような自然でオリジナルなアウトプットを返してくれます。この「ゼロから新しいものを創り出す」という点が最大の特長であり、これまで人間のクリエイティビティに依存していた領域に大きな変革をもたらしています。

【生成AIの主な種類】

生み出すコンテンツの形式によっていくつかの種類に分類されます。

  1. テキスト生成AI:ブログ記事の作成、議事録の要約、キャッチコピーの考案など
  2. 画像生成AI:高品質なイラストや写真、Webデザインのモックアップなど
  3. 音声生成AI:ナレーション作成、音声・音楽コンテンツを生成など
  4. 動画生成AI:アニメーション映像、実写風動画、プロモーションムービーなど
  5. コード生成AI:プログラムコードの作成、修正、および自律的なテストや実行の補助など
  6. マルチモーダルAI:テキスト・画像・音声など複数の情報を組み合わせて理解・生成

▶従来のAIとは?既存データの分析と予測

一方で従来のAIは、主に「既存データの分析・分類・予測」に特化したシステムを指します。
機械学習やディープラーニングを用いて過去の膨大なデータを解析し、その中に潜むパターンや規則性を見つけ出すことで、特定の問題に対する最適な答えを導き出します。身近な例としては、迷惑メールの自動振り分けや、ECサイトでのレコメンド機能クレジットカードの不正利用検知などが挙げられます。
「新しいものを創り出す」ことはできませんが、大量の情報を瞬時に処理し、正確な判断を下すという点では、社会のインフラを支える不可欠な技術として定着しています。

📶生成AIと従来型AIのメリット・デメリット

どちらのAIも決して万能な魔法のツールではなく、業務に導入する際にはそれぞれの強みと弱みを把握しておく必要があります。ここでは、両者のメリットと注意すべきデメリットについて比較していきます。

▶生成AIを活用するメリット・デメリット

生成AIを活用する最大のメリットは、圧倒的な「作業の効率化」と「アイデアの拡張」にあります。
生成AIに叩き台を作らせることで初動のスピードが格段に上がります。また、自分にはない視点や切り口を提示してくれるため、発想の幅を広げるパートナーとしても非常に優秀です。
しかし、生成AIは実務における情報の信頼性は着実に向上しているものの、事実とは異なる情報をもっともらしく出力する「ハルシネーション」を起こす可能性があります。このため、生成された内容の正確性を人間が必ず確認しなければなりません。また、著作権や機密情報の取り扱いにも注意が必要です。

▶従来型AIを活用するメリット・デメリット

従来型AIのメリットは、なんといっても「高い精度と客観的な分析力」にあります。
人間が手作業で行えば膨大な時間と労力がかかるデータ分析を瞬時に完了させ、感情や思い込みに左右されない客観的な結果を提示してくれます。定型的なパターンの認識や数値予測においては、もはや人間の能力を大きく凌駕していると言えるでしょう。
一方で、システムをゼロから構築・導入するための初期ハードルが高いことが挙げられます。精度の高いAIモデルを作成するには、大量の良質な学習データを準備する必要があり、データクレンジングなどの前準備に多大なコストがかかる傾向があります。ただし、現在は特定の用途に特化した安価なサービスも増えているため、用途に応じた選択が重要です。

⭐Yoomは生成AIを活用した定型業務を自動化できます

生成AIは単体でも非常に便利なツールですが、実際の業務に組み込む際には「AIにプロンプトを手動で入力する」「出力された結果をコピーして、別のアプリに貼り付ける」という手作業がどうしても発生してしまいます。

そこで活躍するのが、様々なSaaSやAIモデルを連携し、毎日の定型業務をノーコードで自動化できるプラットフォーム「Yoom」です。

[Yoomとは]

たとえば、スプレッドシートに商品情報を追加したら、AIワーカーが媒体別説明文を生成しSlackに通知するといった自動化も可能です。気になる方はぜひチェックしてみてくださいね👀


■概要
商品情報を複数の媒体へ展開する際、それぞれのプラットフォームに合わせた説明文を個別に作成するのは、多くの時間と労力を要する課題です。特にECサイト用の詳細な解説文からSNS向けの短い投稿文を作る際、一貫性を保つのも容易ではありません。このワークフローを活用すれば、Google スプレッドシートに商品情報を追加するだけで、AIエージェント(AIワーカー)が各媒体に最適な文章を自動で生成・記録し、Slackへの通知までをシームレスに完結させます。

■このテンプレートをおすすめする方
  • Google スプレッドシートで管理している商品情報を、ECサイトやSNSへ効率よく展開したいと考えているECサイト運営者の方
  • 媒体ごとに異なるトーンの説明文を作成する手間を削減し、クリエイティブな業務に集中したいマーケティング担当者の方
  • AIエージェントを活用して、商品告知のスピードと情報の正確性を両立させたいプロモーションチームの方

■このテンプレートを使うメリット
  • Google スプレッドシートへの商品情報の入力だけで媒体別の説明文が自動生成されるため、手動での書き換え作業が不要になり業務を効率化できます。
  • AIが一貫した情報をもとに各SNS用の文章を作成するため、プラットフォーム間での情報の齟齬を防ぎ、正確な発信が可能になります。

■フローボットの流れ
  1. はじめに、Google スプレッドシートとSlackをYoomと連携します。
  2. 次に、トリガーでGoogle スプレッドシートを選択し、「行が追加されたら」というアクションを設定します。
  3. 最後に、AIワーカーで商品名やスペックからECサイト用説明文を作成し、その情報をもとにX(Twitter)やLINE公式アカウント用メッセージを作成してGoogle スプレッドシート更新・Slack通知を行うためのマニュアル(指示)を作成します。
※「トリガー」:フロー起動のきっかけとなるアクション、「オペレーション」:トリガー起動後、フロー内で処理を行うアクション

■このワークフローのカスタムポイント
  • AIワーカーへの指示内容を調整することで、ブランド独自の表現スタイルや、ターゲット層に合わせた最適な文章生成にカスタマイズできます。
  • Google スプレッドシートの更新項目を増やすことで、生成されたハッシュタグやキャッチコピーなどを項目ごとに一括で管理することが可能です。
  • Slackの通知メッセージ内に、生成された文章の一部をプレビューとして表示させるよう設定することもできます。

■注意事項
  • Google スプレッドシート、SlackのそれぞれとYoomを連携してください。AIワーカー内で使用するツール(アプリ)についてもマイアプリ連携が必要です。
  • Google スプレッドシートをアプリトリガーとして使用する際の注意事項は「【アプリトリガー】Google スプレッドシートのトリガーにおける注意事項」を参照してください。
  • トリガーは5分、10分、15分、30分、60分の間隔で起動間隔を選択できます。
  • プランによって最短の起動間隔が異なりますので、ご注意ください。 
  • AIワーカーの基本設定は「【AIワーカー】基本的な設定方法」をご参照ください。
  • AIワーカーの同時実行数・作成可能なAIワーカー数・利用可能なAIモデルはご契約中のプランによって異なります。
  • AIワーカー内でご利用いただけるアプリやオペレーション等はフローボットの利用制限と同様です。
  • AIワーカーは、テスト実行でも本番実行と同様にタスクを消費しますのでご注意ください。詳細は「【AIワーカー】タスク実行数の計算方法」ご参照ください。
  • AIワーカーはマニュアルを詳細に設定することで適切な処理を実行しやすくなります。詳細は「【AIワーカー】マニュアルの作成方法」をご参照ください。 

■概要
SNSの運用において、投稿コンテンツのアイデア出しや作成に多くの時間を費やしていませんか。また、定期的な投稿が負担となり、本来の業務を圧迫することもあるかもしれません。このワークフローを活用すれば、フォームに投稿のテーマやキーワードを入力するだけで、AIが自動でSNSコンテンツを生成し、X(Twitter)への投稿までを完結させることが可能なため、こうしたSNS運用に関する課題を削減し、効率的な情報発信を実現します。
■このテンプレートをおすすめする方
  • 日々のSNSコンテンツの生成や投稿作業に、手間や時間を要しているSNS運用担当者の方
  • 複数のSNSアカウントを管理しており、投稿内容の作成や管理を効率化したいと考えている方
  • マーケティング施策の一環として、SNSからの情報発信をより強化していきたいと考えている方
■このテンプレートを使うメリット
  • フォームへの入力だけでSNSコンテンツの生成から投稿までが自動化されるため、手作業での投稿作成にかかる時間を削減できます。
  • 投稿内容の生成や投稿作業そのものを自動化することで、投稿忘れや内容の誤りといったヒューマンエラーの防止に繋がります。
■フローボットの流れ
  1. はじめに、X(Twitter)をYoomと連携します。
  2. 次に、トリガーでフォームトリガーを選択し、「フォームに回答が送信されたら」というアクションを設定します。
  3. 次に、オペレーションでAIワーカーを起動し、SNS投稿内容の自律最適化・生成を行い X(Twitter)へ投稿するためのマニュアル(指示)を作成します。
※「トリガー」:フロー起動のきっかけとなるアクション、「オペレーション」:トリガー起動後、フロー内で処理を行うアクション
■このワークフローのカスタムポイント
  • トリガーとなるフォームでは、「投稿のテーマ」や「含めたいキーワード」、「投稿のトーン」など、コンテンツ生成のもととなる質問項目を任意で設定してください。
  • AIワーカーへの指示内容(プロンプト)を調整することで、生成されるコンテンツのテイストを変更できます。また、投稿するX(Twitter)のポストの各種設定も任意で設定可能です。
■注意事項
  • X(Twitter)とYoomを連携してください。AIワーカー内で使用するツール(アプリ)についてもマイアプリ連携が必要です。
  • AIワーカーの基本設定は「【AIワーカー】基本的な設定方法」をご参照ください。
  • AIワーカーの同時実行数・作成可能なAIワーカー数・利用可能なAIモデルはご契約中のプランによって異なります。
  • AIワーカー内でご利用いただけるアプリやオペレーション等はフローボットの利用制限と同様です。
  • AIワーカーは、テスト実行でも本番実行と同様にタスクを消費しますのでご注意ください。詳細は「【AIワーカー】タスク実行数の計算方法」ご参照ください。
  • AIワーカーはマニュアルを詳細に設定することで適切な処理を実行しやすくなります。詳細は「【AIワーカー】マニュアルの作成方法」をご参照ください。

📋生成AIと従来型AIの活用例

実際のビジネス現場では、それぞれのAIの得意分野に合わせて活用方法を最適化することが成功の鍵となります。具体的にどのようなシーンでそれぞれのAIが活躍するのかを見ていきましょう。

▶生成AIの得意なビジネス活用シーン

生成AIが最も得意とするのは、言語化や情報整理を伴うクリエイティブな業務です。
例えば、長時間の会議を録音した文字起こしデータから、要点だけを抽出して簡潔な議事録を作成するタスクは非常に得意としています。また、ターゲット層に刺さるキャッチコピーの案を数十個出力させたり、メールマガジンの本文を顧客のペルソナに合わせて書き分けたりといった用途でも活躍します。
人間が行う「ゼロからイチを生み出す作業」「大量のテキストを要約する作業」の負担を大幅に軽減してくれるのが特徴です。

【その他の活用例】

▶従来型AIの得意なビジネス活用シーン

従来型AIは、数値データやパターンの解析が求められる業務で真価を発揮します。
小売業であれば、過去数年間の売上データや天気、季節要因などの変数を組み合わせて、来月の商品の需要を予測し、在庫の最適化を図ることができます。また、製造業の生産ラインにおいて、製品の画像をカメラで撮影し、傷や欠陥を瞬時に見つけ出す異常検知のシステムにも従来型AIが広く活用されています。
このように、明確な目的と十分なデータが揃っている環境下において、業務の自動化や精度向上、リスク管理を強力に推進するのが従来型AIの強みです。
【その他の活用例】

✅代表的なテキスト生成AIツールの特徴

ここまで、従来のAIと生成AIの根本的な違いや活用シーンについて解説してきました。
生成AIの優れた利点を理解し、「さっそく業務に導入してみよう」と考えた際に、次なる疑問として浮かぶのが「数ある生成AIツールのうちどれを選べばいいのか」という点です。
そこで、代表的な3つのツールをピックアップし、それぞれの違いをご紹介します。

①ChatGPT(OpenAI)の強みと得意なタスク

OpenAIが開発したChatGPTは、非常に高い言語理解力を持ち日常会話から複雑な論理的推論、プログラミングコードの生成まで幅広いタスクを高いレベルでこなします。
特に、複雑な指示に対しては、回答前に自ら論理的な思考プロセスを組み立てて提示する能力を備えており、ユーザーと対話しながら業務の方向性を微調整できる柔軟性が大きな強みです。また、「カスタムGPT」という機能を使えば、特定の業務や役割に特化した自分専用のAIアシスタントを簡単に作成することもできます。

【向いている利用者】

  • 業務指示や要件整理を対話しながら進めたい人
  • 調査・文章作成・コード生成などを一つのツールで完結したい人
  • 自社業務に合わせたAIアシスタント(カスタムGPT)を作りたい人

②Claude(Anthropic)の強みと得意なタスク

Anthropicが提供するClaudeは、人間らしく自然な文章生成と、長文のコンテキスト理解に非常に優れた生成AIです。
特に日本語の表現力が素晴らしく、AI特有の不自然な言い回しが少ないため、ブログ記事の執筆や社外向けの丁寧なメール作成など、テキストの品質が直結する業務において高い評価を得ています。また、一度に読み込ませることができるテキストの量が非常に多いため、数十ページに及ぶマニュアルや、膨大なプログラムコードなどを一括で処理し、正確に要約や分析を行うタスクを得意としています。

【向いている利用者】

  • 自然で読みやすい日本語の文章品質を重視する人
  • 長文の資料やマニュアルを要約・分析する業務が多い人
  • 手順書や業務フローに沿った正確なアウトプットを求める人

③Gemini(Google)の強みと得意なタスク

Googleが開発したGeminiは、Googleの強力な検索エンジンや各種サービスとのシームレスな連携が最大の強みです。
情報の検索・引用能力に長けているだけでなく、テキストとあわせて画像や動画を同一の文脈で処理できるため、リサーチから素材作成までを一貫した流れで実行できる点に優位性があります。日々のリサーチ業務や、Googleのツール群を日常的に業務で活用している企業や個人にとって、非常に親和性が高く便利なAIアシスタントとなっています。

【向いている利用者】

  • 検索やリサーチ業務を効率化したい人
  • Google Workspaceなどのツールと連携して業務を進めている人
  • 画像や動画も含めて情報収集・資料作成を一貫して行いたい人

なお、これらのツールはテキストだけでなく音声や視覚情報を同時に扱う複合的な処理能力(マルチモーダル機能)を備えており、活用の幅はさらに広がっています!

🤔実際にテキスト生成AIを使って違いを検証してみた

ツールのスペックだけでは分かりにくい実際の使い勝手を確かめるため、主要なAIツールに同じタスクを実行させてみました。
それぞれの個性や出力の傾向を検証した結果をお伝えします。

検証①同一プロンプトでの「アイデア出し・文章作成」を比較

まずは、「新しいリモートワーク向けPC周辺機器のアイデアを5つ提案して」という同一のプロンプトを実行させ、出力の傾向を比較しました。

検証結果

検証の結果、出力されるアイデアには、効率・共感性・トレンドのどれを重視するかによって明確な個性の違いが表れました。

ChatGPTは、既存の製品をベースに機能を追加・修正することで、実際に製作・使用するイメージが湧きやすい、バランスの良い提案を行う傾向がありました。

対してClaudeは、姿勢の崩れや疲れ、集中力の低下といったユーザーの困りごとに着目し、それらをどう解決するかという実用的な視点からアイデアを整理して提案します。

Geminiは、具体的な機能に留まらず「どのような体験になるか」まで踏み込んでおり、少し未来的でユニークな発想のアイデアを分かりやすく説明する点が特徴です。

行っている業務や求めている回答、状況によってこれらを使い分けるのがベストです。

検証②大量テキストの「読み込み・要約精度」を比較

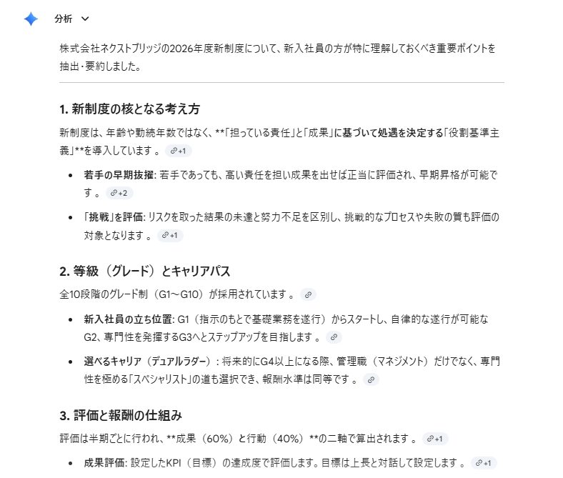
次に、ビジネス実務での実用性を測るため、約1万文字に及ぶ制度説明資料(ガイドライン)を読み込ませ、重要ポイントを抽出する要約タスクを実行しました。

検証結果

この検証において、圧倒的な使い勝手の良さを見せたのはClaudeです。
長文の文脈を正確に捉え、論理構造を維持したまま、表形式を用いて極めて分かりやすく要約しました。情報の欠落も少なく、高い信頼性を持っています。

ChatGPTも構造的に整理された安定した要約を出力しますが、全体的に内容の抽象度が高くなる傾向があり、重要ポイントの強弱や具体的な行動イメージが伝わりにくい面があります。

Geminiは、要約の中に具体例や補足説明を豊富に盛り込む点が特徴です。
新入社員が制度をどう活用すべきかまで踏み込んだ解説を行いますが、一方で資料に記載のない情報まで補完してしまう傾向も見られました。「提供したテキストのみ」を厳密に要約させたい場合には、プロンプトでの詳細な指示が必要です。

🖊️まとめ

本記事では、生成AIと従来のAIの根本的な違いから、主要な生成AIツールの特徴と比較までを詳しく解説しました。
従来のAIがデータの分析や予測を得意とし、業務の精度向上に貢献するのに対し、生成AIはゼロから新しいテキストや画像を生み出し、私たちの創造的な作業を強力にサポートしてくれます。自身の業務内容や解決したい課題に合わせて、最適なツールを選択し使い分けることが、AIの力を最大限に引き出すための鍵となるでしょう!

💡Yoomでできること

Yoomは、業務を自動化するハイパーオートメーションプラットフォームです。
これまで手動で利用していた各ツールをメインとした自動化フローが、直感的な操作で実現可能です。もし自動化に少しでも興味を持っていただけたなら、ぜひ登録フォームから無料登録して、Yoomによる業務効率化を体験してみてください。


■概要
Googleフォームで事業計画の申請を受け付けているものの、その内容を一件ずつ確認し、リスクを分析する作業は手間がかかるのではないでしょうか。目視での確認では見落としが発生したり、分析が属人化したりすることも懸念されます。このワークフローを活用すれば、Googleフォームで事業計画の申請フォームが送信されたら、AIエージェント(AIワーカー)が自動でリスク分析を行い、その結果を新規Googleドキュメントに自動生成する一連の流れを構築できるため、迅速かつ客観的な一次評価が可能になります。
■このテンプレートをおすすめする方
  • Googleフォームで受け付けた事業計画の分析と評価に時間を要しているご担当者の方
  • AIエージェントを活用してリスク分析を行い、事業評価のプロセスを自動化したいと考えている方
  • 事業計画の評価基準を標準化し、担当者による評価のばらつきをなくしたい方
■このテンプレートを使うメリット
  • Googleフォームへの申請後、AIがリスク分析からGoogleドキュメントへの結果生成までを自動で行うため、手作業での評価時間を短縮することができます。
  • AIが一定の基準で分析を行うことで、担当者による評価のばらつきを防ぎ、業務の標準化と属人化の解消に繋がります。
■フローボットの流れ
  1. はじめに、GoogleフォームとGoogleドキュメントをYoomと連携します。
  2. 次に、トリガーでGoogleフォームを選択し、「フォームに回答が送信されたら」というアクションを設定します。
  3. 最後に、オペレーションでAIワーカーを選択し、フォームで送信された事業計画の内容をもとにリスク分析してGoogleドキュメントに記録するためのマニュアル(指示)を作成します。
※「トリガー」:フロー起動のきっかけとなるアクション、「オペレーション」:トリガー起動後、フロー内で処理を行うアクション
■このワークフローのカスタムポイント
  • Googleフォームのトリガー設定では、事業計画の申請を受け付ける対象のフォームIDを任意で設定してください。
  • AIワーカーのオペレーションでは、分析に使用するAIモデルを任意で選択できます。また、どのような観点でリスク分析を行うかなど、AIへの指示内容も業務に合わせて自由にカスタマイズしてください。
■注意事項
  • Googleフォーム、GoogleドキュメントのそれぞれとYoomを連携してください。AIワーカー内で使用するツール(アプリ)についてもマイアプリ連携が必要です。
  • トリガーは5分、10分、15分、30分、60分の間隔で起動間隔を選択できます。
  • プランによって最短の起動間隔が異なりますので、ご注意ください。
  • Googleフォームをトリガーとして使用した際の回答内容を取得する方法は「Googleフォームトリガーで、回答内容を取得する方法」を参照ください。
  • AIワーカーの基本設定は「【AIワーカー】基本的な設定方法」をご参照ください。
  • AIワーカーの同時実行数・作成可能なAIワーカー数・利用可能なAIモデルはご契約中のプランによって異なります。
  • AIワーカー内でご利用いただけるアプリやオペレーション等はフローボットの利用制限と同様です。
  • AIワーカーは、テスト実行でも本番実行と同様にタスクを消費しますのでご注意ください。詳細は「【AIワーカー】タスク実行数の計算方法」ご参照ください。
  • AIワーカーはマニュアルを詳細に設定することで適切な処理を実行しやすくなります。詳細は「【AIワーカー】マニュアルの作成方法」をご参照ください。

■概要
ウェブサイト分析やオンページSEOの改善は重要ですが、手作業での調査やレポート作成には多くの時間と手間がかかります。複数のサイトを管理している場合、その負担はさらに大きくなることもあります。このワークフローを活用すれば、Google スプレッドシートに対象URLを追加するだけで、AIが自動でウェブサイト分析を実行し、オンページSEOの改善提案を生成します。分析結果はSlackに通知されるため、迅速な施策検討に繋がります。
■このテンプレートをおすすめする方
  • 複数のウェブサイト分析を手作業で行い、オンページSEOの改善に課題を感じているWeb担当者の方
  • AIを活用してウェブサイト分析のプロセスを自動化し、業務効率を改善したいマーケターの方
  • 分析結果の共有をスムーズに行い、チームでの迅速なサイト改善に繋げたいと考えている方
■このテンプレートを使うメリット
  • URLを追加するだけでウェブサイト分析とオンページSEOの改善提案生成が自動化されるため、これまで手作業で行っていた調査時間を短縮できます。
  • AIが一定の品質で分析と提案を行うため、担当者のスキルに依存しない安定したアウトプットが可能になり、業務の属人化を防ぎます。
■フローボットの流れ
  1. はじめに、Google スプレッドシートとSlackをYoomと連携してください。
  2. トリガーでGoogle スプレッドシートを選択し、「行が追加されたら」というアクションを設定します。
  3. 次に、オペレーションでAIワーカーを選択し、追加されたURLのウェブサイト分析とオンページSEOの改善提案を行いSlackに通知するためのマニュアル(指示)を作成します。
※「トリガー」:フロー起動のきっかけとなるアクション、「オペレーション」:トリガー起動後、フロー内で処理を行うアクション
■このワークフローのカスタムポイント
  • Google スプレッドシートのトリガー設定では、フローを起動させたい対象のシートを任意で指定することが可能です。
  • AIワーカーへの指示内容は、分析してほしい項目やアウトプットの形式など、目的に応じて自由にカスタマイズできます。また、連携するSlackのアカウントや通知先のチャンネルなども任意で設定してください。
■注意事項
  • Google スプレッドシート、SlackのそれぞれとYoomを連携してください。AIワーカー内で使用するツール(アプリ)についてもマイアプリ連携が必要です。
  • AIワーカーの基本設定は「【AIワーカー】基本的な設定方法」をご参照ください。
  • AIワーカーの同時実行数・作成可能なAIワーカー数・利用可能なAIモデルはご契約中のプランによって異なります。
  • AIワーカー内でご利用いただけるアプリやオペレーション等はフローボットの利用制限と同様です。
  • AIワーカーは、テスト実行でも本番実行と同様にタスクを消費しますのでご注意ください。詳細は「【AIワーカー】タスク実行数の計算方法」ご参照ください。
  • AIワーカーはマニュアルを詳細に設定することで適切な処理を実行しやすくなります。詳細は「【AIワーカー】マニュアルの作成方法」をご参照ください。
  • Google スプレッドシートをアプリトリガーとして使用する際の注意事項は「【アプリトリガー】Google スプレッドシートのトリガーにおける注意事項」を参照してください。
  • トリガーは5分、10分、15分、30分、60分の間隔で起動間隔を選択できます。
  • プランによって最短の起動間隔が異なりますので、ご注意ください。

Yoomを使えば、今回ご紹介したような連携を
プログラミング知識なしで手軽に構築できます。
無料でYoomを試す
この記事を書いた人
Yuzuki Amano
Yuzuki Amano
3年間動画制作に携わり、 視聴者の心を動かす表現を追求してきました。 その経験を活かしyoomの魅力や可能性を わかりやすく・魅力的に発信していきます。
タグ
Anthropic(Claude)
ChatGPT
Gemini
お役立ち資料
Yoomがわかる!資料3点セット
Yoomがわかる!資料3点セット
資料ダウンロード
3分でわかる!Yoomサービス紹介資料
3分でわかる!Yoomサービス紹介資料
資料ダウンロード
Before Afterでわかる!Yoom導入事例集
Before Afterでわかる!Yoom導入事例集
資料ダウンロード
お役立ち資料一覧を見る
詳しくみる