NEW 新たにAIワーカー機能が登場。あなただけのAI社員をつくろう! 詳しくはこちら
AIワーカー機能であなただけのAI社員をつくろう! 詳しくはこちら
生成AIの役割を業務で検証|企画書作成フローでの使い分け
Googleフォームに回答が届いたらAIワーカーが問い合わせ一次返信を自動代行する
Yoomを詳しくみる
この記事のフローボットを試す
生成AIの役割を業務で検証|企画書作成フローでの使い分け
AI最新トレンド

2026-04-16

生成AIの役割を業務で検証|企画書作成フローでの使い分け

Yuzuki Amano
Yuzuki Amano

テキストや画像の生成からデータ分析まで、さまざまなタスクを瞬時にこなす生成AIは、非常に強力なツールです。しかし、すべてをAIに任せればよいというわけではありません。人間とAIがそれぞれの強みを活かして適切な役割分担を行うことで、はじめてその真価を発揮します。
本記事では、生成AIの基本的な概要や業務で活用するメリット、具体的な事例について詳しく解説します。さらに、実際にAIと役割分担をして業務を進めた実体験も交えながら、人間と生成AIの最適な関わり方を紐解いていきましょう!

💻生成AIの基本的な概要

生成AIとは、大量のデータから学習したパターンや規則性を元に、全く新しいコンテンツを自律的に生み出すことができる人工知能のことです。
ディープラーニングや大規模言語モデル(LLM)といった技術の進歩により、人間が書いたかのような自然な文章の作成、プロのクリエイターが描いたような画像の生成、さらには音声や動画の作成まで、複数の形式をまたいだ高度なコンテンツ生成が可能になりました。
また、複数のツールを組み合わせて一連のタスクを自律的に遂行する能力(AIエージェント機能)も備わり、多くのビジネス現場で実用化されています。

▶従来の識別系AIとの違い

従来のAI(識別系AI)が、画像に写っているものが何かを判別したり、既存のデータの中から最適な答えを予測したりすることに特化していたのに対し、生成AIは多様なデータを「創造」できる点が最大の違いです。ビジネスや社会において、生成AIは単なる自動化ツールを超え、人間の思考をサポートし、アイデアを拡張する優秀なアシスタントとしての役割を果たしています。

▶活用するメリット

①業務の高速化と時間の創出
最も顕著なメリットは、定型業務の大幅な時間短縮と業務効率化です。
議事録作成や、返信案の作成、調査レポートの骨子づくりなど、ゼロから始めると時間がかかる作業を数秒から数分で完了させることができます。従業員は単純作業から解放され、より戦略的で高度な思考が求められるコア業務に時間を割くことが可能になります。

②多角的な視点をもたらす
アイデア出しやブレインストーミングの強力な壁打ち相手としても機能します。
自分一人では思いつかないような多角的な視点からの提案や、異なる切り口のアイデアを即座に出力してくれるため、企画の質を向上させるインスピレーションを得やすくなります。さらに、コーディングやデザイン制作などをAIがサポートすることで、専門的なスキルを持つ人材への依存度を下げ、外注費などのコスト削減にも繋がります。

⭐Yoomは生成AIを活用した業務を自動化できます

生成AIは非常に便利なツールですが、「前後」の手作業がボトルネックになることが少なくありません。例えば、問い合わせメールの内容をAIに要約させる場合、メールをコピーしてAIツールに貼り付け、生成された要約文をSlackやChatworkなどのチャットツール、あるいはkintoneなどのデータベースに手動で転記するといった手間が発生します。
Yoomを利用すれば、こうした一連の流れを完全自動化することが可能です。

[Yoomとは]

たとえば、フォームに回答が届いたらAIワーカーが問い合わせ一次返信を自動代行するといったことも可能です。気になる方はぜひチェックしてみてくださいね👀


■概要
Webサイトなどから寄せられるお問い合わせへの対応は、迅速さが求められる一方で、担当者のリソースを圧迫しがちではないでしょうか。このワークフローを活用すれば、Googleフォームに回答が届くと、AIワーカーが問い合わせ内容を解析し、適切な一次返信メールを自動で作成・送信します。この問い合わせ一次返信のプロセスを自動化することで、顧客対応の初動を効率化し、担当者の負担を軽減することが可能です。
■このテンプレートをおすすめする方
  • Googleフォームからの問い合わせ対応に追われ、業務が圧迫されているカスタマーサポート担当者の方
  • AIワーカーを活用した問い合わせ一次返信の自動化で、顧客満足度の向上を目指したいと考えている方
  • 手作業での返信対応によるタイムラグや対応漏れなどの課題を解消したいと考えているチームリーダーの方
■このテンプレートを使うメリット
  • Googleフォームへの回答をトリガーにAI agentが問い合わせ一次返信を自動で行うため、担当者の作業時間を削減できます
  • 手作業による返信の遅延や対応漏れを防ぎ、顧客体験の向上と機会損失のリスク軽減に繋がります
■フローボットの流れ
  1. はじめに、GmailとGoogleフォームをYoomと連携します
  2. 次に、トリガーでGoogleフォームを選択し、「フォームに回答が送信されたら」というアクションを設定します
  3. 最後に、オペレーションでAIワーカーを選択し、受け取った問い合わせ内容をもとに一次返信メールを作成し、Gmail経由で送信するためのマニュアル(指示)を作成します
※「トリガー」:フロー起動のきっかけとなるアクション、「オペレーション」:トリガー起動後、フロー内で処理を行うアクション
■このワークフローのカスタムポイント
  • Googleフォームのトリガー設定では、問い合わせを受け付ける対象のフォームIDを任意で設定してください
  • AIワーカーの設定では、使用するAIモデルを任意で選択し、どのような問い合わせ一次返信を生成するか、具体的な指示(プロンプト)を設定してください
■注意事項
  • Googleフォーム、GmailのそれぞれとYoomを連携してください
  • トリガーは5分、10分、15分、30分、60分の間隔で起動間隔を選択できます
  • プランによって最短の起動間隔が異なりますので、ご注意ください
  • Googleフォームをトリガーとして使用した際の回答内容を取得する方法は「Googleフォームトリガーで、回答内容を取得する方法」を参照ください
  • AIワーカー内で使用するツール(アプリ)についてもマイアプリ連携が必要です
  • AIワーカーの基本設定は「【AIワーカー】基本的な設定方法」をご参照ください
  • AIワーカーの同時実行数・作成可能なAIワーカー数・利用可能なAIモデルはご契約中のプランによって異なります
  • AIワーカー内でご利用いただけるアプリやオペレーション等はフローボットの利用制限と同様です
  • AIワーカーは、テスト実行でも本番実行と同様にタスクを消費しますのでご注意ください。詳細は「【AIワーカー】タスク実行数の計算方法」ご参照ください
  • AIワーカーはマニュアルを詳細に設定することで適切な処理を実行しやすくなります。詳細は「【AIワーカー】マニュアルの作成方法」をご参照ください

■概要
日々大量に届くGmailのメールチェックに追われ、重要な情報を見逃したり、内容の把握に時間がかかったりしていませんか? このワークフローは、特定のメールを受信した際に、AIが自動で内容を要約し、重要度を判定した上でTelegramへ通知します。これにより、Gmailのメールを効率的に要約し、重要な情報に素早くアクセスできるため、対応の迅速化に繋がります。
■このテンプレートをおすすめする方
  • Gmailに届く大量のメールから重要な情報を即座に把握したいと考えている方
  • 手作業でのメール確認や要約作成に時間を取られているビジネスパーソンの方
  • メールの見落としを防ぎ、チームでの迅速な情報共有を実現したいマネージャーの方
■このテンプレートを使うメリット
  • Gmailで受信したメールをAIが自動で要約し通知するため、内容確認の時間を短縮し、本来の業務に集中できます
  • 自動で重要度を判定し通知することで、人的な確認漏れや見落としといったヒューマンエラーの防止に繋がります
■フローボットの流れ
  1. はじめに、GmailとTelegramをYoomと連携する
  2. 次に、トリガーでGmailを選択し、「特定のキーワードに一致するメールを受信したら」というアクションを設定する
  3. 最後に、オペレーションでAIワーカーを選択し、受信したGmailメールの重要度を判定し、内容を要約した上でTelegramに通知するためのマニュアル(指示)を作成する
※「トリガー」:フロー起動のきっかけとなるアクション、「オペレーション」:トリガー起動後、フロー内で処理を行うアクション
■このワークフローのカスタムポイント
  • Gmailのトリガー設定では、自動化の対象としたいメールを絞り込むためのキーワードを任意で設定してください
  • AIワーカーへの指示内容は任意で設定できるため、要約の形式や重要度判定の基準、通知文言などを自由にカスタマイズできます
■注意事項
  • Gmail、TelegramとYoomを連携してください。AIワーカー内で使用するツール(アプリ)についてもマイアプリ連携が必要です。
  • AIワーカーの基本設定は「【AIワーカー】基本的な設定方法」をご参照ください。
  • AIワーカーの同時実行数・作成可能なAIワーカー数・利用可能なAIモデルはご契約中のプランによって異なります。
  • AIワーカー内でご利用いただけるアプリやオペレーション等はフローボットの利用制限と同様です。
  • AIワーカーは、テスト実行でも本番実行と同様にタスクを消費しますのでご注意ください。詳細は「【AIワーカー】タスク実行数の計算方法」ご参照ください。
  • AIワーカーはマニュアルを詳細に設定することで適切な処理を実行しやすくなります。詳細は「【AIワーカー】マニュアルの作成方法」をご参照ください。
  • トリガーは5分、10分、15分、30分、60分の間隔で起動間隔を選択できます。
  • プランによって最短の起動間隔が異なりますので、ご注意ください。

✅生成AIの具体的な活用事例

ビジネスの現場において、生成AIはすでに様々な業務で活用され、確かな実績を上げています。
代表的な活用シーンを3つご紹介します。

①日常的なテキスト作成のサポート

最も身近なのがテキスト生成の領域です。
営業担当者が顧客に送付する提案書のドラフト作成や、カスタマーサポートにおけるFAQの自動生成など、日常的な執筆作業の多くをAIがサポートしています。マーケティング担当者が作成するブログ記事やSNSの投稿文づくりにおいても、AIを活用することで作業負担が大幅に軽減されます。

②画像・動画などのクリエイティブ制作

画像や動画生成の分野でも活用が進んでいます。
広告用のバナー画像やプレゼン資料に挿入するイラストなどをAIで生成することで、クリエイティブ制作の時間を大幅に短縮できます。テキストによる指示(プロンプト)を入力するだけでイメージ通りのビジュアル素材を用意できるため、デザイナーでなくても高品質なコンテンツを作成可能です。

③データ分析とプログラミングの効率化

データ分析やプログラミングの領域でも生成AIは活躍しています。
複雑なExcel関数の作成や、システム開発時のコード生成、バグの発見と修正案の提示などをAIに依頼することで、エンジニアリング業務の効率が飛躍的に向上します。これにより、より安全で高品質なシステム開発を迅速に行う環境が整います。

📖生成AIと人間の適切な役割分担

生成AIは非常に便利なツールですが、その特性を正しく理解し、人間との役割分担を意識することが重要です。

■生成AIが得意とする「できること」

生成AIは、膨大なデータの高速処理や、既存の情報を元にしたパターンの生成を大の得意としています。
例えば、数万件の顧客アンケートから共通する意見を抽出したり、長文の専門資料を誰にでもわかる言葉で要約したりする作業は、人間の何倍ものスピードと正確さでこなすことができます。また、「1つのアイデアを10個の異なる切り口で広げる」といった、情報を拡張・展開する役割においても圧倒的なパフォーマンスを発揮し、人間の思考を力強くサポートしてくれます。

■生成AIが苦手とする領域

一方で、AIが特に苦手とするのは、事実の正確性を担保することや、倫理的・道徳的な判断を下すことです。
最新のモデルでは改善が進んでいるものの、依然としてもっともらしい嘘を出力する『ハルシネーション(幻覚)』のリスクは残るため、重要事項については人間による最終確認が欠かせません。また、人間の複雑な感情を汲み取った繊細なコミュニケーションや、前例のない全く新しい概念をゼロから生み出すことも得意ではありません。

■AIの「量」と人間の「質」を掛け合わせる

AIと人間が協力する際は、「AIが土台を作り、人間が仕上げる」という役割分担が基本となります。情報の収集や要約、アイデアの大量出力など、質より量やスピードが求められる部分はAIに任せましょう。そして、出力されたデータの事実確認(ファクトチェック)、最終的な意思決定、相手の感情に寄り添った表現の微調整といった責任や共感が伴う部分は、人間がしっかりと担うことが成功の鍵となります。

🤔【実践】生成AIと人間で役割分担して業務を進めてみた

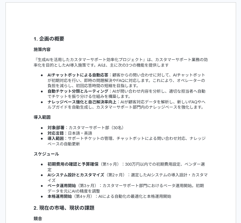
今回は「新規プロジェクトの企画書作成」という具体的な業務を例に、どのようなステップでAIと連携すべきか、その実践記録を紹介します。

ステップ1:前提整理とAIへの指示づくり(人間担当)

企画書のクオリティを決定づけるのは、最初の「土台」作りです。
まずは、現状のKPIや目標数値、制約条件などを言語化していきます。

ここから、次に使用するAIへの指示(プロンプト)へと落とし込みます。
このプロセスを経ることで、AIが数値を過大に生成するリスクを未然に防ぎ、実務に即した回答を引き出すことが可能になります。

ステップ2:企画書の作成(生成AI担当)

ステップ1で作成したプロンプトを、生成AIに入力します。
今回はBtoB SaaS企業の事業企画担当という役割を与え、「企画の概要」「市場・現状の課題」「企画の価値」という3部構成で出力を依頼しました。

生成AIは、前提情報の要約や市場トレンドの調査を含めた多角的な視点の構成案をわずか数分で提示しました。
特筆すべきはその圧倒的な処理スピードです。自分一人で調べれば数時間はかかる作業が瞬時に完了し、業務の初動を劇的に早めてくれます。

ステップ3:ファクトチェック(人間担当)

生成AIが出力した内容はあくまで「1次回答」であり、最終的な責任は人間が持ちます
出力された情報に事実と異なる内容(ハルシネーション)が含まれていないか、精緻な確認を行いました。結果、数値や情報の誤りはなく、指示した市場調査の整合性も確認できました。

そして、最後に表現の調整を行うことで、単なる「AI生成物」から「ビジネス文書」へと昇華させます。この「最後の仕上げ」を人間が担うことで、アウトプットの信頼性を担保します。

▽まとめ:生産性向上とリスクコントロールの両立

結果として、ゼロからすべてを自力で作成するよりも半分以下の時間で、客観的な視点と人間らしい思いが融合した、クオリティの高い企画書を完成させることができました
最も重要な知見は、AIのアウトプットを「完成品」ではなく、あくまで「叩き台」と位置づけることです。企画書のように、事実関係や社内の意思決定に直結する文書では、ハルシネーションや社内事情を無視した表現が混じるリスクがゼロではありません。
「最後のステップは必ず人間が担当する」というルールを運用に組み込むことで、爆発的な生産性向上とリスク管理を高い次元で両立できます。

🚩生成AIの導入を成功させるためのポイント

生成AIをただ導入するだけでは、期待した効果を得ることはできません。
組織として活用を定着させ、成果に繋げるためにはいくつかの重要なポイントがあります。

1⃣導入目的の明確化とルールの策定

まず、「どの業務の、どのプロセスを効率化・高度化したいのか」という導入目的を明確にすることが不可欠です。目的が曖昧なまま導入すると、結局使われなくなってしまいます。
同時に、情報漏洩を防ぐためのセキュリティガイドラインの策定も必須です。「顧客の個人情報や社外秘の機密情報はプロンプトに入力しない」といった明確な利用ルールを定め、従業員に徹底させることが、安全な運用の土台となります。
【導入目的整理プロセス】

  1. 対象業務の洗い出し(どの部署・業務に適用するか)
  2. 現状プロセスの可視化(作業フロー・工数・課題の整理)
  3. 改善ポイントの特定(非効率・属人化・時間ロスの箇所)
  4. 導入目的の定義(効率化・品質向上・コスト削減など)
  5. 具体的な活用シーンの設定(どの工程でどう使うか)
  6. 成果指標(KPI)の設定(時間削減率・精度向上など)

2⃣スモールスタートと継続的な改善

最初から全社・全業務で一斉に導入するのではなく、影響範囲が限定的で効果が見えやすい特定の部署や業務から「スモールスタート」を切ることをおすすめします。
実際に現場で使ってみることで、効果的なプロンプトのノウハウが蓄積されます。その知見を基にやり方を改善したり、他の部署へ展開したりと、継続的に学習と改善を繰り返していくことが、組織全体でのAI活用を成功に導く秘訣です。

【スモールスタートの進め方】

  1. 対象部署・業務の選定(効果が見えやすい領域を選ぶ)
  2. 小さな活用テーマの設定(1業務・1用途に絞る)
  3. 試行期間の設定(例:2〜4週間)
  4. 実際に運用・検証(現場で使う)
  5. 効果・課題の整理(良かった点/改善点の洗い出し)

🖊️まとめ

生成AIはテキストや画像の生成、データ分析のサポートなど、多岐にわたる業務で私たちの強力なアシスタントとして機能し、業務効率の大幅な向上に貢献します。
しかし、AIは事実の正確性や倫理的判断を苦手としており、ハルシネーションといったリスクも存在します。だからこそ、AIにすべてを丸投げするのではなく、「AIがスピードと量で土台を作り、人間が正確性と感情で仕上げる」という役割分担が不可欠です。
AIの特性を正しく理解し、うまく業務プロセスに組み込むことで、これからのビジネスにおいて大きな差を生むことができるでしょう!

💡Yoomでできること

Yoomは、業務を自動化するハイパーオートメーションプラットフォームです。
これまで手動で利用していた各ツールをメインとした自動化フローが、直感的な操作で実現可能です。もし自動化に少しでも興味を持っていただけたなら、ぜひ登録フォームから無料登録して、Yoomによる業務効率化を体験してみてください。


■概要
Googleフォームに届くお問い合わせやご意見、その一つひとつに目を通し、内容に応じて担当者を割り振り、Slackで連絡する作業は、数が多くなると大変な手間ではないでしょうか。
このワークフローを活用すれば、Googleフォームに回答が届いたら、AIワーカーがDeepSeekによる緊急度の判定と担当者のアサインを自動で行い、その結果をSlackで通知する一連の流れを自動化できます。これにより、対応の初動を迅速化し、担当者への連携をスムーズにします。
■このテンプレートをおすすめする方
  • Googleフォームで受け付けた回答を、手作業で確認し担当者へ振り分けしている方
  • DeepSeekなどのAIを活用して、お問い合わせの緊急度判定や担当者アサインを自動化したい方
  • フォームからの通知をSlackで受け取り、チームの対応速度や連携を改善したいと考えている方
■このテンプレートを使うメリット
  • Googleフォームの回答受信から担当者へのSlack通知までが自動化され、これまで手作業に費やしていた時間を他の業務にあてることができます。
  • AIワーカーがDeepSeekを用いて一定の基準で緊急度判定と担当者アサインを行うため、判断のばらつきを防ぎ、業務の属人化を解消します。
■フローボットの流れ
  1. はじめに、DeepSeek、Googleフォーム、SlackをYoomと連携します。
  2. 次に、トリガーでGoogleフォームを選択し、「フォームに回答が送信されたら」というアクションを設定します。
  3. 最後に、オペレーションでAIワーカーを設定し、回答内容をもとにDeepSeekが緊急度判定と担当者アサインを行い、その結果をSlackに通知するためのマニュアル(指示)を作成します。
※「トリガー」:フロー起動のきっかけとなるアクション、「オペレーション」:トリガー起動後、フロー内で処理を行うアクション
■このワークフローのカスタムポイント
  • Googleフォームのトリガー設定では、自動化の対象としたい任意のフォームIDを指定してください。
  • AIワーカーのオペレーションでは、業務要件に応じた任意のAIモデルを選択することが可能です。また、DeepSeekのテキスト生成機能を使用する分析箇所や、 緊急度の判定基準や担当者のアサイン条件、Slackの通知先などの指示内容も自由に設定してください。
■注意事項
  • Googleフォーム、DeepSeek、SlackのそれぞれとYoomを連携してください。AIワーカー内で使用するツール(アプリ)についてもマイアプリ連携が必要です。
  • トリガーは5分、10分、15分、30分、60分の間隔で起動間隔を選択できます。
  • プランによって最短の起動間隔が異なりますので、ご注意ください。
  • Googleフォームをトリガーとして使用した際の回答内容を取得する方法は「Googleフォームトリガーで、回答内容を取得する方法」を参照ください。
  • AIワーカーの基本設定は「【AIワーカー】基本的な設定方法」をご参照ください。
  • AIワーカーの同時実行数・作成可能なAIワーカー数・利用可能なAIモデルはご契約中のプランによって異なります。
  • AIワーカー内でご利用いただけるアプリやオペレーション等はフローボットの利用制限と同様です。
  • AIワーカーは、テスト実行でも本番実行と同様にタスクを消費しますのでご注意ください。詳細は「【AIワーカー】タスク実行数の計算方法」ご参照ください。
  • AIワーカーはマニュアルを詳細に設定することで適切な処理を実行しやすくなります。詳細は「【AIワーカー】マニュアルの作成方法」をご参照ください。

■概要
Googleフォームで受け付けた問い合わせやアンケートの回答は、一つひとつ内容を確認して担当者に共有する手間が発生します。このワークフローを活用すれば、Googleフォームに回答が送信されると、AIエージェントが自律的に内容を分析し、要約や担当者への通知文案を作成してMicrosoft Teamsへ自動で通知します。手作業による確認や連絡の手間を減らし、迅速な一次対応を実現します。
■このテンプレートをおすすめする方
  • Googleフォームで受け付けた問い合わせやアンケートの対応を効率化したい方
  • AIエージェントを活用して、Googleフォームの回答内容の分析を自動化したいと考えている方
  • 問い合わせ内容に応じて担当者への通知を自動化し、対応速度を向上させたいチームの方
■このテンプレートを使うメリット
  • Googleフォームへの回答をAIが自動で分析し通知まで行うため、手作業での確認や連絡業務にかかる時間を削減できます。
  • 担当者による内容の解釈のばらつきや、連絡漏れといったヒューマンエラーを防ぎ、対応品質の安定化に繋がります。
■フローボットの流れ
  1. はじめに、GoogleフォームとMicrosoft TeamsをYoomと連携します。
  2. 次に、トリガーでGoogleフォームを選択し、「フォームに回答が送信されたら」というアクションを設定します。
  3. 最後に、オペレーションでAIワーカーを設定し、Googleフォームの回答内容を自動で判別し、要約したうえでMicrosoft Teamsに通知するためのマニュアル(指示)を作成します。
※「トリガー」:フロー起動のきっかけとなるアクション、「オペレーション」:トリガー起動後、フロー内で処理を行うアクション
■このワークフローのカスタムポイント
  • Googleフォームのトリガー設定では、自動化の対象としたいフォームを任意で設定してください。
  • AIワーカーへの指示内容は、回答の分析方法や通知文面の生成ルール、通知先のチャネルなど、業務に合わせて自由にカスタマイズが可能です。
■注意事項
  • Googleフォーム、Microsoft TeamsのそれぞれとYoomを連携してください。AIワーカー内で使用するツール(アプリ)についてもマイアプリ連携が必要です。
  • Microsoft365(旧Office365)には、家庭向けプランと一般法人向けプラン(Microsoft365 Business)があり、一般法人向けプランに加入していない場合には認証に失敗する可能性があります。
  • トリガーは5分、10分、15分、30分、60分の間隔で起動間隔を選択できます。
  • プランによって最短の起動間隔が異なりますので、ご注意ください。
  • Googleフォームをトリガーとして使用した際の回答内容を取得する方法は「Googleフォームトリガーで、回答内容を取得する方法」を参照ください。
  • AIワーカーの基本設定は「【AIワーカー】基本的な設定方法」をご参照ください。
  • AIワーカーの同時実行数・作成可能なAIワーカー数・利用可能なAIモデルはご契約中のプランによって異なります。
  • AIワーカー内でご利用いただけるアプリやオペレーション等はフローボットの利用制限と同様です。
  • AIワーカーは、テスト実行でも本番実行と同様にタスクを消費しますのでご注意ください。詳細は「【AIワーカー】タスク実行数の計算方法」ご参照ください。
  • AIワーカーはマニュアルを詳細に設定することで適切な処理を実行しやすくなります。詳細は「【AIワーカー】マニュアルの作成方法」をご参照ください。

Yoomを使えば、今回ご紹介したような連携を
プログラミング知識なしで手軽に構築できます。
無料でYoomを試す
この記事を書いた人
Yuzuki Amano
Yuzuki Amano
3年間動画制作に携わり、 視聴者の心を動かす表現を追求してきました。 その経験を活かしyoomの魅力や可能性を わかりやすく・魅力的に発信していきます。
タグ
Anthropic(Claude)
ChatGPT
Gemini
お役立ち資料
Yoomがわかる!資料3点セット
Yoomがわかる!資料3点セット
資料ダウンロード
3分でわかる!Yoomサービス紹介資料
3分でわかる!Yoomサービス紹介資料
資料ダウンロード
Before Afterでわかる!Yoom導入事例集
Before Afterでわかる!Yoom導入事例集
資料ダウンロード
お役立ち資料一覧を見る
詳しくみる