OCR・DeepSeekで処理したデータをデータベース/ドキュメントツールに自動で追加する
Google Driveなどに保存されたファイルをOCRでテキスト化し、DeepSeekで要約・整形したデータをGoogle スプレッドシートやNotionに自動で追加します。
書類から抽出した情報を一元管理したり、ナレッジベースを構築したりする作業を効率化でき、データ入力のミスを防ぎ、情報の整理・活用を促進できます!


・
日々の業務で、紙の書類や画像ファイル、PDFに含まれる文字情報を手作業でシステムに入力したり、内容を要約したりする場面はよくありますよね。
特に、契約書、請求書、アンケート結果、議事録など、扱う書類の種類や量が増えると、その作業負担は大きなものになりがちです…
OCR(光学文字認識)技術を使えば、画像やPDFからテキストデータを抽出することはできますが、抽出したテキストデータをさらに整理したり、要点をまとめたり、他のシステムに連携したりするには、依然として人手が必要なケースも少なくありません。
しかし、近年急速に進化しているDeepSeekのような高度な生成AIを活用することで、OCRで抽出したテキストデータの処理をさらに自動化できる可能性が広がっています!
<span class="mark-yellow">この記事では、OCRで読み取ったテキストデータをDeepSeek AIを用いて自動的に要約・分析し、その結果をチャットツールやデータベース、メールなどで連携する方法について、プログラミング不要で実現する具体的な手順を解説します。</span>
Yoomには「OCRで読み取ったファイルの内容をDeepSeek AIで要約し、その結果をチャットツールなどに自動で通知する」業務フローのテンプレートが用意されています!
ファイルデータの管理を効率化したい方は、ぜひ試してみてくださいね!
気になる方は、以下のテンプレート詳細へ進んでみましょう!
ここでは、書類や画像ファイルからOCRでテキストを抽出し、そのデータをDeepSeek AIで要約・分析して、様々なツールへ自動連携する具体的な例をいくつか紹介していきます。
Yoomには手作業でのデータ入力や転記、内容確認の手間を削減し、業務のスピードと精度を高めるテンプレートが揃っています!
ストレージにアップされた契約書PDFをOCRで読み取り、DeepSeekで重要項目を抽出してチャットツールに通知したり、データベースに登録したりすることも。
業務に合ったテンプレートを見つけて、すぐに自動化を試してみませんか?
ストレージサービス(Google Driveなど)に追加されたファイルをOCRで読み取り、DeepSeekで要約した結果をSlackやGoogle Chatへ自動で通知。
チーム内で書類の内容を迅速に共有したり、確認依頼を出したりする際に便利です!
手動でのコピー&ペーストや通知の手間がなくなり、情報共有のスピードが向上するでしょう。
Google Driveなどに保存されたファイルをOCRでテキスト化し、DeepSeekで要約・整形したデータをGoogle スプレッドシートやNotionに自動で追加します。
書類から抽出した情報を一元管理したり、ナレッジベースを構築したりする作業を効率化でき、データ入力のミスを防ぎ、情報の整理・活用を促進できます!
Google DriveなどのストレージにアップされたファイルをOCR処理し、DeepSeekで要約した内容をGmailやOutlookで自動送信します。
関係者への報告や、処理結果の記録としてメールを活用する場合に有効で、メール作成の手間を省き、必要な情報をタイムリーに届けられますよ!
ここでは例として、Google Driveにアップロードされたファイルを自動でOCR処理し、DeepSeek AIで内容を要約、その結果をSlackに通知する具体的なフロー作成手順を解説します。
プログラミングの知識は不要で、画面操作だけで設定できます。
この自動化により、書類の内容確認とチームへの共有がぐっと効率的になりますよ。
まだYoomのアカウントをお持ちでない場合は、こちらの登録フォームからアカウントを発行しておきましょう。
[Yoomとは]
今回は大きく分けて以下のプロセスで作成します。
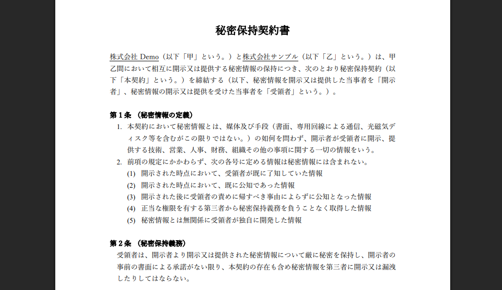
テスト用にPDFファイルか画像ファイルをご用意ください。
OCRで対象テキストを抽出し、DeepSeekで要約を行うため、契約書などの長文が記載されたファイルが適しています。
ここでは例として、下図のような契約書を使用します。

先ずは、Yoomと連携させたいアプリ(DeepSeek・Google Drive・Slack)を「マイアプリ」に登録しましょう。
この設定は初回のみ必要です。


ここでは、DeepSeekから連携していきます。



次に、Google Driveを連携しましょう。




同様に、Slackを連携していきます。



これで使用する3つのアプリが連携できました。
使用するアプリとYoomの連携が完了したら、使用するテンプレートをコピーします。
以下のバナーの「試してみる」をクリックしてください。
そうしますと、Yoomのワークスペースにテンプレートがコピーされ、自動化フローの設定画面(フローボット)が開きます。
「OK」をクリックして、フローの設定に進みましょう。

先ずは、フローの起点となるトリガーアクションを設定していきます。



検索欄にフォルダ名を入れると検索が楽になります。



これで、対象フォルダに新しく作成されたファイルの情報が取得できました。
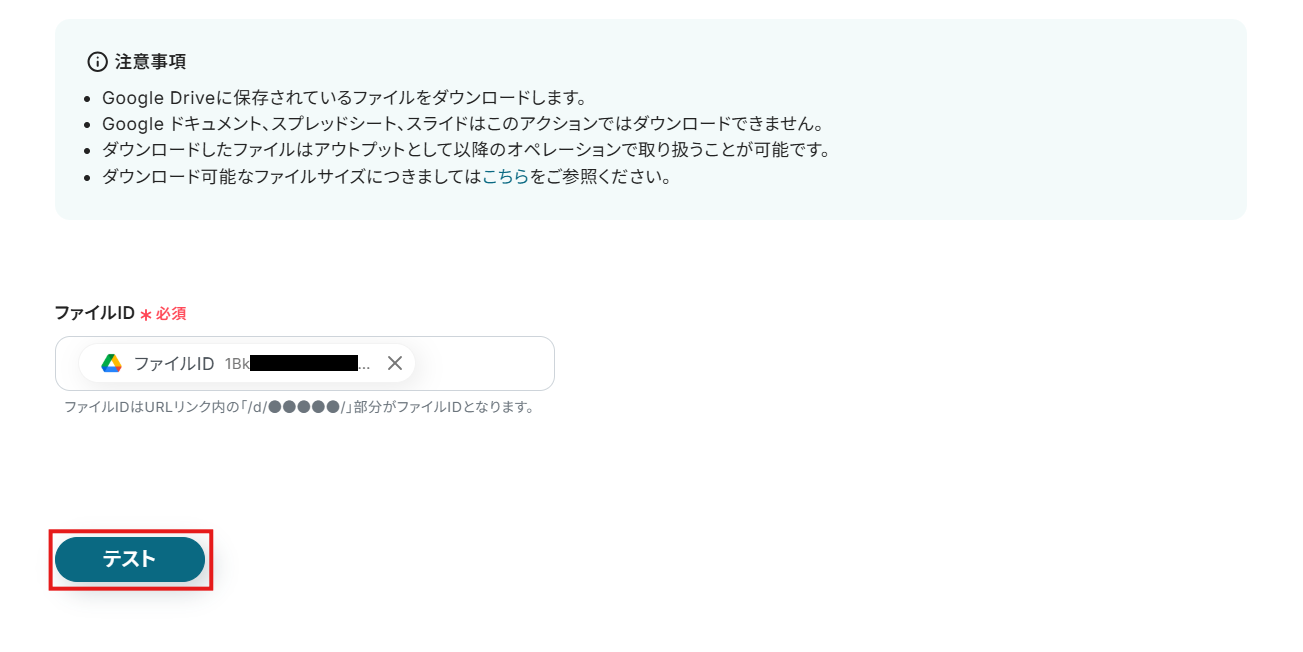
ステップ3で取得したファイル情報を用いて、Google Driveからファイルをダウンロードしましょう。



これで、ファイルのダウンロードは完了です。
ダウンロードしたファイルからテキストを抽出しましょう。
※OCRや音声を文字起こしするAIオペレーションは、チームプラン・サクセスプラン限定の機能です。フリープランやミニプランでセットするとエラーになってしまうので、ご注意ください。
チームプランやサクセスプランなどの有料プランは、2週間の無料トライアルが可能です。トライアル期間中は、通常だと制限があるアプリやAIオペレーションもすべて使えるので、気になる機能をぜひお試しください。




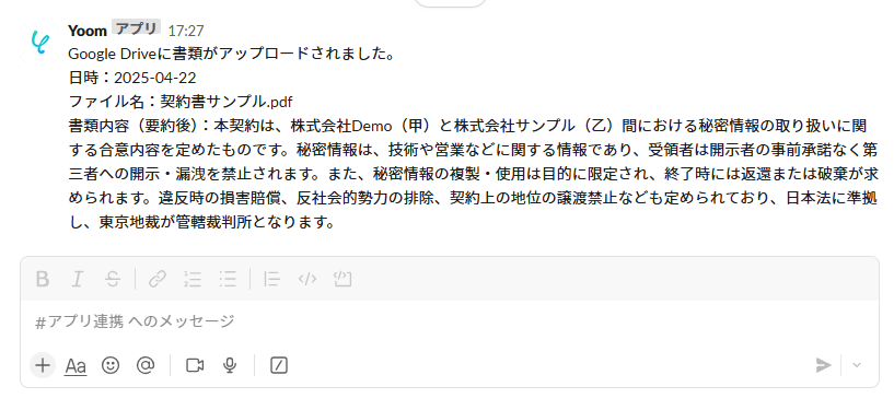
これで、ファイルからテキストが抽出できました。
ステップ5で抽出したテキストをDeepSeekで要約していきます。





これで、テキストが要約されました。
最後に、要約したテキストをSlackに通知しましょう。




「日付」タブから任意の日付を追加することもできます。


フロー画面に戻り、「全ての設定が完了しました!」と表示されていればフローの設定は完了です。
早速フローを稼働させるのであれば、「トリガーをON」をクリックします。

あとで稼働させる場合は、フロー画面のトリガースイッチをクリックすることで、トリガーをONにできます。

トリガーをONにしたら、実際に動作することを確認しましょう。
ステップ3で指定したフォルダにファイルを作成し、要約されたメッセージがSlackに通知されていれば成功です。
今回のフローボットをベースに、他にも様々な作業の自動化が実現できます!
是非、Yoomの便利な機能をお試しください。
DeepSeek AIを使った自動化は、他にも様々な業務に応用できます。ここでは、関連するテンプレートをいくつかご紹介します。
この記事では、OCR技術とDeepSeek AIを連携させ、書類データの読み取りから要約、他ツールへの連携までを自動化する方法について解説しました。
紙やPDFの書類から情報を手作業で転記したり、内容を読んでまとめたりする作業は、時間も手間もかかりますよね…
<span class="mark-yellow">今回紹介したような自動化フローを活用すれば、これらの定型業務から解放され、より創造的で重要な業務に集中できるようになるはずです!</span>
Yoomでは、プログラミングの知識がなくても、Google Drive、DeepSeek、Slack、Gmail、Google スプレッドシート、各種CRM/SFAなど、普段お使いの様々なツールを自由に組み合わせて、自社の業務プロセスに合った自動化フローを簡単に構築できます!
「DeepSeekとOCRの連携」に関するテンプレートも豊富に用意されているため、複雑な設定なしにすぐに自動化を始めることが可能です。
手作業によるデータ入力ミスや、情報共有の遅れといった課題を解決し、業務全体の効率化を図るために、このような自動化を取り入れてみませんか?
Yoomには無料プランも用意されているので、まずはその利便性と効果を気軽に試してみてはいかがでしょうか。
