NEW 新たにAIワーカー機能が登場。あなただけのAI社員をつくろう! 詳しくはこちら
AIワーカー機能であなただけのAI社員をつくろう! 詳しくはこちら
Gemini主要モデルの違いを比較|大量のPDFを読み解かせて分かったこと
Googleフォームの回答を基にGeminiでアウトラインを作成して、Googleドキュメントに追加する
Yoomを詳しくみる
この記事のフローボットを試す
Gemini主要モデルの違いを比較|大量のPDFを読み解かせて分かったこと
AI最新トレンド

2026-02-04

Gemini主要モデルの違いを比較|大量のPDFを読み解かせて分かったこと

Yuzuki Amano
Yuzuki Amano

急速に進化を続ける生成AIの世界において、Googleが提供する「Gemini(ジェミニ)」は、ChatGPTやClaudeと並ぶ強力な選択肢として確固たる地位を築いています。
しかし、Geminiには複数のモデルが存在し、それぞれ得意分野やコストが異なります
「どれを選べば最も効率的なのか…」
「自社のドキュメントを読み込ませるにはどのモデルが最適か…」
といった悩みを持つ方も少なくありません。
本記事では、Geminiの主要モデルを徹底比較し、数十ページに及ぶ専門資料を用いた実機検証を通じて、その真の実力を明らかにします!

💻Geminiの主要モデルと基本スペック

Geminiは、ユーザーのニーズに合わせて最適化された複数のモデルを展開しています。
現在は、スピードとコスト効率を重視した「Gemini 3 Flash」と複雑なタスクに対応する「Gemini 3 Pro」の2つがビジネスシーンの主流です。

Gemini 3 Flash

Geminiの「顔」とも言えるデフォルトモデルです。
前世代のFlashモデルからスピードはそのままに、推論能力(知能)が劇的に向上しました。

圧倒的なレスポンス速度を維持しながら、複雑な論理思考が必要なプロジェクトにも即座に対応できるようになっています。
ビジネスにおける情報の一次処理や、AIアシスタントとしての日常利用において、現時点で最もバランスの取れた最強の選択肢です。

Gemini 3 Pro

100 万トークンという超大容量コンテキストで、テキスト・画像・音声・動画・PDF・コードなどを一度に扱える推論特化のモデルです。 

推論の深さを変える「思考レベル」や画像・PDFの読み取り精度を変える「メディア解像度」などの設定で、精度とスピード・コストのバランスを調整できるのが実務利用での大きな強みです。

▼比較表

📖Geminiを仕事で使いこなすためのおすすめシーン

業務でGeminiの真価が発揮されるのは、「探す・読む・まとめる」といった知的作業です。
以下は、特に効果を実感しやすい代表的な活用シーンです。

技術資料やガイドラインのハント

IPAなどの公的機関が出している重厚なガイドラインや、分厚い製品マニュアルから特定の情報を探し出す際、Geminiは最強の検索エンジンとなります。

NotebookLMによる「自分専用AI」の構築

GoogleのNotebookLMを活用すれば、読み込ませた資料のみをソースとするAIを作成できます
社内のマニュアルや過去のプロジェクト資料をアップロードするだけで、チーム専用のナレッジベースが完成します。

動画・音声コンテンツの資産化

YouTube(公開設定)のURLや録音ファイルをそのまま解析できるため、セミナー動画をブログ記事にリライトしたり、長時間の会議から議事録を作成したりといった作業が数分で完了します。

⭐YoomはGeminiとの連携でクリエイティブな業務を自動化できます

👉Yoomとは?ノーコードで業務自動化につながる!

Geminiの真価は、単体でのチャット利用に留まりません。
業務自動化プラットフォーム「Yoom」と連携させることで、AIを「考えるアシスタント」から「自律して動くチームメンバー」へと進化させることが可能です。

例えば、Googleフォームに届いた問い合わせ内容をGeminiに解析させ、即座に最適な回答案を作成したり、膨大な情報を整理してデータベースを構築したりといったフローが、プログラミングなしで構築できます。
まずは、以下のテンプレートからAI連携の利便性を体験してみましょう!


■概要
Googleフォームで収集したアイデアや情報を基に、手作業で記事のアウトラインを作成するのに手間を感じていませんか?都度、内容をコピーして生成AIにプロンプトを入力する作業は、時間もかかり非効率です。このワークフローを活用すれば、Googleフォームに回答が送信されるだけで、Geminiが自動でアウトラインを作成し、指定のGoogleドキュメントに追記するまでを自動化できるため、コンテンツ作成の初動をスムーズにします。
■このテンプレートをおすすめする方
  • Googleフォームで集めた情報を基に、Geminiで効率的にアウトラインを作成したい方
  • コンテンツ制作のアイデア整理や構成案作成のプロセスを自動化したいと考えている担当者の方
  • 手作業によるコピー&ペーストの手間を削減し、より創造的な業務に集中したい方
■このテンプレートを使うメリット
  • フォームへの回答をトリガーにGeminiがアウトラインを自動で作成するため、手作業に費やしていた時間を短縮することができます。
  • あらかじめプロンプトを設定しておくことで、アウトライン作成の品質を標準化し、業務の属人化を防ぐことにも繋がります。
■フローボットの流れ
  1. はじめに、Gemini、Googleドキュメント、GoogleフォームをYoomと連携します。
  2. 次に、トリガーでGoogleフォームを選択し、「フォームに回答が送信されたら」というアクションを設定します。
  3. 次に、オペレーションでGeminiを選択し、「コンテンツを生成」アクションを設定して、フォームの回答内容を基にアウトラインを作成するよう指示します。
  4. 最後に、オペレーションでGoogleドキュメントを選択し、「文末にテキストを追加」アクションを設定し、Geminiが生成した内容を指定のファイルに追記します。
※「トリガー」:フロー起動のきっかけとなるアクション、「オペレーション」:トリガー起動後、フロー内で処理を行うアクション
■このワークフローのカスタムポイント
  • Googleフォームのトリガー設定では、連携対象としたい任意のフォームIDを設定してください。
  • Geminiのオペレーションでは、生成したい内容に合わせて任意のプロンプトを設定してください。
  • Googleドキュメントのオペレーションでは、アウトラインを追記したい任意のドキュメントIDを設定してください。
■注意事項
  • Googleフォーム、Gemini、GoogleドキュメントのそれぞれとYoomを連携してください。 
  • トリガーは5分、10分、15分、30分、60分の間隔で起動間隔を選択できます。 
  • プランによって最短の起動間隔が異なりますので、ご注意ください。 
  • Googleフォームをトリガーとして使用した際の回答内容を取得する方法は「Googleフォームトリガーで、回答内容を取得する方法」を参照ください。 

■概要
フォームで受け取ったPDFの内容確認やデータ転記は、手間がかかる業務の一つではないでしょうか。 特に、ファイルを開いて手作業で情報をコピー&ペーストする作業は、時間もかかり入力ミスも発生しがちです。 このワークフローを活用すれば、Geminiを利用したPDFからのデータ抽出を自動化し、Google スプレッドシートへの記録までをスムーズに行えるため、こうした課題を解消できます。
■このテンプレートをおすすめする方
  • フォームで受け取ったPDFからのデータ入力作業に、多くの時間を費やしている方
  • Geminiを活用して、PDFからの効率的な情報抽出を実現したいと考えている方
  • Google スプレッドシートへの手作業による転記ミスを減らし、業務を効率化したい方
■このテンプレートを使うメリット
  • フォーム送信後、GeminiによるPDFからのデータ抽出と転記が自動で行われるため、手作業の時間を短縮できます。
  • 人の手による転記作業が減ることで、コピー&ペーストのミスや入力漏れといったヒューマンエラーの防止に繋がります。
■フローボットの流れ
  1. はじめに、GeminiとGoogle スプレッドシートをYoomと連携します。
  2. 次に、トリガーでフォームトリガーを選択し、「フォームが送信されたら」というアクションを設定し、PDFファイルを受け取るための項目を作成します。
  3. 次に、オペレーションでGeminiの「ファイルをアップロード」アクションを設定し、フォームで受け取ったPDFファイルを指定します。
  4. 続けて、オペレーションでGeminiの「コンテンツを生成(ファイルを利用)」アクションを設定し、アップロードしたファイルをもとに内容を要約、整形します。
  5. さらに、オペレーションでAI機能の「テキスト抽出」を設定し、Geminiが生成した内容から必要な情報を抽出します。
  6. 最後に、オペレーションでGoogle スプレッドシートの「レコードを追加する」アクションを設定し、抽出した情報を指定のシートに記録します。
※「トリガー」:フロー起動のきっかけとなるアクション、「オペレーション」:トリガー起動後、フロー内で処理を行うアクション
■このワークフローのカスタムポイント
  • トリガーに設定するフォームの質問項目は、受け取りたい情報に応じて自由に設定してください。
  • Geminiでコンテンツを生成する際の指示内容は、抽出したい情報の種類やフォーマットに合わせて任意で設定できます。
  • AI機能でテキストを抽出する際の指示内容も、必要なデータのみを的確に抜き出すよう、任意で設定してください。
  • Google スプレッドシートでレコードを追加するアクションでは、記録したいスプレッドシートやシートを任意で設定できます。
■注意事項
  • Gemini、Google スプレッドシートのそれぞれとYoomを連携してください。

✅【実証検証】大量のPDF資料をどこまで読み解けるか

今回の検証では、Geminiの最大の強みである「圧倒的なコンテキストウィンドウ(長文読解力)」の真価を問いました。
使用したのは、厚生労働省が公開している「健康日本21(21世紀における国民健康づくり運動)」の全152ページに及ぶ膨大なPDF資料です。
単に内容を要約させるだけでなく、数千字単位の専門的な記述から特定の数値を正確に抜き出せるか、また資料の行間に隠された政策意図まで読み取れるかを評価の軸としています。

検証の着眼点

  • 網羅性と正確性:150ページ超の資料から、章立てや数値目標を漏れなく抽出できるか。
  • 参照精度の高さ:回答の根拠となるページ番号や図表番号を正しく提示できるか。
  • 文脈の理解力:単なるキーワード検索ではなく、資料特有の用語の使い分けや背景にある思想を理解しているか。

比較対象として、Gemini 3 FlashGemini 3 Proの2モデルを用い、同一のプロンプトでその出力結果の差を浮き彫りにしました。
それぞれのモデルに資料をアップロードし、読み込み指示を行います。

1.「構成と全体像の理解度」を検証

プロンプト(指示)は以下です。

プロンプト▼

この「健康日本21」資料の全体構成を整理してください。
各章について、
- 章タイトル
- 主な内容(2〜3文程度)
- 全体の中でその章が果たしている役割(例:現状分析、目標設定、実施体制 など)
を一覧でまとめてください。

検証結果

【Gemini 3 Flash】

【Gemini 3 Pro】

スピードと網羅性のバランスが顕著に表れました。
約10秒で回答を終えるGemini 3 Flashは、全体を俯瞰し表形式で素早くまとめる即応性が魅力です。
一方で、約25秒をかけて出力するGemini 3 Proは、省略されがちな後半の各論(アルコールや歯の健康等)まで一つずつ正確に網羅します。
指示がなくとも「22,000人」や「9,200歩」といった重要数値を構成案に盛り込むなど、資料の「重要度」を判断する深さにおいて時間相応の価値を示しました。

2.「具体目標・数値・指標に関する深掘りができるか」を検証

プロンプト▼

「健康日本21」で設定されている主要な数値目標を、
- 生活習慣病予防
- 栄養・食生活
- 身体活動・運動- 喫煙・飲酒といったテーマ別に整理し、「指標名」「基準値」「目標値」「目標年(または期間)」を表形式でまとめてください。資料に記載がない項目は「記載なし」と明示してください。

検証結果

【Gemini 3 Flash】

【Gemini 3 Pro】

精密なデータ抽出においては、処理時間の差がそのまま情報の信頼性に直結しています。
Gemini 3 Flashの12秒ほどで完了する回答は簡潔で分かりやすい反面、根拠が「p.5-12付近」と曖昧になる傾向があります。
対して、約30秒を費やすGemini 3 Proの回答は「p.13-14」とピンポイントで出典を明記。
さらに「15%以下」と簡潔に出力したGemini 3 Flashに対し、Gemini 3 Proは「男性15%以下、女性20%以下」と男女別の目標を資料通りに正確に仕分けるなど、実務レベルでそのまま使える精緻なデータセットを構築しました。

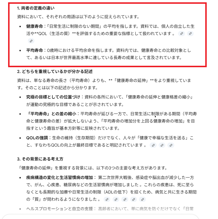
3.「用語・ニュアンスの違いを理解しているか」を検証

プロンプト▼

資料の中で、「健康寿命の延伸」と「平均寿命の延伸」という言葉が、どのような文脈で使い分けられているかを整理してください。
- 両者の定義の違い(資料に記載があればそれを引用)
- どちらを重視しているかが分かる記述
- その背景にある考え方を説明してください。

検証結果

【Gemini 3 Flash】

【Gemini 3 Pro】

概念の理解においても、10秒前後で要点を突くスピード型と、30秒以上かけて文脈を構造化する熟考型の違いが見られました。
共通しているのは、一般的な公衆衛生の知識ではなく、あくまで「この資料内での定義」を優先している点です。
「一次〜三次予防」といった専門用語の使われ方を資料に即して正しく反映しており、短時間でも文脈を読み飛ばさない高い読解能力を維持しています。

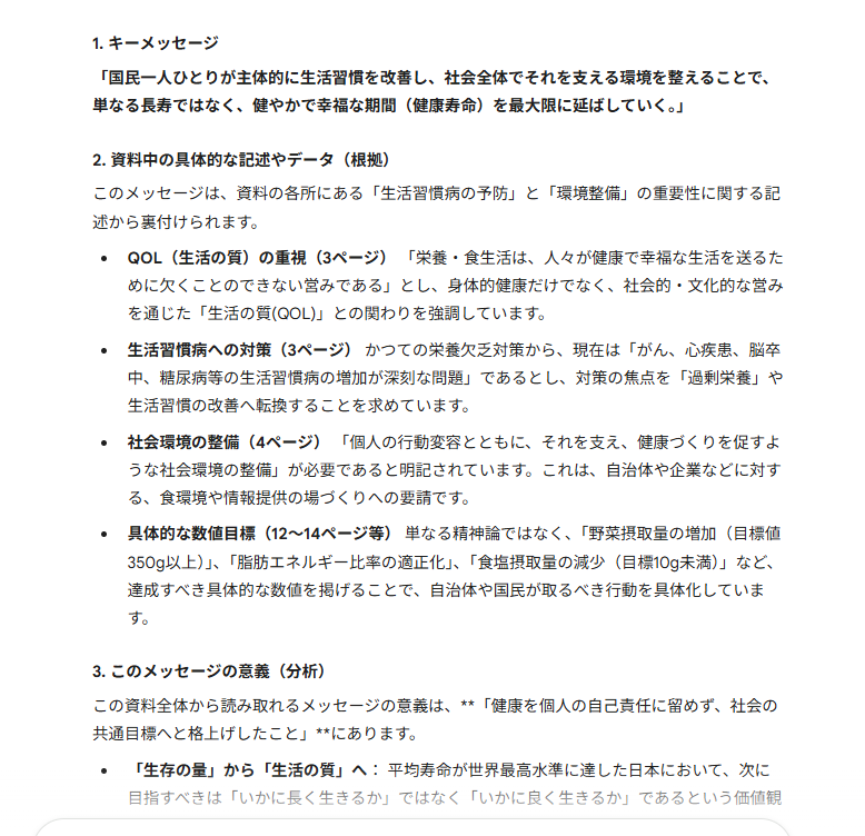
4.「資料全体を俯瞰できるか」を検証

▼プロンプト

この「健康日本21」を通して、厚生労働省が国民や自治体に対して最も伝えたいメッセージは何だと読み取れますか?
- キーメッセージ(1〜2文)
- それを裏付ける資料中の具体的な記述やデータ
- あなた(モデル)から見た、このメッセージの意義を説明してください。

検証結果

【Gemini 3 Flash】

【Gemini 3 Pro】

資料の再構成能力が問われるこの設問では、情報の「抽象化」と「具体化」のバランスが際立ちました。
要点をシャープにまとめる解説型の出力をしたGemini 3 Flashと、「QOL・環境・数値目標」の3本の柱に分解する論点整理型の出力をしたGemini 3 Pro、どちらも資料の核心を突いています。
単なる要約を超え、資料の意義を「モデル自身の視点」でメタ的に考察する能力は、企画立案や資料分析のパートナーとして十分通用する水準です。

▼Gemini 3 モデル別・特性まとめ

Gemini 3 Flashは、「スピードと要約力」に秀でたモデルです。
150ページ超の資料をわずか10秒ほどで処理し、全体像を素早く言語化します。
情報の取捨選択が巧みで、短時間で概要を掴む「クイックな読解」に最適です。

一方、Gemini 3 Proは「緻密さと分析力」に秀でたモデルです。
回答に30秒ほど要しますが、男女別の数値や正確なページ番号など、細部を漏らさず丁寧に抽出します。
根拠が明確で、実務に耐えうる「精緻なデータ分析」において真価を発揮します。

一言で言えば、「即レスのFlash」と「完遂のPro」。
用途に応じた使い分けが、AI活用の鍵を握ります。

📶Gemini・ChatGPT・Claudeの強みを比較

現在、市場を牽引する3大AIを比較すると、Geminiの立ち位置がより明確になります。

  •  Gemini:「情報の海を泳ぐ力」が最強です。
    数十ページのPDFを複数同時に読み込ませたり、1時間を超える会議動画を解析したりする作業では、他の追随を許しません。また、GoogleドキュメントやGmailとのネイティブな連携も大きな武器です。
  •  ChatGPT:「多才な万能選手」です。
    画像生成からデータ分析、音声対話まで隙がなく、ユーザー数も多いため、周辺ツールとの連携(GPTsなど)が非常に充実しています。
    また、「拡張コンテキスト」や、より高度なエージェント機能も実装されています
  •  Claude:「知的な対話」に優れています。
    日本語の表現が極めて自然で、繊細なニュアンスを汲み取った文章作成や、アーティファクト機能(プレビュー機能)によるコード・ドキュメント作成の即時性もビジネスユーザーに高く評価されています。

🖊️まとめ

Geminiはもはや単なる「検索の延長」ではなく、膨大な情報を構造化し、私たちの知的な活動をサポートする「パートナー」へと進化しました。
数十ページの資料を読み解く力、動画を理解する力、そしてGoogle Workspaceとの連携力。
これらを使いこなすことで、私たちの生産性は次元の違うステージへと引き上げられます。

大切なのは、「どのモデルが最強か」ではなく「どのモデルが自分のワークフローに合うか」を見極めることです。
情報の量とスピードのバランスを考え、ProとFlashを使い分ける。
その先には、今まで数時間かかっていたデスクワークが数分で終わる、新しい働き方が待っています!

💡Yoomでできること

Yoomは、業務を自動化するハイパーオートメーションプラットフォームです。
これまで手動で利用していた各ツールをメインとした自動化フローが、直感的な操作で実現可能です。
もし自動化に少しでも興味を持っていただけたなら、ぜひ登録フォームから無料登録して、Yoomによる業務効率化を体験してみてください!


■概要
Web会議後の議事録作成、特に録画データの文字起こしや要約作成に手間を感じていませんか。このワークフローを活用すれば、Web会議の開始をトリガーとして、会議内容の文字起こしからGeminiによる要約、そしてNotionへの記録まで、一連のプロセスを自動化できます。面倒な議事録作成業務から解放され、より重要な業務に集中することが可能になります。
■このテンプレートをおすすめする方
  • Web会議後の文字起こしや議事録作成に多くの時間を費やしている方
  • Geminiなどの生成AIを活用して、会議の要約作成を自動化したい方
  • Notionを情報集約のハブとしており、議事録管理を効率化したい方
■このテンプレートを使うメリット
  • 会議後の文字起こしからGeminiによる要約、Notionへの保存までを自動化し、議事録作成にかかる作業時間を短縮できます
  • 手作業による文字起こしの聞き漏らしや要約の抜け漏れを防ぎ、会議の重要事項を正確に記録することが可能になります
■フローボットの流れ
  1. はじめに、GeminiとNotionをYoomと連携します
  2. 次に、トリガーで「Web会議トリガー」を設定します。このトリガーによって会議の音声が自動で文字起こしされます
  3. 次に、オペレーションでGeminiの「コンテンツを生成」アクションを設定し、文字起こしされたテキストを要約します
  4. 最後に、オペレーションでNotionの「レコードを追加する」アクションを設定し、Geminiが生成した要約を指定のデータベースに追加します
※「トリガー」:フロー起動のきっかけとなるアクション、「オペレーション」:トリガー起動後、フロー内で処理を行うアクション
■このワークフローのカスタムポイント
  • Web会議トリガーでは、自動化の対象としたいWeb会議の招待URLを任意で設定してください
  • Geminiのオペレーションでは、要約の精度や形式を調整するため、使用するモデルやプロンプト(指示文)を任意で設定可能です
  • Notionのオペレーションでは、要約テキストを追加したいデータベースのIDを任意で設定してください
■注意事項
  • Gemini、NotionそれぞれとYoomを連携してください。
  • Web会議トリガーの設定方法や注意点は「Web会議トリガーの設定方法」をご参照ください。

■概要
日々のリサーチ業務において、最適な検索キーワードを考え、手動で情報を検索することに手間を感じていませんか?このワークフローを活用すれば、フォームに調査したい内容を入力するだけで、Geminiが効果的な検索クエリを生成し、SerpApiでGoogle検索した結果を自動でメール通知することが可能です。一連の情報収集プロセスを自動化し、リサーチ業務の効率化を実現します。

■このテンプレートをおすすめする方
  • 日々の競合調査や市場リサーチ業務に多くの時間を費やしているマーケティング担当者の方
  • GeminiやSerpApiなどのツールを連携させ、Google検索を自動化したいと考えている方
  • フォームからの入力を起点として、一連の情報収集プロセスを効率化したいと考えている方

■このテンプレートを使うメリット
  • フォーム回答をトリガーに検索クエリ生成から結果通知までが自動化されるため、手作業でのリサーチ業務にかかる時間を短縮できます。
  • Geminiが検索クエリを生成するため、個人の検索スキルによる結果のばらつきを防ぎ、リサーチの質を安定させることに繋がります。

■フローボットの流れ
  1. はじめに、GeminiとSerpApiをYoomと連携します。
  2. 次に、トリガーで、フォームトリガー機能を選択し、「フォームが送信されたら」というアクションを設定します。
  3. 次に、オペレーションで、Geminiの「コンテンツを生成」アクションを設定し、フォームの回答内容をもとに検索クエリを生成させます。
  4. 次に、オペレーションで、SerpApiの「Google検索の結果を取得」アクションを設定し、Geminiが生成したクエリを使って検索を実行します。
  5. 最後に、オペレーションで、メール機能の「メールを送る」アクションを設定し、SerpApiで取得した検索結果を指定のアドレスに送信します。
※「トリガー」:フロー起動のきっかけとなるアクション、「オペレーション」:トリガー起動後、フロー内で処理を行うアクション

■このワークフローのカスタムポイント
  • フォームトリガー機能では、リサーチに必要な情報を収集できるよう、質問項目を任意でカスタマイズしてください。
  • Geminiでは、生成したい検索クエリの意図に合わせてプロンプトをカスタマイズでき、フォームで受け付けた情報を変数として利用することも可能です。
  • SerpApiでは、検索対象などを固定値で指定したり、前段のGeminiで生成したクエリを変数として設定したりすることが可能です。
  • メール機能では、宛先や件名、メッセージ内容を任意で設定でき、前段で取得した検索結果などの情報を変数として利用できます。

■注意事項
  • Gemini、SerpApiのそれぞれとYoomを連携してください。
  • 検索の際は複数のキーワードを組み合わせることで、比較的正確な情報を取得することが可能です。

出典:厚生労働省

Yoomを使えば、今回ご紹介したような連携を
プログラミング知識なしで手軽に構築できます。
無料でYoomを試す
この記事を書いた人
Yuzuki Amano
Yuzuki Amano
3年間動画制作に携わり、 視聴者の心を動かす表現を追求してきました。 その経験を活かしyoomの魅力や可能性を わかりやすく・魅力的に発信していきます。
タグ
Gemini
Gemini Deep Research
関連アプリ
お役立ち資料
Yoomがわかる!資料3点セット
Yoomがわかる!資料3点セット
資料ダウンロード
3分でわかる!Yoomサービス紹介資料
3分でわかる!Yoomサービス紹介資料
資料ダウンロード
Before Afterでわかる!Yoom導入事例集
Before Afterでわかる!Yoom導入事例集
資料ダウンロード
お役立ち資料一覧を見る
詳しくみる