NEW 新たにAIワーカー機能が登場。あなただけのAI社員をつくろう! 詳しくはこちら
AIワーカー機能であなただけのAI社員をつくろう! 詳しくはこちら
DeepSeek V3を試してみた|アンケート分析とメール作成で実力を確認
Googleフォーム回答が届いたら、AIワーカーでDeepSeekによる緊急度判定と担当者アサインを行いSlackで通知する
Yoomを詳しくみる
この記事のフローボットを試す
DeepSeek V3を試してみた|アンケート分析とメール作成で実力を確認
AI最新トレンド

2026-03-24

DeepSeek V3を試してみた|アンケート分析とメール作成で実力を確認

Kanade Nohara
Kanade Nohara

AI技術の進化が目覚ましい中、圧倒的なコストパフォーマンスと高い性能を両立したオープンソースの大規模言語モデル、DeepSeek V3が世界中で大きな話題を集めています。これまでの高性能なAIモデルは利用料金が高額になりがちでしたが、DeepSeek V3はその常識を覆すほどの低価格で提供されています。
本記事では、DeepSeek V3の概要や特徴、料金体系について詳しく解説するとともに、実際の業務を想定した実践検証を行い、その実力に迫ります。
AIをビジネスに導入したいと考えている方や、よりコストを抑えて高度な言語モデルを活用したいとお考えの方は、ぜひ参考にしてください。

✍️検証の前に:DeepSeekの基本情報・料金をチェック

まずは、DeepSeekがどのようなサービスなのか、その基本情報を整理しておきましょう。

本記事の想定読者

  • AIモデルのランニングコストを抑えたい開発者や企業のIT担当者
  • 長文データの処理やコーディング支援、高度な論理的推論など、業務の効率化にAIを活用したいと考えているビジネスパーソン
  • 現在主流となっているクローズドなAIモデルに代わる、高性能なオープンソースLLM(大規模言語モデル)の動向に関心がある方

DeepSeekとは?

DeepSeekは、中国のAI企業であるDeepSeek社が独自に開発したオープンソースの大規模言語モデル(LLM)です。同社が提供するモデルである「DeepSeek V3」は、「Mixture-of-Experts(MoE)」と呼ばれる複数の専門的なネットワークを組み合わせたアーキテクチャや、効率的に文脈を捉える「Multi-head Latent Attention」を採用しています。
これにより、計算リソースやメモリ使用量を大幅に削減しながらも、GPT-4oやClaudeといった既存の高性能モデルに匹敵する高速かつ高精度な処理を実現しました。また、膨大なテキストの読み込みや複雑なプログラミングのコーディング、高度なデータ分析に適した万能型のAIモデルとして、世界中のエンジニアや企業から熱い視線を集めています。
しかし、利用にあたっては以下のセキュリティリスクを十分に理解しておく必要があります。

  • データ保存場所
    クラウド版(Web版やAPI)を利用する場合、入力したデータが中国国内のサーバーに保存・処理される可能性があります。
  • 法的リスク
    中国企業が運営しているため、中国の国家情報法などの法律が適用されます。これにより、政府当局からデータの開示を求められた際、企業側がそれを拒否できない可能性がある点に留意が必要です。

そのため、機密情報や個人情報(PII)を含むデータは絶対に入力しない、あるいはオンプレミス版を利用して自社環境で運用するなどの対策が推奨されます。

DeepSeekの料金プラン

DeepSeekは、「まずは無料で試したい」という個人利用者から、「業務システムに組み込みたい」という企業まで、ニーズに合わせた柔軟なプランが用意されています。

  • 無料プランについて
    公式サイトやスマートフォンアプリを通じて、基本機能を無料で利用可能です。
    汎用的なDeepSeek-V3や、思考プロセスを表示する推論特化型DeepSeek-R1を無料でチャット形式にて利用できるほか、PDFなどの資料を読み込ませた要約やデータ分析も、Webブラウザ上から無料で行えます。しかし、混雑状況により制限がかかる場合があるため、注意が必要です。
  • 有料プランについて
    主に「API利用」と「エンタープライズ(またはクラウド提供)」の2つがあります。以下に表でまとめましたので、ぜひ参考にしてください。

DeepSeek APIの料金詳細(2026年3月時点)

  • DeepSeek-V3
    入力100万トークンあたり$0.28(キャッシュヒット時は、$0.07) / 出力 $0.42
  • DeepSeek-R1
    入力100万トークンあたり$0.55(キャッシュヒット時は、$0.14) / 出力 $2.19

📣Yoomはデータ処理やAI連携を自動化できます

Yoomは、日々の業務で利用する様々なSaaSやAIツールをノーコードで連携し、面倒な定型業務を自動化できる強力なプラットフォームです。

[Yoomとは]

プログラミングの専門知識がなくても、ドラッグ&ドロップの直感的な操作だけで、複数のアプリケーションをまたいだ独自の業務フローを簡単に作成することができます。
たとえば、顧客から送られてきた大量のアンケート結果や問い合わせの文章をAIを用いて自動で要約したり、特定の条件に基づいてチャットツールへ通知を送ったりといった作業も、Yoomを使えばシームレスに連携させることが可能です。また、各種AIモデルのAPIと連携させることで、文章の自動生成やデータの抽出、多言語への翻訳といった高度な処理も業務フローの中に自然に組み込むことができます。これにより、担当者は手作業によるデータの転記や確認作業から解放され、より創造的で付加価値の高い業務に集中できるようになります。
Yoomは、チーム全体の生産性向上と業務のデジタルトランスフォーメーションを強力にサポートする頼もしい存在だと言えます。


■概要
Googleフォームに届くお問い合わせやご意見、その一つひとつに目を通し、内容に応じて担当者を割り振り、Slackで連絡する作業は、数が多くなると大変な手間ではないでしょうか。
このワークフローを活用すれば、Googleフォームに回答が届いたら、AIワーカーがDeepSeekによる緊急度の判定と担当者のアサインを自動で行い、その結果をSlackで通知する一連の流れを自動化できます。これにより、対応の初動を迅速化し、担当者への連携をスムーズにします。
■このテンプレートをおすすめする方
  • Googleフォームで受け付けた回答を、手作業で確認し担当者へ振り分けしている方
  • DeepSeekなどのAIを活用して、お問い合わせの緊急度判定や担当者アサインを自動化したい方
  • フォームからの通知をSlackで受け取り、チームの対応速度や連携を改善したいと考えている方
■このテンプレートを使うメリット
  • Googleフォームの回答受信から担当者へのSlack通知までが自動化され、これまで手作業に費やしていた時間を他の業務にあてることができます。
  • AIワーカーがDeepSeekを用いて一定の基準で緊急度判定と担当者アサインを行うため、判断のばらつきを防ぎ、業務の属人化を解消します。
■フローボットの流れ
  1. はじめに、DeepSeek、Googleフォーム、SlackをYoomと連携します。
  2. 次に、トリガーでGoogleフォームを選択し、「フォームに回答が送信されたら」というアクションを設定します。
  3. 最後に、オペレーションでAIワーカーを設定し、回答内容をもとにDeepSeekが緊急度判定と担当者アサインを行い、その結果をSlackに通知するためのマニュアル(指示)を作成します。
※「トリガー」:フロー起動のきっかけとなるアクション、「オペレーション」:トリガー起動後、フロー内で処理を行うアクション
■このワークフローのカスタムポイント
  • Googleフォームのトリガー設定では、自動化の対象としたい任意のフォームIDを指定してください。
  • AIワーカーのオペレーションでは、業務要件に応じた任意のAIモデルを選択することが可能です。また、DeepSeekのテキスト生成機能を使用する分析箇所や、 緊急度の判定基準や担当者のアサイン条件、Slackの通知先などの指示内容も自由に設定してください。
■注意事項
  • Googleフォーム、DeepSeek、SlackのそれぞれとYoomを連携してください。AIワーカー内で使用するツール(アプリ)についてもマイアプリ連携が必要です。
  • トリガーは5分、10分、15分、30分、60分の間隔で起動間隔を選択できます。
  • プランによって最短の起動間隔が異なりますので、ご注意ください。
  • Googleフォームをトリガーとして使用した際の回答内容を取得する方法は「Googleフォームトリガーで、回答内容を取得する方法」を参照ください。
  • AIワーカーの基本設定は「【AIワーカー】基本的な設定方法」をご参照ください。
  • AIワーカーの同時実行数・作成可能なAIワーカー数・利用可能なAIモデルはご契約中のプランによって異なります。
  • AIワーカー内でご利用いただけるアプリやオペレーション等はフローボットの利用制限と同様です。
  • AIワーカーは、テスト実行でも本番実行と同様にタスクを消費しますのでご注意ください。詳細は「【AIワーカー】タスク実行数の計算方法」ご参照ください。
  • AIワーカーはマニュアルを詳細に設定することで適切な処理を実行しやすくなります。詳細は「【AIワーカー】マニュアルの作成方法」をご参照ください。

■概要
日々届く多くのメール、特に問い合わせへの返信対応に時間を取られていませんか?一件ずつ内容を確認し、適切な文面を考える作業は丁寧さが求められる一方で、大きな負担にもなりがちです。
このワークフローを活用すれば、Yoomメールで受信した内容をトリガーに、自動でDeepSeekがメールの返信案を生成し、送信までを完結させることが可能です。これにより、メール対応の初動を効率化し、より重要な業務に集中できる環境を整えます。
■このテンプレートをおすすめする方
  • 大量の問い合わせメールへの返信対応に多くの時間を費やしている方
  • DeepSeekを活用して、メール返信を含む定型的な業務の自動化を検討している方
  • チーム全体のメール対応の品質を均一化し、生産性を向上させたいと考えている方
■このテンプレートを使うメリット
  • メールを受信するたびに自動でDeepSeekが返信案を生成するため、文章作成にかかる時間を短縮することが可能です
  • AIが一次返信案を生成することで、担当者による対応品質のばらつきを抑え、業務の標準化に繋がります
■フローボットの流れ
  1. はじめに、DeepSeekをYoomと連携します
  2. 次に、トリガーでYoomメールを選択し、「メールが届いたら」というアクションを設定します
  3. 次に、オペレーションでDeepSeekを選択し、「テキストを生成」アクションで受信したメール内容をもとに返信案を作成させます
  4. 最後に、オペレーションでYoomの「メールを送る」アクションを設定し、DeepSeekが生成した文章を本文に含めて送信します
※「トリガー」:フロー起動のきっかけとなるアクション、「オペレーション」:トリガー起動後、フロー内で処理を行うアクション
■このワークフローのカスタムポイント
  • Yoomのメール送信オペレーションでは、送信先のメールアドレスを任意で設定することが可能です
  • メールの本文には、前段のDeepSeekで生成した返信案を変数として埋め込むだけでなく、署名などの固定テキストを追記することもできます
■注意事項
  • DeepSeekとYoomを連携してください。 
  • トリガーは5分、10分、15分、30分、60分の間隔で起動間隔を選択できます。
  • プランによって最短の起動間隔が異なりますので、ご注意ください。

🤔DeepSeek V3で顧客アンケートの分析と対応メールの作成を検証

DeepSeek V3の実力をより具体的に把握するため、実際のビジネスシーンで頻繁に発生する業務を想定した実践検証を行います。
今回の検証テーマは「大量の顧客アンケートの分析と対応メールの作成」です。長文のデータをAIに読み込ませ、正確に内容を把握したうえで、実用的なアウトプットを出せるかを確認します。

検証内容

今回は、以下のような検証をしてみました!

検証:アンケートの分析と対応メールの作成検証

〈検証項目〉

以下の項目で、検証していきます!

検証目的

膨大な顧客フィードバック(約1万文字)という「非構造化データ」に対し、DeepSeek V3がどの程度実務に即した高度な要約・戦略立案・文書作成を完遂できるかを測定する。
これにより、AIをカスタマーサクセスや経営企画部門の業務に導入した際の生産性向上と品質の信頼性を検証する。

使用モデル

DeepSeek-V3

🔍検証:アンケートの分析と対応メールの作成検証

ここからは、実際に検証した内容とその手順を解説します。

まずは実際の検証手順のあとに、それぞれの検証項目について紹介していきます!

検証方法

本検証では、DeepSeek-V3を使用して、1万文字超の入力(コンテキスト)を正確に保持・処理できるかを確かめます。

プロンプト:

以下の長文の顧客アンケート結果を総合的に分析し、当社が直面している主要な課題を3つ抽出してください。さらに、抽出したそれぞれの課題を解決するための具体的な施策を提案し、その内容を踏まえて顧客へ送付する「改善報告と今後の方針をお伝えするビジネスメール」を作成してください。
[顧客アンケート結果データ(※ダミーの長文テキストを約1万文字分入力)]

※今回、使用した顧客アンケート結果データは、以下の通りです。

想定シーン

大量の顧客アンケート分析をAIで自動化し、現場の負担軽減と経営への迅速なフィードバックを目指すシーン。

検証手順

こちらの画面が表示されるので、プロンプトを入力したら送信します。

1分で完了しました!

結果は以下のものとなりました。(回答が長文のため、一部抜粋しています)

🖊️検証結果

実際に、検証を行った結果を画像とともにまとめています。
※本評価は、多数のAIツールを実務に導入してきた著者の知見に基づき、実用性の観点から相対的に算出したものです。

1.処理スピードと長文対応力

入力から出力完了まで:約1分
約1万文字という膨大なアンケートデータに対し、驚異的なレスポンスを確認できました。

  • 長文処理の安定性:
    128kトークンの広大なコンテキストウィンドウを活かし、情報の欠落や途中の生成停止を起こすことなく、最後まで安定して出力されました。
  • リアルタイム性:
    人間が同量のテキストを精読・分類するだけで数時間を要するタスクをわずか60秒で完遂しており、実務における生産性は極めて高いと言えます。

大規模なカスタマーフィードバックをすぐに戦略へと変換できるレベルにあり、リアルタイム性が求められる経営判断のサポートツールとして十分な性能を有しています。

2.情報の抽出精度と論理的推論力

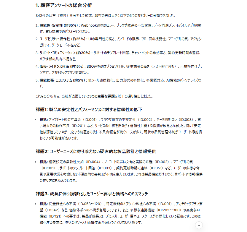
カオスな状態のアンケート群から、重複を排し、共通するボトルネックを「3つの主要課題」として見事に構造化できています。

  • 深い洞察力:
    単なる単語の集計ではなく、ID:001〜342までの多種多様な意見から「製品の安定性」「硬直的な設計」「価格のミスマッチ」といった本質的な課題を特定しています。
  • 施策の具体性:
    課題に対し「RBAC(段階的権限設定)のロードマップ公開」や「テストモードの課金対象外化」など、業界標準を捉えた極めて現実的かつ論理的な解決策が提示されています。

ノイズの多い定性データから「今、何をすべきか」を導き出す推論能力は、専門の分析官によるレポートに匹敵する精度に達しています。

3.日本語の自然さと実用性

生成されたビジネスメールは、日本のビジネスマナーにおいて「そのまま実務で使用できる」かなり高い品質です。

  • トーンの適切さ:
    拝啓・敬具といった形式美に加え、顧客の声を真摯に受け止める謙虚さと、未来に向けた前向きな方針がバランス良く配合されています。
  • 構造的で見やすい構成:
    施策内容が「品質」「操作性」「価格」の3項目で整理され、実施時期(6月中、8月など)まで盛り込まれるなど、受信者の安心感を醸成する工夫が見られます。
  • 自然な語彙:
    「ご指摘を真摯に受け止め」「品質向上に努めてまいります」など、違和感のない自然な日本語表現が徹底されています。

文脈の理解が深く、細かな修正なしですぐに配信可能なレベルのドラフトを生成できています。

〈余談〉DeepSeek V3のおすすめの使用方法

今回の検証結果からもわかるように、DeepSeek V3は非常に高い性能を持っています。ここでは、その強みを最大限に活かしたおすすめの使用方法をご紹介します。

WebチャットUIを使った長文処理とコーディング支援

DeepSeekのWebチャットUIは基本無料で利用できるため、日常的な業務のサポートに最適です。具体的には、以下のようなシーンでその真価を発揮します。

  • 長文ドキュメントの解析と要約
    数十ページに及ぶPDFの仕様書や長文の契約書を読み込ませ、要約を作成したり、特定の条件だけを抽出したりする作業がスムーズに行えます。
  • 高度なコーディング支援
    エラーが出たコードとメッセージを貼り付けるだけで、原因の特定から修正案の提示までを瞬時に実行。的確なデバッグ情報と修正済みコードを返します。
  • 広大なコンテキストの活用
    コンテキストウィンドウが広いため、複数のファイルにまたがるような複雑なプロジェクトの全体像を把握させた上での指示が可能です。

APIを活用した大規模データ処理とコスト削減

企業が本格的なシステム開発や業務の自動化にAIを組み込む場合、DeepSeek V3のAPI利用が強力な武器となります。特に以下の点において、ビジネスの可能性を大きく広げます。

  • 圧倒的なコストパフォーマンス
    最大の特徴である「トークン単価の安さ」により、他社の高額なAIモデルではランニングコストがネックとなっていた大規模プロジェクトでも、高い費用対効果を実現できます。
  • 大規模データの一括処理
    数百件から数千件に及ぶ顧客アンケートの定性分析や、ECサイトにおける膨大な商品紹介文の自動生成など、ボリュームのあるデータ処理を低コストで実行可能です。
  • 実用的なAIシステムの構築
    コストの制約で導入を見送っていたフェーズでも、DeepSeek V3を採用することで、予算内で持続可能なAI自動化システムの構築が可能になります。

✅まとめ

本記事では、コストパフォーマンスと高性能を両立した注目のオープンソースAIモデル、DeepSeek V3について、その概要や料金体系、そして実践検証を通じた実力について詳しく解説しました。
DeepSeek V3は、MoEアーキテクチャなどの技術を駆使することで、計算リソースを抑えながらもトップクラスの推論能力と長文処理能力を実現しています。今回の「顧客アンケートの分析と対応メール作成」という実践検証でも、1万文字を超える長文データを瞬時に処理し、的確な課題抽出と自然な日本語でのメール作成を完璧にこなすという素晴らしい結果が得られました。
日常的なテキスト処理やプログラミングのサポートといったWebチャットでの利用から、APIを活用した大規模なデータ処理システムの構築まで、幅広い用途で強力なビジネスツールとして活躍してくれます。AIのランニングコストを抑えつつ、妥協のない高いクオリティを求めている企業や個人の皆様は、この機会にぜひDeepSeek V3の実力を試してみてください。その圧倒的な費用対効果に驚かされることでしょう。

💡Yoomでできること

Yoomを活用すれば、日々利用している多様なアプリケーションとAI技術を簡単に連携させ、業務の自動化をさらに一段高いレベルへと引き上げることが可能です。プログラミングの知識がない方でも、直感的な操作画面でワークフローを構築できるため、社内のDX推進に大きく貢献します。
たとえば、顧客管理システムに入力された新しい問い合わせ内容をトリガーとして、自動的にAIへデータを送信し、内容の要約や適切な返信文のドラフトを生成させることができます。その後、生成された文章を社内のチャットツールへ自動的に通知し、担当者が確認・承認するだけで顧客対応が完了するといった一連の流れを完全に自動化できます。
このように、Yoomを導入することで、手作業によるデータの転記やコピペ作業といったルーティンワークを削減し、ヒューマンエラーの防止と業務スピードの向上を実現できます。AIツールの力を最大限に引き出し、よりスマートで効率的な働き方を実現するために、ぜひYoomの活用をご検討ください。


■概要

Googleフォームに届くお問い合わせは、内容の確認や優先順位付けに手間がかかる場合があります。このワークフローを活用すれば、Googleフォームに回答が送信されると、DeepSeekが自動でお問い合わせ内容の感情を分析し、その結果をOutlookで担当者へ通知します。これにより、お問い合わせ対応の初動を効率化し、顧客満足度の向上に繋げることが可能です。

■このテンプレートをおすすめする方

  • Googleフォームで受けた問い合わせの一次対応を自動化し、効率を上げたい方
  • 問い合わせ内容を感情分析し、顧客対応の質を向上させたいカスタマーサポート担当者の方
  • DeepSeekとOutlookを連携させ、手動での通知作業をなくしたいと考えている方

■このテンプレートを使うメリット

  • フォームへの回答から感情分析、通知までを自動化し、これまで手作業に費やしていた時間を短縮できます。
  • 分析結果に基づいた通知が自動で行われるため、重要なお問い合わせの見落としや対応の遅延を防ぎます。

■フローボットの流れ

  1. はじめに、Googleフォーム、DeepSeek、OutlookをYoomと連携します。
  2. 次に、トリガーでGoogleフォームを選択し、「フォームに回答が送信されたら」というアクションを設定します。
  3. 続いて、オペレーションでDeepSeekを選択し、「テキストを生成」アクションを設定して、フォームの回答内容を感情分析するように指示します。
  4. 最後に、オペレーションでOutlookの「メールを送る」アクションを設定し、DeepSeekの分析結果を含めた通知メールを指定の宛先に送信します。

※「トリガー」:フロー起動のきっかけとなるアクション、「オペレーション」:トリガー起動後、フロー内で処理を行うアクション

■このワークフローのカスタムポイント

  • DeepSeekの「テキストを生成」アクションでは、利用するモデルIDや、感情分析の精度を調整するためのメッセージリスト(プロンプト)などを任意の内容に設定してください。
  • Outlookの「メールを送る」アクションでは、通知を受け取るメールアドレス(宛先)や件名、本文の内容などを自由にカスタマイズしてください。

■注意事項

  • Outlook、GoogleフォームのそれぞれとYoomを連携してください。
  • トリガーは5分、10分、15分、30分、60分の間隔で起動間隔を選択できます。
  • プランによって最短の起動間隔が異なりますので、ご注意ください。

■概要
Telegramでの問い合わせ対応に、時間や手間がかかっていませんか?また、担当者によって返信内容にばらつきが出てしまうといった課題もあるかもしれません。 このワークフローを活用すれば、Telegramのボットがメッセージを受信した際に、AIワーカーが内容を解析し、Googleドキュメントの情報も踏まえてDeepSeekによって適切な回答を自動で生成し、返信することが可能です。問い合わせ対応の自動化を実現し、迅速かつ均一なコミュニケーションをサポートします。
■このテンプレートをおすすめする方
  • Telegramでの問い合わせ対応を自動化し、人的リソースを最適化したいと考えている方
  • DeepSeekをTelegramに連携させ、顧客対応や社内への情報共有を効率化したい方
  • AIによる自動応答システムの構築に興味があり、ノーコードで手軽に実現したい方
■このテンプレートを使うメリット
  • Telegramのメッセージ受信をトリガーにAIワーカーが自動で応答するため、問い合わせ対応にかかる時間を短縮し、担当者の負担を軽減します。
  • AIが一次対応を行うことで、返信の迅速化と応答品質の安定化に繋がり、属人化の解消や顧客満足度の向上に貢献します。
■フローボットの流れ
  1. はじめに、Telegram、Googleドキュメント、DeepSeekをYoomと連携します。
  2. 次に、トリガーでTelegramを選択し、「ボットがメッセージを受け取ったら」というアクションを設定します。
  3. 最後に、オペレーションでAIワーカーを設定し、メッセージの解析からGoogleドキュメントの読み取り、DeepSeekでの回答生成、返信までを行うためのマニュアル(指示)を作成します。
 ※「トリガー」:フロー起動のきっかけとなるアクション、「オペレーション」:トリガー起動後、フロー内で処理を行うアクション 
■このワークフローのカスタムポイント
  • AIワーカーに設定するマニュアル(指示)の内容は、返信のトーンや文字数、特定の情報を含めるなど、業務に合わせて任意で設定することが可能です。
  • Telegramの受信・返信先のチャット、Googleドキュメントのファイル、DeepSeekのモデルなども任意で設定してください。
■注意事項
  • Telegram、Googleドキュメント、DeepSeekのそれぞれとYoomを連携してください。AIワーカー内で使用するツール(アプリ)についてもマイアプリ連携が必要です。
  • AIワーカーの基本設定は「【AIワーカー】基本的な設定方法」をご参照ください。
  • AIワーカーの同時実行数・作成可能なAIワーカー数・利用可能なAIモデルはご契約中のプランによって異なります。
  • AIワーカー内でご利用いただけるアプリやオペレーション等はフローボットの利用制限と同様です。
  • AIワーカーは、テスト実行でも本番実行と同様にタスクを消費しますのでご注意ください。詳細は「【AIワーカー】タスク実行数の計算方法」ご参照ください。
  • AIワーカーはマニュアルを詳細に設定することで適切な処理を実行しやすくなります。詳細は「【AIワーカー】マニュアルの作成方法」をご参照ください。

Yoomを使えば、今回ご紹介したような連携を
プログラミング知識なしで手軽に構築できます。
無料でYoomを試す
この記事を書いた人
Kanade Nohara
Kanade Nohara
SE・プログラマー、新卒採用アシスタントやテーマパークアクターなど、多種多様な業務の経験があります。 その中でもSE・プログラマーでは、企業のシステムを構築し業務効率化に取り組んでいました。 Yoomを使い、業務の負担を軽減するための実践的なアプローチ方法を、丁寧にわかりやすく発信していきます。
タグ
DeepSeek
関連アプリ
お役立ち資料
Yoomがわかる!資料3点セット
Yoomがわかる!資料3点セット
資料ダウンロード
3分でわかる!Yoomサービス紹介資料
3分でわかる!Yoomサービス紹介資料
資料ダウンロード
Before Afterでわかる!Yoom導入事例集
Before Afterでわかる!Yoom導入事例集
資料ダウンロード
お役立ち資料一覧を見る
詳しくみる