・
【ノーコードで実現】様々なデータソースからPDF書類を一括作成する方法
「見積書や請求書、契約書などを一枚一枚手作業で作成し送付する作業に追われている…」
「入力ミスも発生しがちで、本来集中すべきコア業務になかなか手が回らない…」
このように、定型的な書類作成業務に多くの時間を費やしている状況に、課題を感じている方も多いのではないでしょうか。
もし、フォームへの入力内容やスプレッドシートのデータなど、様々な情報をもとに、複数のPDF書類を一括で自動作成できる仕組みがあれば、こうした日々の煩雑な作業から解放されるだけでなく、ヒューマンエラーのリスクも低減でき、より生産的な業務に集中するための貴重な時間を確保できるかもしれませんよね!
今回ご紹介する自動化の設定は、専門知識がなくてもノーコードで簡単に実現でき、手作業による手間やミスを大幅に削減できるので、ぜひ導入して作業をもっと楽にしましょう!
とにかく早く試したい方へ
Yoomには様々なデータをもとにPDF書類を一括作成する業務フロー自動化のテンプレートが用意されているので、「まずは試してみたい!」という方は、以下のバナーをクリックして、すぐに自動化を体験してみましょう!
フォームの情報をもとに、複数の書類を一括作成しPDFをGmailで送信する
試してみる
■概要
お見積り依頼や資料請求フォームから得た情報をもとに、都度書類を作成してメールで送付する作業は、手間がかかる上にミスも起こりがちではないでしょうか。このワークフローを活用すれば、Yoomのフォーム機能で受け付けた情報をトリガーとして、GoogleドキュメントやGoogle スプレッドシートから複数の書類を自動で作成し、PDF化してGmailで送信する一連の流れを自動化できます。
■このテンプレートをおすすめする方
- フォームで受け付けた情報をもとに、手作業で書類作成やメール送信を行っている方
- 書類作成時の転記ミスや添付漏れといったヒューマンエラーを未然に防ぎたい方
- GoogleドキュメントやGoogle スプレッドシート、Gmailを使った定型業務を効率化したい方
■このテンプレートを使うメリット
- フォームが送信されると書類作成からメール送信までが自動処理されるため、これまで手作業に費やしていた時間を短縮することができます。
- システムが自動で処理を行うため、手作業による情報の転記ミスや複数書類の作成漏れといったヒューマンエラーの防止に繋がります。
■フローボットの流れ
- はじめに、Gmail、Googleドキュメント、Google スプレッドシートをYoomと連携します。
- 次に、トリガーでYoomのフォームトリガー機能を選択し、フォームが送信されたらフローが起動するよう設定します。
- オペレーションでGoogleドキュメントの「書類を発行する」アクションを設定し、フォームで受け付けた情報をもとに書類を作成します。
- 続いて、オペレーションでGoogle スプレッドシートの「書類を発行する」アクションを設定し、同様に書類を作成します。
- 最後に、オペレーションでGmailの「メールを送る」アクションを設定し、発行した書類をPDFとして添付して自動でメールを送信します。
※「トリガー」:フロー起動のきっかけとなるアクション、「オペレーション」:トリガー起動後、フロー内で処理を行うアクション
■このワークフローのカスタムポイント
- Googleドキュメントの書類を発行するアクションで、事前に作成した雛形となる書類を連携し、フォームの入力項目を反映させるための置換文字列を任意で設定してください。
- Google スプレッドシートの書類を発行するアクションでも同様に、雛形となる書類を連携し、フォーム情報を反映させるための置換文字列をカスタマイズします。必要に応じて、このアクションを複数追加し、様々な書類を一括で発行することも可能です。
- Gmailでメールを送るアクションでは、送信先のメールアドレスやCc、Bcc、件名、本文などを任意の内容にカスタマイズしてください。フォームで受け付けた情報を件名や本文に差し込むこともできます。
■注意事項
- Googleドキュメント、Google スプレッドシート、GmailのそれぞれとYoomを連携してください。
- 事前に書類の雛形を作成しておいてください。作成方法の詳細については、下記をご参照ください。https://intercom.help/yoom/ja/articles/8237765
- ダウンロード可能なファイル容量は最大300MBまでです。アプリの仕様によっては300MB未満になる可能性があるので、ご注意ください。
- トリガー、各オペレーションでの取り扱い可能なファイル容量の詳細は下記をご参照ください。https://intercom.help/yoom/ja/articles/9413924
■概要
お見積り依頼や資料請求フォームから得た情報をもとに、都度書類を作成してメールで送付する作業は、手間がかかる上にミスも起こりがちではないでしょうか。このワークフローを活用すれば、Yoomのフォーム機能で受け付けた情報をトリガーとして、GoogleドキュメントやGoogle スプレッドシートから複数の書類を自動で作成し、PDF化してGmailで送信する一連の流れを自動化できます。
■このテンプレートをおすすめする方
- フォームで受け付けた情報をもとに、手作業で書類作成やメール送信を行っている方
- 書類作成時の転記ミスや添付漏れといったヒューマンエラーを未然に防ぎたい方
- GoogleドキュメントやGoogle スプレッドシート、Gmailを使った定型業務を効率化したい方
■このテンプレートを使うメリット
- フォームが送信されると書類作成からメール送信までが自動処理されるため、これまで手作業に費やしていた時間を短縮することができます。
- システムが自動で処理を行うため、手作業による情報の転記ミスや複数書類の作成漏れといったヒューマンエラーの防止に繋がります。
■フローボットの流れ
- はじめに、Gmail、Googleドキュメント、Google スプレッドシートをYoomと連携します。
- 次に、トリガーでYoomのフォームトリガー機能を選択し、フォームが送信されたらフローが起動するよう設定します。
- オペレーションでGoogleドキュメントの「書類を発行する」アクションを設定し、フォームで受け付けた情報をもとに書類を作成します。
- 続いて、オペレーションでGoogle スプレッドシートの「書類を発行する」アクションを設定し、同様に書類を作成します。
- 最後に、オペレーションでGmailの「メールを送る」アクションを設定し、発行した書類をPDFとして添付して自動でメールを送信します。
※「トリガー」:フロー起動のきっかけとなるアクション、「オペレーション」:トリガー起動後、フロー内で処理を行うアクション
■このワークフローのカスタムポイント
- Googleドキュメントの書類を発行するアクションで、事前に作成した雛形となる書類を連携し、フォームの入力項目を反映させるための置換文字列を任意で設定してください。
- Google スプレッドシートの書類を発行するアクションでも同様に、雛形となる書類を連携し、フォーム情報を反映させるための置換文字列をカスタマイズします。必要に応じて、このアクションを複数追加し、様々な書類を一括で発行することも可能です。
- Gmailでメールを送るアクションでは、送信先のメールアドレスやCc、Bcc、件名、本文などを任意の内容にカスタマイズしてください。フォームで受け付けた情報を件名や本文に差し込むこともできます。
■注意事項
- Googleドキュメント、Google スプレッドシート、GmailのそれぞれとYoomを連携してください。
- 事前に書類の雛形を作成しておいてください。作成方法の詳細については、下記をご参照ください。https://intercom.help/yoom/ja/articles/8237765
- ダウンロード可能なファイル容量は最大300MBまでです。アプリの仕様によっては300MB未満になる可能性があるので、ご注意ください。
- トリガー、各オペレーションでの取り扱い可能なファイル容量の詳細は下記をご参照ください。https://intercom.help/yoom/ja/articles/9413924
PDFを一括作成する自動化テンプレート
普段利用している様々なツールを起点として、PDF書類を一括で作成する業務を自動化する方法をご紹介します。手作業での作成や転記ミスから解放され、業務効率を向上させることが可能です。気になる内容があれば、ぜひクリックしてみてください!
フォームから送信されたデータをトリガーにPDFを一括作成する
WebフォームやGoogleフォームなどに入力・送信された情報をもとに、自動で複数のPDF書類を一括作成できます。
申込書やアンケート回答に基づく書類発行の手間を削減し、迅速な対応を実現できるはずです!
フォームの情報をもとに、複数の書類を一括作成しPDFをGmailで送信する
試してみる
■概要
お見積り依頼や資料請求フォームから得た情報をもとに、都度書類を作成してメールで送付する作業は、手間がかかる上にミスも起こりがちではないでしょうか。このワークフローを活用すれば、Yoomのフォーム機能で受け付けた情報をトリガーとして、GoogleドキュメントやGoogle スプレッドシートから複数の書類を自動で作成し、PDF化してGmailで送信する一連の流れを自動化できます。
■このテンプレートをおすすめする方
- フォームで受け付けた情報をもとに、手作業で書類作成やメール送信を行っている方
- 書類作成時の転記ミスや添付漏れといったヒューマンエラーを未然に防ぎたい方
- GoogleドキュメントやGoogle スプレッドシート、Gmailを使った定型業務を効率化したい方
■このテンプレートを使うメリット
- フォームが送信されると書類作成からメール送信までが自動処理されるため、これまで手作業に費やしていた時間を短縮することができます。
- システムが自動で処理を行うため、手作業による情報の転記ミスや複数書類の作成漏れといったヒューマンエラーの防止に繋がります。
■フローボットの流れ
- はじめに、Gmail、Googleドキュメント、Google スプレッドシートをYoomと連携します。
- 次に、トリガーでYoomのフォームトリガー機能を選択し、フォームが送信されたらフローが起動するよう設定します。
- オペレーションでGoogleドキュメントの「書類を発行する」アクションを設定し、フォームで受け付けた情報をもとに書類を作成します。
- 続いて、オペレーションでGoogle スプレッドシートの「書類を発行する」アクションを設定し、同様に書類を作成します。
- 最後に、オペレーションでGmailの「メールを送る」アクションを設定し、発行した書類をPDFとして添付して自動でメールを送信します。
※「トリガー」:フロー起動のきっかけとなるアクション、「オペレーション」:トリガー起動後、フロー内で処理を行うアクション
■このワークフローのカスタムポイント
- Googleドキュメントの書類を発行するアクションで、事前に作成した雛形となる書類を連携し、フォームの入力項目を反映させるための置換文字列を任意で設定してください。
- Google スプレッドシートの書類を発行するアクションでも同様に、雛形となる書類を連携し、フォーム情報を反映させるための置換文字列をカスタマイズします。必要に応じて、このアクションを複数追加し、様々な書類を一括で発行することも可能です。
- Gmailでメールを送るアクションでは、送信先のメールアドレスやCc、Bcc、件名、本文などを任意の内容にカスタマイズしてください。フォームで受け付けた情報を件名や本文に差し込むこともできます。
■注意事項
- Googleドキュメント、Google スプレッドシート、GmailのそれぞれとYoomを連携してください。
- 事前に書類の雛形を作成しておいてください。作成方法の詳細については、下記をご参照ください。https://intercom.help/yoom/ja/articles/8237765
- ダウンロード可能なファイル容量は最大300MBまでです。アプリの仕様によっては300MB未満になる可能性があるので、ご注意ください。
- トリガー、各オペレーションでの取り扱い可能なファイル容量の詳細は下記をご参照ください。https://intercom.help/yoom/ja/articles/9413924
Googleフォームの情報をもとに、複数の書類を一括作成しPDFをGmailで送信する
試してみる
■概要
「Googleフォームの情報をもとに、複数の書類を一括作成しPDFをGmailで送信する」ワークフローは、フォームで集めたデータを活用して効率的に書類作成と配信を自動化します。
YoomのAPI連携や書類発行の機能を駆使し、手間のかかる作業をスムーズに進めることができます。
このワークフローを導入することで、業務の迅速化とミスの削減が期待できます。
■このテンプレートをおすすめする方
- Googleフォームで収集したデータを使った書類作成に時間を取られている方
- 手作業でPDFを作成し、Gmailで送信するプロセスを自動化したい方
- 業務の効率化を図り、リソースを他の重要なタスクに充てたい企業の担当者
- ミスの発生を減らし、正確な書類配信を実現したい事務担当者
- Yoomを活用して、既存のSaaSアプリとの連携を強化したいIT管理者
■このテンプレートを使うメリット
- 書類作成の時間を短縮:Googleフォームのデータを自動で処理し、必要な書類を一括作成できます。
- ミスの防止:手作業による入力ミスを減らし、正確な情報をもとにPDFを生成・送信します。
- 業務の一元管理:Yoomを通じて複数のアプリと連携し、効率的なワークフローを実現します。
■概要
お見積り依頼や資料請求フォームから得た情報をもとに、都度書類を作成してメールで送付する作業は、手間がかかる上にミスも起こりがちではないでしょうか。このワークフローを活用すれば、Yoomのフォーム機能で受け付けた情報をトリガーとして、GoogleドキュメントやGoogle スプレッドシートから複数の書類を自動で作成し、PDF化してGmailで送信する一連の流れを自動化できます。
■このテンプレートをおすすめする方
- フォームで受け付けた情報をもとに、手作業で書類作成やメール送信を行っている方
- 書類作成時の転記ミスや添付漏れといったヒューマンエラーを未然に防ぎたい方
- GoogleドキュメントやGoogle スプレッドシート、Gmailを使った定型業務を効率化したい方
■このテンプレートを使うメリット
- フォームが送信されると書類作成からメール送信までが自動処理されるため、これまで手作業に費やしていた時間を短縮することができます。
- システムが自動で処理を行うため、手作業による情報の転記ミスや複数書類の作成漏れといったヒューマンエラーの防止に繋がります。
■フローボットの流れ
- はじめに、Gmail、Googleドキュメント、Google スプレッドシートをYoomと連携します。
- 次に、トリガーでYoomのフォームトリガー機能を選択し、フォームが送信されたらフローが起動するよう設定します。
- オペレーションでGoogleドキュメントの「書類を発行する」アクションを設定し、フォームで受け付けた情報をもとに書類を作成します。
- 続いて、オペレーションでGoogle スプレッドシートの「書類を発行する」アクションを設定し、同様に書類を作成します。
- 最後に、オペレーションでGmailの「メールを送る」アクションを設定し、発行した書類をPDFとして添付して自動でメールを送信します。
※「トリガー」:フロー起動のきっかけとなるアクション、「オペレーション」:トリガー起動後、フロー内で処理を行うアクション
■このワークフローのカスタムポイント
- Googleドキュメントの書類を発行するアクションで、事前に作成した雛形となる書類を連携し、フォームの入力項目を反映させるための置換文字列を任意で設定してください。
- Google スプレッドシートの書類を発行するアクションでも同様に、雛形となる書類を連携し、フォーム情報を反映させるための置換文字列をカスタマイズします。必要に応じて、このアクションを複数追加し、様々な書類を一括で発行することも可能です。
- Gmailでメールを送るアクションでは、送信先のメールアドレスやCc、Bcc、件名、本文などを任意の内容にカスタマイズしてください。フォームで受け付けた情報を件名や本文に差し込むこともできます。
■注意事項
- Googleドキュメント、Google スプレッドシート、GmailのそれぞれとYoomを連携してください。
- 事前に書類の雛形を作成しておいてください。作成方法の詳細については、下記をご参照ください。https://intercom.help/yoom/ja/articles/8237765
- ダウンロード可能なファイル容量は最大300MBまでです。アプリの仕様によっては300MB未満になる可能性があるので、ご注意ください。
- トリガー、各オペレーションでの取り扱い可能なファイル容量の詳細は下記をご参照ください。https://intercom.help/yoom/ja/articles/9413924
■概要
「Googleフォームの情報をもとに、複数の書類を一括作成しPDFをGmailで送信する」ワークフローは、フォームで集めたデータを活用して効率的に書類作成と配信を自動化します。
YoomのAPI連携や書類発行の機能を駆使し、手間のかかる作業をスムーズに進めることができます。
このワークフローを導入することで、業務の迅速化とミスの削減が期待できます。
■このテンプレートをおすすめする方
- Googleフォームで収集したデータを使った書類作成に時間を取られている方
- 手作業でPDFを作成し、Gmailで送信するプロセスを自動化したい方
- 業務の効率化を図り、リソースを他の重要なタスクに充てたい企業の担当者
- ミスの発生を減らし、正確な書類配信を実現したい事務担当者
- Yoomを活用して、既存のSaaSアプリとの連携を強化したいIT管理者
■このテンプレートを使うメリット
- 書類作成の時間を短縮:Googleフォームのデータを自動で処理し、必要な書類を一括作成できます。
- ミスの防止:手作業による入力ミスを減らし、正確な情報をもとにPDFを生成・送信します。
- 業務の一元管理:Yoomを通じて複数のアプリと連携し、効率的なワークフローを実現します。
メール受信をトリガーにPDFを一括作成する
GmailやOutlookなどで特定のメールを受信した際に、その内容から必要な情報を抽出し、自動で複数のPDF書類を一括作成可能です。
メールでの依頼に基づく請求書発行などを効率化し、見落としや遅延を防止しましょう!
Gmailで受信したメールをもとに、複数の書類を一括作成しPDFをメールで送信する
試してみる
■概要
「Gmailで受信したメールをもとに、複数の書類を一括作成しPDFをメールで送信する」フローは、受信メールの内容を活用して各種書類を自動的に生成し、PDF形式で関係者に送信する業務ワークフローです。
手動で行っていた書類作成やPDF化、メール送信のプロセスを一括化することで、時間と労力を削減し、業務の効率化を実現します。
■このテンプレートをおすすめする方
- Gmailで情報共有を行っており、メール内容を基に複数の書類を作成する業務がある方
- 書類のPDF化やメール送信を手作業で行っており、効率化を図りたい事務担当者の方
- Yoomを活用して業務ワークフローを自動化し、作業時間を短縮したい方
- 定型的な書類作成と配布に多くの時間を費やしているチームリーダーの方
- ミスなく迅速に書類を共有したい経営者や管理者の方
■このテンプレートを使うメリット
- PDF一括作成の自動化:受信メールから必要な情報を抽出し、複数の書類をまとめて作成しPDF化できます。
- メール送信の効率化:生成したPDFを自動的に指定のメールアドレスへ送信することで、情報共有がスムーズになります。
- 業務のミス削減:自動化により手作業で発生しやすいエラーを防ぎ、正確な書類管理を実現します。
Outlookで受信したメールをもとに、複数の書類を一括作成しPDFをGmailで送信する
試してみる
■概要
「Outlookで受信したメールをもとに、複数の書類を一括作成しPDFをGmailで送信する」ワークフローは、メール内容から自動的に複数の書類を生成し、一括でPDF化。その後、Gmailを使用して指定の宛先へ送信します。
これにより、手作業の負担を軽減し、業務の効率化を実現します。
■このテンプレートをおすすめする方
- Outlookを日常的に利用しているビジネスパーソン
- 書類作成やメール送信に多くの時間を費やしている事務担当者
- PDFの一括作成と自動送信で業務プロセスを効率化したい企業の担当者
- 手動作業によるミスを減らし、業務の正確性を高めたい方
- 業務ワークフローの標準化を図りたいチームリーダー
■このテンプレートを使うメリット
- PDFの一括作成で作業時間を短縮**:複数の書類を一度に自動作成しPDF化することで、作業時間を削減できます。
- 自動送信によるミスの防止:Gmailでの自動送信により、送信ミスや漏れなどのヒューマンエラーを防ぎます。
- 業務プロセスの標準化と効率化:統一されたワークフローにより、誰でも同じ手順で作業でき、業務の一貫性と効率が向上します。
■概要
「Gmailで受信したメールをもとに、複数の書類を一括作成しPDFをメールで送信する」フローは、受信メールの内容を活用して各種書類を自動的に生成し、PDF形式で関係者に送信する業務ワークフローです。
手動で行っていた書類作成やPDF化、メール送信のプロセスを一括化することで、時間と労力を削減し、業務の効率化を実現します。
■このテンプレートをおすすめする方
- Gmailで情報共有を行っており、メール内容を基に複数の書類を作成する業務がある方
- 書類のPDF化やメール送信を手作業で行っており、効率化を図りたい事務担当者の方
- Yoomを活用して業務ワークフローを自動化し、作業時間を短縮したい方
- 定型的な書類作成と配布に多くの時間を費やしているチームリーダーの方
- ミスなく迅速に書類を共有したい経営者や管理者の方
■このテンプレートを使うメリット
- PDF一括作成の自動化:受信メールから必要な情報を抽出し、複数の書類をまとめて作成しPDF化できます。
- メール送信の効率化:生成したPDFを自動的に指定のメールアドレスへ送信することで、情報共有がスムーズになります。
- 業務のミス削減:自動化により手作業で発生しやすいエラーを防ぎ、正確な書類管理を実現します。
■概要
「Outlookで受信したメールをもとに、複数の書類を一括作成しPDFをGmailで送信する」ワークフローは、メール内容から自動的に複数の書類を生成し、一括でPDF化。その後、Gmailを使用して指定の宛先へ送信します。
これにより、手作業の負担を軽減し、業務の効率化を実現します。
■このテンプレートをおすすめする方
- Outlookを日常的に利用しているビジネスパーソン
- 書類作成やメール送信に多くの時間を費やしている事務担当者
- PDFの一括作成と自動送信で業務プロセスを効率化したい企業の担当者
- 手動作業によるミスを減らし、業務の正確性を高めたい方
- 業務ワークフローの標準化を図りたいチームリーダー
■このテンプレートを使うメリット
- PDFの一括作成で作業時間を短縮**:複数の書類を一度に自動作成しPDF化することで、作業時間を削減できます。
- 自動送信によるミスの防止:Gmailでの自動送信により、送信ミスや漏れなどのヒューマンエラーを防ぎます。
- 業務プロセスの標準化と効率化:統一されたワークフローにより、誰でも同じ手順で作業でき、業務の一貫性と効率が向上します。
データベース/CRMサービスの更新をトリガーにPDFを一括作成する
Google スプレッドシートのような表計算ソフトや、Airtableなどのデータベースサービスでデータが追加・更新されたタイミングで、その情報を基に自動で複数のPDF書類を一括作成します。
顧客リストや商品リストからの帳票発行などを自動化し、常に最新の情報に基づいた書類を作成できます!
Google スプレッドシートで行が追加されたら、複数の書類を一括作成しPDFをGmailで送信する
試してみる
■概要
「Google スプレッドシートで行が追加されたら、複数の書類を一括作成しPDFをGmailで送信する」ワークフローは、データ入力からPDF生成、メール送信までを自動化する業務ワークフローです。
このワークフローを活用すれば、データの追加に連動して必要な書類を一括で生成し、PDF形式でGmailに自動送信できます。
業務の効率化とミスの防止に役立ちます。
■このテンプレートをおすすめする方
- Google スプレッドシートを日常的に使用し、データ管理に手間を感じているビジネスユーザーの方
- 複数の書類を毎回手作業で作成し、PDF化やメール送信に時間を取られている方
- 業務プロセスの自動化を検討しており、効率化とミス防止を目指しているチームリーダーや管理者の方
- PDF 一括作成とGmail連携を通じて、日常業務のデジタル化を推進したいと考えている経営者の方
■このテンプレートを使うメリット
- 時間の節約:データ入力からPDF一括作成、メール送信まで自動化することで、手作業にかかる時間を削減できます。
- ミスの防止:自動処理により、人為的な入力ミスや送信漏れを防止します。
- 業務の一貫性向上:統一されたフォーマットで書類を作成し、送信することで業務の品質を保ちます。
Airtableでレコードが追加されたら、複数の書類を一括作成しPDFをGmailで送信する
試してみる
■概要
「Airtableでレコードが追加されたら、複数の書類を一括作成しPDFをGmailで送信する」ワークフローは、Yoomを活用した業務ワークフローです。
Airtableに新しいレコードが追加されると、自動的に必要な書類をPDF形式で一括作成し、Gmailを通じて指定の宛先に送信します。
これにより、データ管理から文書作成、メール送信までの一連の作業がスムーズに自動化され、業務効率が向上します。
■このテンプレートをおすすめする方
- Airtableを利用しており、手動での書類作成に時間がかかっている方
- 複数の書類をPDF形式で一括作成し、効率的に管理したいビジネスパーソン
- Gmailを活用して自動的に作成書類のメール送信を行いたい方
- 業務フローの自動化を進めたいと考えているチームリーダーや管理者
- 書類作成やメール送信のプロセスを標準化し、業務の一貫性を保ちたい方
■このテンプレートを使うメリット
- PDF一括作成の自動化:複数の書類を一度にPDF形式で作成し、作業の手間が省けます。
- メール送信の効率化:Gmailを通じて自動的にメールを送信するため、迅速な対応が可能です。
- 業務時間の短縮:手動で行っていた作業が自動化され、重要な業務に集中できます。
- エラーレスな処理:自動化によりヒューマンエラーを防ぎ、正確な業務遂行が実現します。
■概要
「Google スプレッドシートで行が追加されたら、複数の書類を一括作成しPDFをGmailで送信する」ワークフローは、データ入力からPDF生成、メール送信までを自動化する業務ワークフローです。
このワークフローを活用すれば、データの追加に連動して必要な書類を一括で生成し、PDF形式でGmailに自動送信できます。
業務の効率化とミスの防止に役立ちます。
■このテンプレートをおすすめする方
- Google スプレッドシートを日常的に使用し、データ管理に手間を感じているビジネスユーザーの方
- 複数の書類を毎回手作業で作成し、PDF化やメール送信に時間を取られている方
- 業務プロセスの自動化を検討しており、効率化とミス防止を目指しているチームリーダーや管理者の方
- PDF 一括作成とGmail連携を通じて、日常業務のデジタル化を推進したいと考えている経営者の方
■このテンプレートを使うメリット
- 時間の節約:データ入力からPDF一括作成、メール送信まで自動化することで、手作業にかかる時間を削減できます。
- ミスの防止:自動処理により、人為的な入力ミスや送信漏れを防止します。
- 業務の一貫性向上:統一されたフォーマットで書類を作成し、送信することで業務の品質を保ちます。
■概要
「Airtableでレコードが追加されたら、複数の書類を一括作成しPDFをGmailで送信する」ワークフローは、Yoomを活用した業務ワークフローです。
Airtableに新しいレコードが追加されると、自動的に必要な書類をPDF形式で一括作成し、Gmailを通じて指定の宛先に送信します。
これにより、データ管理から文書作成、メール送信までの一連の作業がスムーズに自動化され、業務効率が向上します。
■このテンプレートをおすすめする方
- Airtableを利用しており、手動での書類作成に時間がかかっている方
- 複数の書類をPDF形式で一括作成し、効率的に管理したいビジネスパーソン
- Gmailを活用して自動的に作成書類のメール送信を行いたい方
- 業務フローの自動化を進めたいと考えているチームリーダーや管理者
- 書類作成やメール送信のプロセスを標準化し、業務の一貫性を保ちたい方
■このテンプレートを使うメリット
- PDF一括作成の自動化:複数の書類を一度にPDF形式で作成し、作業の手間が省けます。
- メール送信の効率化:Gmailを通じて自動的にメールを送信するため、迅速な対応が可能です。
- 業務時間の短縮:手動で行っていた作業が自動化され、重要な業務に集中できます。
- エラーレスな処理:自動化によりヒューマンエラーを防ぎ、正確な業務遂行が実現します。
フォーム情報からPDFを一括作成・送信するフローを作ってみよう
それでは、代表的な例として、Webフォームに入力された情報をもとに、複数のPDF書類を一括で自動作成し、指定のメールアドレスへ送信するフローを解説します!この設定により、フォーム送信後の手動での書類作成・送付作業が不要になります。
ここではYoomを使用してノーコードで設定を進めますので、まだYoomのアカウントをお持ちでない場合は、こちらの登録フォームからアカウントを発行しておきましょう。
[Yoomとは]
フローの作成方法
今回は大きく分けて以下のプロセスで作成します。
- Googleドキュメント、Google スプレッドシート、Gmailのマイアプリ連携
- テンプレートをコピー
- Yoomフォームの作成、書類発行設定、Gmail送信設定
- トリガーをONにし、フローが起動するかを確認
フォームの情報をもとに、複数の書類を一括作成しPDFをGmailで送信する
試してみる
■概要
お見積り依頼や資料請求フォームから得た情報をもとに、都度書類を作成してメールで送付する作業は、手間がかかる上にミスも起こりがちではないでしょうか。このワークフローを活用すれば、Yoomのフォーム機能で受け付けた情報をトリガーとして、GoogleドキュメントやGoogle スプレッドシートから複数の書類を自動で作成し、PDF化してGmailで送信する一連の流れを自動化できます。
■このテンプレートをおすすめする方
- フォームで受け付けた情報をもとに、手作業で書類作成やメール送信を行っている方
- 書類作成時の転記ミスや添付漏れといったヒューマンエラーを未然に防ぎたい方
- GoogleドキュメントやGoogle スプレッドシート、Gmailを使った定型業務を効率化したい方
■このテンプレートを使うメリット
- フォームが送信されると書類作成からメール送信までが自動処理されるため、これまで手作業に費やしていた時間を短縮することができます。
- システムが自動で処理を行うため、手作業による情報の転記ミスや複数書類の作成漏れといったヒューマンエラーの防止に繋がります。
■フローボットの流れ
- はじめに、Gmail、Googleドキュメント、Google スプレッドシートをYoomと連携します。
- 次に、トリガーでYoomのフォームトリガー機能を選択し、フォームが送信されたらフローが起動するよう設定します。
- オペレーションでGoogleドキュメントの「書類を発行する」アクションを設定し、フォームで受け付けた情報をもとに書類を作成します。
- 続いて、オペレーションでGoogle スプレッドシートの「書類を発行する」アクションを設定し、同様に書類を作成します。
- 最後に、オペレーションでGmailの「メールを送る」アクションを設定し、発行した書類をPDFとして添付して自動でメールを送信します。
※「トリガー」:フロー起動のきっかけとなるアクション、「オペレーション」:トリガー起動後、フロー内で処理を行うアクション
■このワークフローのカスタムポイント
- Googleドキュメントの書類を発行するアクションで、事前に作成した雛形となる書類を連携し、フォームの入力項目を反映させるための置換文字列を任意で設定してください。
- Google スプレッドシートの書類を発行するアクションでも同様に、雛形となる書類を連携し、フォーム情報を反映させるための置換文字列をカスタマイズします。必要に応じて、このアクションを複数追加し、様々な書類を一括で発行することも可能です。
- Gmailでメールを送るアクションでは、送信先のメールアドレスやCc、Bcc、件名、本文などを任意の内容にカスタマイズしてください。フォームで受け付けた情報を件名や本文に差し込むこともできます。
■注意事項
- Googleドキュメント、Google スプレッドシート、GmailのそれぞれとYoomを連携してください。
- 事前に書類の雛形を作成しておいてください。作成方法の詳細については、下記をご参照ください。https://intercom.help/yoom/ja/articles/8237765
- ダウンロード可能なファイル容量は最大300MBまでです。アプリの仕様によっては300MB未満になる可能性があるので、ご注意ください。
- トリガー、各オペレーションでの取り扱い可能なファイル容量の詳細は下記をご参照ください。https://intercom.help/yoom/ja/articles/9413924
■概要
お見積り依頼や資料請求フォームから得た情報をもとに、都度書類を作成してメールで送付する作業は、手間がかかる上にミスも起こりがちではないでしょうか。このワークフローを活用すれば、Yoomのフォーム機能で受け付けた情報をトリガーとして、GoogleドキュメントやGoogle スプレッドシートから複数の書類を自動で作成し、PDF化してGmailで送信する一連の流れを自動化できます。
■このテンプレートをおすすめする方
- フォームで受け付けた情報をもとに、手作業で書類作成やメール送信を行っている方
- 書類作成時の転記ミスや添付漏れといったヒューマンエラーを未然に防ぎたい方
- GoogleドキュメントやGoogle スプレッドシート、Gmailを使った定型業務を効率化したい方
■このテンプレートを使うメリット
- フォームが送信されると書類作成からメール送信までが自動処理されるため、これまで手作業に費やしていた時間を短縮することができます。
- システムが自動で処理を行うため、手作業による情報の転記ミスや複数書類の作成漏れといったヒューマンエラーの防止に繋がります。
■フローボットの流れ
- はじめに、Gmail、Googleドキュメント、Google スプレッドシートをYoomと連携します。
- 次に、トリガーでYoomのフォームトリガー機能を選択し、フォームが送信されたらフローが起動するよう設定します。
- オペレーションでGoogleドキュメントの「書類を発行する」アクションを設定し、フォームで受け付けた情報をもとに書類を作成します。
- 続いて、オペレーションでGoogle スプレッドシートの「書類を発行する」アクションを設定し、同様に書類を作成します。
- 最後に、オペレーションでGmailの「メールを送る」アクションを設定し、発行した書類をPDFとして添付して自動でメールを送信します。
※「トリガー」:フロー起動のきっかけとなるアクション、「オペレーション」:トリガー起動後、フロー内で処理を行うアクション
■このワークフローのカスタムポイント
- Googleドキュメントの書類を発行するアクションで、事前に作成した雛形となる書類を連携し、フォームの入力項目を反映させるための置換文字列を任意で設定してください。
- Google スプレッドシートの書類を発行するアクションでも同様に、雛形となる書類を連携し、フォーム情報を反映させるための置換文字列をカスタマイズします。必要に応じて、このアクションを複数追加し、様々な書類を一括で発行することも可能です。
- Gmailでメールを送るアクションでは、送信先のメールアドレスやCc、Bcc、件名、本文などを任意の内容にカスタマイズしてください。フォームで受け付けた情報を件名や本文に差し込むこともできます。
■注意事項
- Googleドキュメント、Google スプレッドシート、GmailのそれぞれとYoomを連携してください。
- 事前に書類の雛形を作成しておいてください。作成方法の詳細については、下記をご参照ください。https://intercom.help/yoom/ja/articles/8237765
- ダウンロード可能なファイル容量は最大300MBまでです。アプリの仕様によっては300MB未満になる可能性があるので、ご注意ください。
- トリガー、各オペレーションでの取り扱い可能なファイル容量の詳細は下記をご参照ください。https://intercom.help/yoom/ja/articles/9413924
ステップ1:マイアプリ登録
ここでは、Yoomとそれぞれのアプリを連携して、操作が行えるようにしていきます。
まず、Yoomにログインしたあと左メニューにあるマイアプリを押し、右の新規接続というボタンを押します。

Googleドキュメントの連携
1.検索する
検索ボックスにGoogleドキュメントと入力し、Googleドキュメントのアイコンをクリックします。

2.ログインする
下記の画面となりますので「Sign in with Google」をクリックします。

3.アカウントの選択
連携したいアカウントを選択します。
※表示されたアカウント以外を連携したい場合は「別のアカウントを使用」をクリックし、連携したいアカウントでログインしてください。
画面が遷移しますので「次へ」をクリックします。

4.追加アクセスの選択
Yoomが信頼できることの確認が求められるので「続行」を選択します。

Yoomの画面に戻り、下記の表示が出たら連携完了です!

Google スプレッドシートの連携
1.検索する
検索ボックスにGoogle スプレッドシートと入力し、Google スプレッドシートのアイコンをクリックします。

2.ログインする
下記の画面となりますので「Sign in with Google」をクリックします。

3.アカウントの選択
連携したいアカウントを選択します。
※表示されたアカウント以外を連携したい場合は「別のアカウントを使用」をクリックし、連携したいアカウントでログインしてください。
画面が遷移しますので「次へ」をクリックします。

4.追加アクセスの選択
Yoomが信頼できることの確認が求められるので「続行」を選択します。

Yoomの画面に戻り、下記の表示が出たら連携完了です!

Gmailの連携
1.検索する
検索ボックスにGmailと入力し、Gmailのアイコンをクリックします。

2.ログインする
下記の画面となりますので「Sign in with Google」をクリックします。

3.アカウントの選択
連携したいアカウントを選択します。
※表示されたアカウント以外を連携したい場合は「別のアカウントを使用」をクリックし、連携したいアカウントでログインしてください。
画面が遷移しますので「次へ」をクリックします。

4.追加アクセスの選択
Yoomが信頼できることの確認が求められるので「続行」を選択します。

Yoomの画面に戻り、下記の表示が出たら連携完了です!

ステップ2:テンプレートをコピー
ここからいよいよフローを作っていきます!
簡単に設定できるようテンプレートがありますので、まずはこちらをコピーしましょう。
Yoomにログインし、以下バナーの「試してみる」をクリックしてください。
フォームの情報をもとに、複数の書類を一括作成しPDFをGmailで送信する
試してみる
■概要
お見積り依頼や資料請求フォームから得た情報をもとに、都度書類を作成してメールで送付する作業は、手間がかかる上にミスも起こりがちではないでしょうか。このワークフローを活用すれば、Yoomのフォーム機能で受け付けた情報をトリガーとして、GoogleドキュメントやGoogle スプレッドシートから複数の書類を自動で作成し、PDF化してGmailで送信する一連の流れを自動化できます。
■このテンプレートをおすすめする方
- フォームで受け付けた情報をもとに、手作業で書類作成やメール送信を行っている方
- 書類作成時の転記ミスや添付漏れといったヒューマンエラーを未然に防ぎたい方
- GoogleドキュメントやGoogle スプレッドシート、Gmailを使った定型業務を効率化したい方
■このテンプレートを使うメリット
- フォームが送信されると書類作成からメール送信までが自動処理されるため、これまで手作業に費やしていた時間を短縮することができます。
- システムが自動で処理を行うため、手作業による情報の転記ミスや複数書類の作成漏れといったヒューマンエラーの防止に繋がります。
■フローボットの流れ
- はじめに、Gmail、Googleドキュメント、Google スプレッドシートをYoomと連携します。
- 次に、トリガーでYoomのフォームトリガー機能を選択し、フォームが送信されたらフローが起動するよう設定します。
- オペレーションでGoogleドキュメントの「書類を発行する」アクションを設定し、フォームで受け付けた情報をもとに書類を作成します。
- 続いて、オペレーションでGoogle スプレッドシートの「書類を発行する」アクションを設定し、同様に書類を作成します。
- 最後に、オペレーションでGmailの「メールを送る」アクションを設定し、発行した書類をPDFとして添付して自動でメールを送信します。
※「トリガー」:フロー起動のきっかけとなるアクション、「オペレーション」:トリガー起動後、フロー内で処理を行うアクション
■このワークフローのカスタムポイント
- Googleドキュメントの書類を発行するアクションで、事前に作成した雛形となる書類を連携し、フォームの入力項目を反映させるための置換文字列を任意で設定してください。
- Google スプレッドシートの書類を発行するアクションでも同様に、雛形となる書類を連携し、フォーム情報を反映させるための置換文字列をカスタマイズします。必要に応じて、このアクションを複数追加し、様々な書類を一括で発行することも可能です。
- Gmailでメールを送るアクションでは、送信先のメールアドレスやCc、Bcc、件名、本文などを任意の内容にカスタマイズしてください。フォームで受け付けた情報を件名や本文に差し込むこともできます。
■注意事項
- Googleドキュメント、Google スプレッドシート、GmailのそれぞれとYoomを連携してください。
- 事前に書類の雛形を作成しておいてください。作成方法の詳細については、下記をご参照ください。https://intercom.help/yoom/ja/articles/8237765
- ダウンロード可能なファイル容量は最大300MBまでです。アプリの仕様によっては300MB未満になる可能性があるので、ご注意ください。
- トリガー、各オペレーションでの取り扱い可能なファイル容量の詳細は下記をご参照ください。https://intercom.help/yoom/ja/articles/9413924
■概要
お見積り依頼や資料請求フォームから得た情報をもとに、都度書類を作成してメールで送付する作業は、手間がかかる上にミスも起こりがちではないでしょうか。このワークフローを活用すれば、Yoomのフォーム機能で受け付けた情報をトリガーとして、GoogleドキュメントやGoogle スプレッドシートから複数の書類を自動で作成し、PDF化してGmailで送信する一連の流れを自動化できます。
■このテンプレートをおすすめする方
- フォームで受け付けた情報をもとに、手作業で書類作成やメール送信を行っている方
- 書類作成時の転記ミスや添付漏れといったヒューマンエラーを未然に防ぎたい方
- GoogleドキュメントやGoogle スプレッドシート、Gmailを使った定型業務を効率化したい方
■このテンプレートを使うメリット
- フォームが送信されると書類作成からメール送信までが自動処理されるため、これまで手作業に費やしていた時間を短縮することができます。
- システムが自動で処理を行うため、手作業による情報の転記ミスや複数書類の作成漏れといったヒューマンエラーの防止に繋がります。
■フローボットの流れ
- はじめに、Gmail、Googleドキュメント、Google スプレッドシートをYoomと連携します。
- 次に、トリガーでYoomのフォームトリガー機能を選択し、フォームが送信されたらフローが起動するよう設定します。
- オペレーションでGoogleドキュメントの「書類を発行する」アクションを設定し、フォームで受け付けた情報をもとに書類を作成します。
- 続いて、オペレーションでGoogle スプレッドシートの「書類を発行する」アクションを設定し、同様に書類を作成します。
- 最後に、オペレーションでGmailの「メールを送る」アクションを設定し、発行した書類をPDFとして添付して自動でメールを送信します。
※「トリガー」:フロー起動のきっかけとなるアクション、「オペレーション」:トリガー起動後、フロー内で処理を行うアクション
■このワークフローのカスタムポイント
- Googleドキュメントの書類を発行するアクションで、事前に作成した雛形となる書類を連携し、フォームの入力項目を反映させるための置換文字列を任意で設定してください。
- Google スプレッドシートの書類を発行するアクションでも同様に、雛形となる書類を連携し、フォーム情報を反映させるための置換文字列をカスタマイズします。必要に応じて、このアクションを複数追加し、様々な書類を一括で発行することも可能です。
- Gmailでメールを送るアクションでは、送信先のメールアドレスやCc、Bcc、件名、本文などを任意の内容にカスタマイズしてください。フォームで受け付けた情報を件名や本文に差し込むこともできます。
■注意事項
- Googleドキュメント、Google スプレッドシート、GmailのそれぞれとYoomを連携してください。
- 事前に書類の雛形を作成しておいてください。作成方法の詳細については、下記をご参照ください。https://intercom.help/yoom/ja/articles/8237765
- ダウンロード可能なファイル容量は最大300MBまでです。アプリの仕様によっては300MB未満になる可能性があるので、ご注意ください。
- トリガー、各オペレーションでの取り扱い可能なファイル容量の詳細は下記をご参照ください。https://intercom.help/yoom/ja/articles/9413924
1.上記バナーの「詳細を見る」をクリック
2.画面が切り替わったら「このテンプレートを試してみる」をクリック
3.Yoomの登録がまだの場合は、登録を行う
※既に登録が完了している場合はログイン画面が表示されるので、ログイン情報を入力してください。
4.下記のようにお使いのYoom管理画面にテンプレートがコピーされるので、OKを押して設定を進めていきます。

ステップ3:フォームトリガー設定
1.トリガーの選択
記念すべき最初の設定です!
まずは以下の赤枠をクリックしてください。

2.フォームを作成
ここでは、フォームの具体的な内容を設定します。
デフォルトで質問が入力されていますが、質問の追加や削除も可能ですので、お好みでカスタマイズしてください。
今回は、下記のようなフォームを作成しました。
入力が完了したら、「次へ」を押して進みましょう。

3.フォームの表示確認と詳細設定
下記赤枠を押して、先ほど設定したフォームの内容を確認してみましょう。
プレビューページと完了ページをそれぞれ確認し、内容に誤りがないかチェックしてください。

フォーム内容に問題がなければページを下に進み、「取得した値」を入力してください。
ここには、フォームの回答を入力しましょう。今回はテストなので下記のように入力しました。
入力が完了したら、「保存する」を押して次のステップへ進みましょう。

ステップ4:Googleドキュメントの契約書発行設定
1.トリガーの選択
以下の赤枠をクリックしてください。

2.書類の連携
ここでは、契約書の雛形となるGoogleドキュメントを設定します。
まだ、雛形のGoogleドキュメントと保管先であるGoogle Driveフォルダの準備が出来ていない場合は、このタイミングで作成してください。
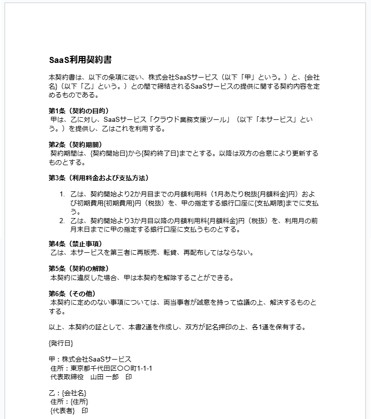
- Googleドキュメント:今回は下記のような契約書の雛形を作成しました。
雛形を作成する際の注意点として、{}で囲った文字列が「置換対象の文字列」となりますので、置換対象としたい文言ごとに{}で囲って入力してください。
※詳しくはこちらのヘルプページをご覧ください。

- Google Drive:出来上がった見積書の格納先となる、Google Driveのフォルダを作成してください。今回は下記赤枠のようなフォルダを作成しました。

GoogleドキュメントとGoogle Driveの準備が整ったら、Yoom画面に戻ります。
下記の項目を入力してください。
- ドキュメントのファイルID:入力欄をクリックすると下記のように候補が表示されます。先ほど作成したGoogleドキュメントを選択してください。

- 格納先のGoogle DriveフォルダID:こちらも入力欄をクリックすると候補が表示されますので、保存先であるGoogle Driveのフォルダを選択してください。
- 出力ファイル名:ここでは、ファイル名の指定ができます。入力欄をクリックするとアウトプットが表示されるので、お好みでファイル名を指定してください。
※アウトプットについて詳しくはこちらをご覧ください。

入力が完了したら、「次へ」を押して進みましょう。
3.置換条件の設定
Googleドキュメントで囲った{}の置換対象の文字列を、フォームの回答を置換後として設定します。
下記画像のようにそれぞれの入力欄をクリックするとアウトプットが表示されるので、置換後の文字列を選択してください。

今回は、下記のように置換後の文字列を設定しました。

入力が完了したら、「テスト」を実行してください。
テストが成功すると、ダウンロードボタンが表示されますので、データが反映しているか確認してみましょう。
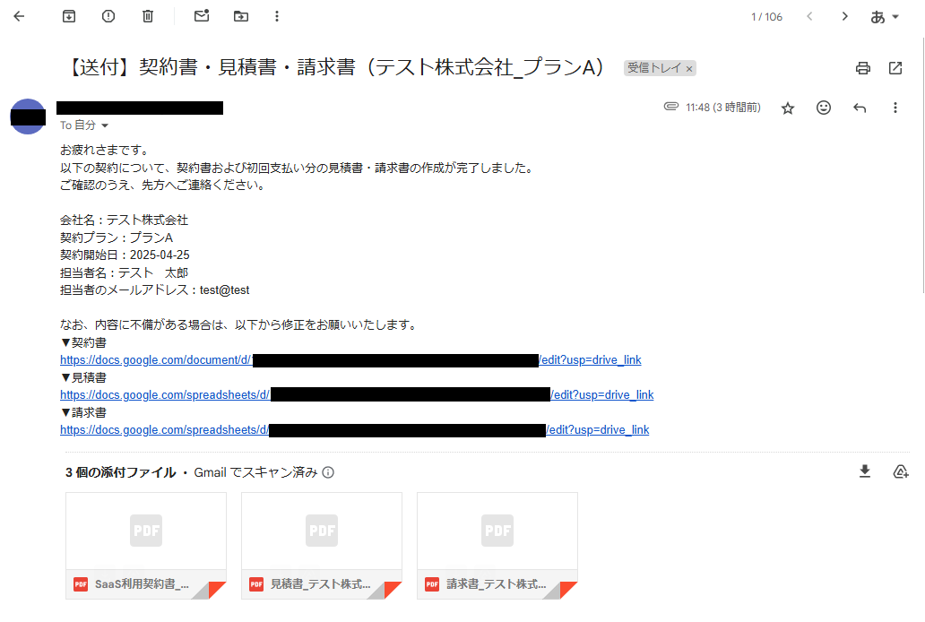
下記のように、指定したテキストに置き換えた契約書がダウンロードできました!

ちなみに設定したGoogle Driveにも、指定したファイル名でGoogleドキュメントファイルとPDFファイルが赤枠のように保存できていました!

最後に、Yoom画面に戻り「保存する」を選択し次のステップへお進みください。
ステップ5:Google スプレッドシートの見積書発行設定
1.トリガーの選択
以下の赤枠をクリックしてください。

2.書類の連携
ここでは、見積書の雛形となるGoogle スプレッドシートを設定します。
まだ、雛形のGoogle スプレッドシートの準備が出来ていない場合は、このタイミングで作成してください。
前のステップで作成したように、注意点を踏まえて雛形を準備しましょう。
※詳しくはこちらのヘルプページをご覧ください。
今回は、下記のような見積書の雛形を作成しました。

Google スプレッドシートの準備が整ったら、Yoom画面に戻ります。
下記の項目を入力してください。
- スプレッドシートのファイルID:入力欄をクリックすると下記のように候補が表示されます。先ほど作成したGoogle スプレッドシートの見積書を選択してください。

- 格納先のGoogle DriveフォルダID:こちらも入力欄をクリックすると候補が表示されますので、保存先であるGoogle Driveのフォルダを選択してください。
- 出力ファイル名:ここでは、ファイル名の指定ができます。入力欄をクリックするとアウトプットが表示されるので、お好みでファイル名を指定してください。

入力が完了したら、「次へ」を押して進みましょう。
3.置換条件の設定
Google スプレッドシートで囲った{}の置換対象の文字列を、フォームの回答を置換後として設定します。
下記画像のようにそれぞれの入力欄をクリックするとアウトプットが表示されるので、置換後の文字列を選択してください。

今回は、下記のように置換後の文字列を設定しました。

入力が完了したら、「テスト」を実行してください。
テストが成功すると、ダウンロードボタンが表示されますので、データが反映しているか確認してみましょう。
下記のように、指定したテキストに置き換えた見積書がダウンロードできました!

ちなみに設定したGoogle Driveにも、指定したファイル名でGoogle スプレッドシートファイルとPDFファイルが赤枠のように保存できていました!

最後に、Yoom画面に戻り「保存する」を選択し次のステップへお進みください。
ステップ6:Google スプレッドシートの請求書発行設定
1.トリガーの選択
以下の赤枠をクリックしてください。

2.書類の連携
ここでは、請求書の雛形となるGoogle スプレッドシートを設定します。
まだ、雛形のGoogle スプレッドシートの準備が出来ていない場合は、このタイミングで作成してください。
前のステップで作成したように、注意点を踏まえて雛形を準備しましょう。
※詳しくはこちらのヘルプページをご覧ください。
今回は、下記のような請求書の雛形を作成しました。

Google スプレッドシートの準備が整ったら、Yoom画面に戻ります。
下記の項目を入力してください。
- スプレッドシートのファイルID:入力欄をクリックすると下記のように候補が表示されます。先ほど作成したGoogle スプレッドシートの請求書を選択してください。

- 格納先のGoogle DriveフォルダID:こちらも入力欄をクリックすると候補が表示されますので、保存先であるGoogle Driveのフォルダを選択してください。
- 出力ファイル名:ここでは、ファイル名の指定ができます。入力欄をクリックするとアウトプットが表示されるので、お好みでファイル名を指定してください。

入力が完了したら、「次へ」を押して進みましょう。
3.置換条件の設定
Google スプレッドシートで囲った{}の置換対象の文字列を、フォームの回答を置換後として設定します。
下記画像のようにそれぞれの入力欄をクリックするとアウトプットが表示されるので、置換後の文字列を選択してください。

今回は、下記のように置換後の文字列を設定しました。

入力が完了したら、「テスト」を実行してください。
テストが成功すると、ダウンロードボタンが表示されますので、データが反映しているか確認してみましょう。
下記のように、指定したテキストに置き換えた請求書がダウンロードできました!

ちなみに設定したGoogle Driveにも、指定したファイル名でGoogle スプレッドシートファイルとPDFファイルが赤枠のように保存できていました!

最後に、Yoom画面に戻り「保存する」を選択し次のステップへお進みください。
ステップ7:Gmailでメール送信設定
1.トリガーの選択
以下の赤枠をクリックしてください。

2.メールの設定
Gmailで送信するメールの具体的な内容について設定します。
各入力欄をクリックすると、下記画像のようにアウトプットが表示されます。アウトプットを活用して、メール内容をお好きに設定してください。

今回は、下記のようにメール内容を設定しました。
入力が完了したら、「次へ」を押して進みましょう。

3.メール送信のテスト
前のページで設定したメールの内容が反映しているので、内容に誤りがないか確認しましょう。

内容に誤りがなければ、「テスト」を実行してください。
テストが成功すると、設定したメールアドレス宛にメールが届いているはずなので確認してみましょう。
下記画像のように、指定した内容のメールが届いていればOKです。
最後に、Yoom画面の戻り「保存する」を押して次のステップへ進みましょう。

ステップ8:トリガーをONにして動作確認
お疲れ様でした!これですべての設定が完了です。
設定が完了すると以下のようなメニューが表示されるので、トリガーをONにします。
これですべての設定が完了したので、動作確認をしてみましょう!

書類作成に関するその他の自動化事例
Yoomなら様々な自動化の実現が可能です!例えば以下のような自動化はいかがでしょうか。
Googleフォームの回答をもとにGoogleドキュメントで書類を発行し、Google Driveに保存する
試してみる
■概要
「Googleフォームの回答をもとにGoogleドキュメントで書類を発行し、Google Driveに保存する」ワークフローはデータ収集から書類作成、保管までを一貫して自動化する業務ワークフローです。
Googleフォームで集めた回答を基に必要な書類をGoogleドキュメントで自動生成し、Google Driveに整理して保存します。
これにより手動でのデータ入力やファイル管理の手間を省き、業務の効率化と正確性の向上を実現します。
■このテンプレートをおすすめする方
- Googleフォームを利用して定期的にデータを収集しているビジネスパーソン
- 書類作成やファイル管理に多くの時間を費やしている担当者
- 業務の自動化を検討し、効率化を図りたいと考えている企業のIT担当者
- GoogleドキュメントやGoogle Driveを活用して業務プロセスを最適化したい方
■このテンプレートを使うメリット
- データ入力の手間を削減:Googleフォームの回答が自動的にGoogleドキュメントに反映され、手動での転記作業が不要になります。
- ファイル管理の効率化:生成された書類が自動的にGoogle Driveに整理・保存されるため、ファイルの探しやすさが向上します。
- 業務の正確性向上:自動化によりヒューマンエラーを防ぎ、正確な書類作成が可能になります。
フォームで申し込みされたら、申し込み内容で見積書を作って顧客に送付し、その内容をデータベースに追加する
試してみる
■概要Webサイトのフォームから申し込みがあるたびに、内容を確認して見積書を作成し、メールに添付して送付、さらに顧客リストへ手作業で情報を転記する、といった一連の作業に手間を感じていませんか。このワークフローは、フォームが送信されると、その内容に基づきGoogle スプレッドシートから見積書を自動で発行し、Gmailで顧客に送付、その後データベース用のGoogle スプレッドシートに情報を追加するまでの一連の流れを自動化します。■このテンプレートをおすすめする方- フォームからの申し込み対応や、それに伴う見積書作成を手作業で行っている方
- 顧客への書類送付と同時に、顧客情報のデータベースへの登録を自動化したい方
- 手作業による情報転記ミスや、対応漏れなどのヒューマンエラーを減らしたい方
■このテンプレートを使うメリット- フォームへの申し込みから見積書送付、データ登録までが自動化されるため、一連の対応にかかっていた時間を別の業務に充てることができます。
- 手作業による見積書の作成ミスや送付漏れ、データベースへの転記ミスといったヒューマンエラーの防止に繋がり、業務品質の向上に貢献します。
■フローボットの流れ- はじめに、Google スプレッドシートとGmailをYoomと連携します。
- トリガーでフォームを選択し、「回答が送信されたら」というアクションを設定します。
- 次に、オペレーションでGoogle スプレッドシートを選択し、フォームの回答内容を元に「書類を発行する」アクションを設定します。
- 続いて、オペレーションでGmailを選択し、発行した書類を添付して顧客に「メールを送る」アクションを設定します。
- 最後に、オペレーションで再度Google スプレッドシートを選択し、フォームの回答内容を管理用のシートに「レコードを追加する」アクションを設定します。
※「トリガー」:フロー起動のきっかけとなるアクション、「オペレーション」:トリガー起動後、フロー内で処理を行うアクション
■このワークフローのカスタムポイント- トリガーとなるフォームでは、見積書作成や顧客管理に必要な会社名、担当者名、希望サービスなどの回答項目を自由に設定してください。
- 書類発行やレコード追加で利用するGoogle スプレッドシートは、ご自身が利用したい任意のスプレッドシートIDやシート名を設定することが可能です。
- Gmailで送信するメールの件名や本文は自由に編集でき、フォームで取得した会社名や担当者名を変数として本文内に埋め込むこともできます。
■注意事項- Google スプレッドシート、GmailのそれぞれとYoomを連携してください。
Google DriveにアップロードされたファイルをGeminiで要約し、書類を発行する
試してみる
■概要
Google Driveに保存された報告書や議事録の内容を確認し、要約を作成して別フォーマットの書類にまとめる作業に手間を感じていませんか。このワークフローを活用すれば、Google Driveにファイルがアップロードされると、Geminiが自動で内容を要約し、その結果を基にGoogleスプレッドシートから書類を発行するまでの一連の流れを自動化でき、書類作成業務の効率化を実現します。
■このテンプレートをおすすめする方
- Google Driveでドキュメントを管理し、内容の確認や要約作成に時間を要している方
- Geminiなどの生成AIを活用して、報告書や議事録からの書類作成を効率化したい方
- 手作業による情報転記をなくし、本来のコア業務に集中できる環境を整えたい方
■このテンプレートを使うメリット
- Google Driveへのファイルアップロードを起点に、内容の要act約から書類発行までを自動化し、これまで手作業で行っていた時間を短縮します。
- 手作業での情報転記が不要になるため、要約内容の抜け漏れや転記ミスといったヒューマンエラーの発生を防ぐことにも繋がります。
■フローボットの流れ
- はじめに、Google Drive、Gemini、GoogleスプレッドシートをYoomと連携します
- 次に、トリガーでGoogle Driveを選択し、「特定のフォルダ内に新しくファイル・フォルダが作成されたら」というアクションを設定します
- 続いて、オペレーションでGoogle Driveの「ファイルをダウンロードする」アクションを設定し、トリガーで検知したファイルを指定します
- 次に、オペレーションでGeminiの「ファイルをアップロード」と「コンテンツを生成」アクションを順に設定し、ファイル内容の要約を指示します
- 最後に、オペレーションでGoogleスプレッドシートの「書類を発行する」アクションを設定し、Geminiが生成した要約を反映した書類を発行します
※「トリガー」:フロー起動のきっかけとなるアクション、「オペレーション」:トリガー起動後、フロー内で処理を行うアクション■このワークフローのカスタムポイント
- このワークフローに含まれる分岐機能は、ミニプラン以上の有料プランでご利用いただけます。フリープランではエラーとなりますのでご注意ください。
- Yoomの有料プランは2週間の無料トライアルがあり、期間中は分岐機能を含むすべての機能やアプリ連携をお試しいただくことが可能です。
Zoom会議が終了したら文字起こしと要約を行い、PDFを発行してBoxに保存する
試してみる
■概要
Zoomでの会議後、録画データから文字起こしを行い、内容を要約して資料化し、さらにBoxへ保存する作業は、手間と時間がかかるのではないでしょうか? 特に会議が多い日には、これらの後処理業務が大きな負担となり、本来の業務を圧迫することもあります。 このワークフローを活用すれば、Zoom会議の終了をトリガーとして、文字起こし、AIによる要約、PDF形式での書類発行、そしてBoxへの自動保存まで一連の流れを自動化でき、こうした課題をスムーズに解消できます。
■このテンプレートをおすすめする方
- Zoomでのオンライン会議が多く、議事録作成や情報共有に時間を要しているビジネスパーソンの方
- 会議の文字起こしや要約、資料化といった作業を手動で行っており、非効率を感じている担当者の方
- ZoomとBoxを日常的に利用しており、会議後の情報管理を効率化したいと考えている方
■このテンプレートを使うメリット
- Zoom会議終了後の文字起こし、AIによる要約、PDF発行、Boxへの保存といった一連の作業が自動化されるため、これまで手作業に費やしていた時間を削減できます。
- 手作業による文字起こしの誤りや要約の抜け漏れ、ファイルの保存忘れといったヒューマンエラーのリスク軽減に繋がります。
■フローボットの流れ
- はじめに、Zoom、Googleドキュメント、BoxをYoomと連携します。
- 次に、トリガーでZoomを選択し、「ミーティングが終了したら」というアクションを設定します。
- 続いて、Zoomの「ミーティングのレコーディング情報を取得する」アクションを設定し、終了したミーティングの録画情報を取得します。
- さらに、Zoomの「ミーティングのレコーディングファイルをダウンロードする」アクションを設定し、録画データをダウンロードします。
- 次に、AI機能の「音声データを文字起こしする」アクションを設定し、ダウンロードした音声データからテキストを抽出します。
- 続いて、AI機能の「要約する」アクションを設定し、文字起こしされたテキスト内容をもとに要約文を生成します。
- その後、Googleドキュメントの「書類を発行する」アクションを設定し、文字起こしと要約内容を盛り込んだPDF書類を作成します。
- 最後に、Boxの「ファイルをアップロードする」アクションを設定し、作成されたPDFファイルを指定のフォルダに保存します。
※「トリガー」:フロー起動のきっかけとなるアクション、「オペレーション」:トリガー起動後、フロー内で処理を行うアクション
■このワークフローのカスタムポイント
- AI機能の「音声データを文字起こしする」アクションでは、文字起こしの精度に関わる言語設定や、話者分離の有無などを任意で設定できます。
- AI機能の「要約する」アクションでは、生成する要約の文量や、含めるべきキーワード、除外するキーワードなどを指定して、より目的に沿った要約結果を得られるように調整できます。
- Boxの「ファイルをアップロードする」アクションでは、保存先のフォルダIDを任意で設定し、適切な場所にファイルが格納されるようにしてください。
■注意事項
- ZoomとBoxのそれぞれとYoomを連携してください。
- トリガーは5分、10分、15分、30分、60分の間隔で起動間隔を選択できます。
- プランによって最短の起動間隔が異なりますので、ご注意ください。
- Microsoft365(旧Office365)には、家庭向けプランと一般法人向けプラン(Microsoft365 Business)があり、一般法人向けプランに加入していない場合には認証に失敗する可能性があります。
- Zoomのプランによって利用できるアクションとそうでないアクションがあるため、ご注意ください。
- 現時点では以下のアクションはZoomの有料プランのみ利用可能です。
- ミーティングが終了したら
- ミーティングのレコーディング情報を取得する(クラウド上に存在するレコーディングのみ取得可能なため)
- Zoomでミーティングのレコーディング情報を取得する際の注意点は下記をご覧ください。
https://intercom.help/yoom/ja/articles/9550398 - OCRまたは音声を文字起こしするAIオペレーションはチームプラン
- サクセスプランでのみご利用いただける機能となっております。フリープラン
- ミニプランの場合は設定しているフローボットのオペレーションはエラーとなりますので、ご注意ください。
- チームプランやサクセスプランなどの有料プランは、2週間の無料トライアルを行うことが可能です。無料トライアル中には制限対象のアプリやAI機能(オペレーション)を使用することができます。
■概要
「Googleフォームの回答をもとにGoogleドキュメントで書類を発行し、Google Driveに保存する」ワークフローはデータ収集から書類作成、保管までを一貫して自動化する業務ワークフローです。
Googleフォームで集めた回答を基に必要な書類をGoogleドキュメントで自動生成し、Google Driveに整理して保存します。
これにより手動でのデータ入力やファイル管理の手間を省き、業務の効率化と正確性の向上を実現します。
■このテンプレートをおすすめする方
- Googleフォームを利用して定期的にデータを収集しているビジネスパーソン
- 書類作成やファイル管理に多くの時間を費やしている担当者
- 業務の自動化を検討し、効率化を図りたいと考えている企業のIT担当者
- GoogleドキュメントやGoogle Driveを活用して業務プロセスを最適化したい方
■このテンプレートを使うメリット
- データ入力の手間を削減:Googleフォームの回答が自動的にGoogleドキュメントに反映され、手動での転記作業が不要になります。
- ファイル管理の効率化:生成された書類が自動的にGoogle Driveに整理・保存されるため、ファイルの探しやすさが向上します。
- 業務の正確性向上:自動化によりヒューマンエラーを防ぎ、正確な書類作成が可能になります。
- フォームからの申し込み対応や、それに伴う見積書作成を手作業で行っている方
- 顧客への書類送付と同時に、顧客情報のデータベースへの登録を自動化したい方
- 手作業による情報転記ミスや、対応漏れなどのヒューマンエラーを減らしたい方
- フォームへの申し込みから見積書送付、データ登録までが自動化されるため、一連の対応にかかっていた時間を別の業務に充てることができます。
- 手作業による見積書の作成ミスや送付漏れ、データベースへの転記ミスといったヒューマンエラーの防止に繋がり、業務品質の向上に貢献します。
- はじめに、Google スプレッドシートとGmailをYoomと連携します。
- トリガーでフォームを選択し、「回答が送信されたら」というアクションを設定します。
- 次に、オペレーションでGoogle スプレッドシートを選択し、フォームの回答内容を元に「書類を発行する」アクションを設定します。
- 続いて、オペレーションでGmailを選択し、発行した書類を添付して顧客に「メールを送る」アクションを設定します。
- 最後に、オペレーションで再度Google スプレッドシートを選択し、フォームの回答内容を管理用のシートに「レコードを追加する」アクションを設定します。
■このワークフローのカスタムポイント
- トリガーとなるフォームでは、見積書作成や顧客管理に必要な会社名、担当者名、希望サービスなどの回答項目を自由に設定してください。
- 書類発行やレコード追加で利用するGoogle スプレッドシートは、ご自身が利用したい任意のスプレッドシートIDやシート名を設定することが可能です。
- Gmailで送信するメールの件名や本文は自由に編集でき、フォームで取得した会社名や担当者名を変数として本文内に埋め込むこともできます。
- Google スプレッドシート、GmailのそれぞれとYoomを連携してください。
■概要
Google Driveに保存された報告書や議事録の内容を確認し、要約を作成して別フォーマットの書類にまとめる作業に手間を感じていませんか。このワークフローを活用すれば、Google Driveにファイルがアップロードされると、Geminiが自動で内容を要約し、その結果を基にGoogleスプレッドシートから書類を発行するまでの一連の流れを自動化でき、書類作成業務の効率化を実現します。
■このテンプレートをおすすめする方
- Google Driveでドキュメントを管理し、内容の確認や要約作成に時間を要している方
- Geminiなどの生成AIを活用して、報告書や議事録からの書類作成を効率化したい方
- 手作業による情報転記をなくし、本来のコア業務に集中できる環境を整えたい方
■このテンプレートを使うメリット
- Google Driveへのファイルアップロードを起点に、内容の要act約から書類発行までを自動化し、これまで手作業で行っていた時間を短縮します。
- 手作業での情報転記が不要になるため、要約内容の抜け漏れや転記ミスといったヒューマンエラーの発生を防ぐことにも繋がります。
■フローボットの流れ
- はじめに、Google Drive、Gemini、GoogleスプレッドシートをYoomと連携します
- 次に、トリガーでGoogle Driveを選択し、「特定のフォルダ内に新しくファイル・フォルダが作成されたら」というアクションを設定します
- 続いて、オペレーションでGoogle Driveの「ファイルをダウンロードする」アクションを設定し、トリガーで検知したファイルを指定します
- 次に、オペレーションでGeminiの「ファイルをアップロード」と「コンテンツを生成」アクションを順に設定し、ファイル内容の要約を指示します
- 最後に、オペレーションでGoogleスプレッドシートの「書類を発行する」アクションを設定し、Geminiが生成した要約を反映した書類を発行します
■このワークフローのカスタムポイント
- このワークフローに含まれる分岐機能は、ミニプラン以上の有料プランでご利用いただけます。フリープランではエラーとなりますのでご注意ください。
- Yoomの有料プランは2週間の無料トライアルがあり、期間中は分岐機能を含むすべての機能やアプリ連携をお試しいただくことが可能です。
■概要
Zoomでの会議後、録画データから文字起こしを行い、内容を要約して資料化し、さらにBoxへ保存する作業は、手間と時間がかかるのではないでしょうか? 特に会議が多い日には、これらの後処理業務が大きな負担となり、本来の業務を圧迫することもあります。 このワークフローを活用すれば、Zoom会議の終了をトリガーとして、文字起こし、AIによる要約、PDF形式での書類発行、そしてBoxへの自動保存まで一連の流れを自動化でき、こうした課題をスムーズに解消できます。
■このテンプレートをおすすめする方
- Zoomでのオンライン会議が多く、議事録作成や情報共有に時間を要しているビジネスパーソンの方
- 会議の文字起こしや要約、資料化といった作業を手動で行っており、非効率を感じている担当者の方
- ZoomとBoxを日常的に利用しており、会議後の情報管理を効率化したいと考えている方
■このテンプレートを使うメリット
- Zoom会議終了後の文字起こし、AIによる要約、PDF発行、Boxへの保存といった一連の作業が自動化されるため、これまで手作業に費やしていた時間を削減できます。
- 手作業による文字起こしの誤りや要約の抜け漏れ、ファイルの保存忘れといったヒューマンエラーのリスク軽減に繋がります。
■フローボットの流れ
- はじめに、Zoom、Googleドキュメント、BoxをYoomと連携します。
- 次に、トリガーでZoomを選択し、「ミーティングが終了したら」というアクションを設定します。
- 続いて、Zoomの「ミーティングのレコーディング情報を取得する」アクションを設定し、終了したミーティングの録画情報を取得します。
- さらに、Zoomの「ミーティングのレコーディングファイルをダウンロードする」アクションを設定し、録画データをダウンロードします。
- 次に、AI機能の「音声データを文字起こしする」アクションを設定し、ダウンロードした音声データからテキストを抽出します。
- 続いて、AI機能の「要約する」アクションを設定し、文字起こしされたテキスト内容をもとに要約文を生成します。
- その後、Googleドキュメントの「書類を発行する」アクションを設定し、文字起こしと要約内容を盛り込んだPDF書類を作成します。
- 最後に、Boxの「ファイルをアップロードする」アクションを設定し、作成されたPDFファイルを指定のフォルダに保存します。
※「トリガー」:フロー起動のきっかけとなるアクション、「オペレーション」:トリガー起動後、フロー内で処理を行うアクション
■このワークフローのカスタムポイント
- AI機能の「音声データを文字起こしする」アクションでは、文字起こしの精度に関わる言語設定や、話者分離の有無などを任意で設定できます。
- AI機能の「要約する」アクションでは、生成する要約の文量や、含めるべきキーワード、除外するキーワードなどを指定して、より目的に沿った要約結果を得られるように調整できます。
- Boxの「ファイルをアップロードする」アクションでは、保存先のフォルダIDを任意で設定し、適切な場所にファイルが格納されるようにしてください。
■注意事項
- ZoomとBoxのそれぞれとYoomを連携してください。
- トリガーは5分、10分、15分、30分、60分の間隔で起動間隔を選択できます。
- プランによって最短の起動間隔が異なりますので、ご注意ください。
- Microsoft365(旧Office365)には、家庭向けプランと一般法人向けプラン(Microsoft365 Business)があり、一般法人向けプランに加入していない場合には認証に失敗する可能性があります。
- Zoomのプランによって利用できるアクションとそうでないアクションがあるため、ご注意ください。
- 現時点では以下のアクションはZoomの有料プランのみ利用可能です。
- ミーティングが終了したら
- ミーティングのレコーディング情報を取得する(クラウド上に存在するレコーディングのみ取得可能なため)
- Zoomでミーティングのレコーディング情報を取得する際の注意点は下記をご覧ください。
https://intercom.help/yoom/ja/articles/9550398 - OCRまたは音声を文字起こしするAIオペレーションはチームプラン
- サクセスプランでのみご利用いただける機能となっております。フリープラン
- ミニプランの場合は設定しているフローボットのオペレーションはエラーとなりますので、ご注意ください。
- チームプランやサクセスプランなどの有料プランは、2週間の無料トライアルを行うことが可能です。無料トライアル中には制限対象のアプリやAI機能(オペレーション)を使用することができます。
まとめ
様々なデータソースを活用したPDF書類の一括作成を自動化することで、これまで多くの時間を要していた定型的な書類作成業務から解放され、入力ミスなどのヒューマンエラーも防ぐことができます。
これにより、担当者はより付加価値の高いコア業務に集中できるようになり、組織全体の業務効率向上に繋がるかもしれません!
なお、今回ご紹介したような業務自動化は、ノーコードツール「Yoom」であればプログラミング知識がない方でも簡単に構築可能です。
もしPDFの一括作成をはじめとする業務の自動化に少しでも興味を持っていただけたなら、ぜひこちらから無料登録して、Yoomによる業務効率化を体験してみてください!
プログラミング知識なしで手軽に構築できます。