NEW 新たにAIワーカー機能が登場。あなただけのAI社員をつくろう! 詳しくはこちら
AIワーカー機能であなただけのAI社員をつくろう! 詳しくはこちら
実務で試したGrokのプログラミング!最新技術トレンドをコード化してみた
NotionのSNS投稿用文章をDeepLで翻訳してX(Twitter)に投稿する
Yoomを詳しくみる
この記事のフローボットを試す
実務で試したGrokのプログラミング!最新技術トレンドをコード化してみた
AI最新トレンド

2026-01-27

実務で試したGrokのプログラミング!最新技術トレンドをコード化してみた

Kana Saruno
Kana Saruno

日々の情報収集やコーディング業務に追われているプログラマーやエンジニアの方にとって、変化の激しいIT業界の最新情報をキャッチアップすることは非常に重要だと言えるでしょう。
しかし、Web検索やSNS動向調査など、情報収集だけでも手間と時間を取られてしまうのもまた事実。

業務遂行と並行して行うのは、なかなかストレスがかかりますよね。

それに、「話題のライブラリを試したいが、ドキュメントを読む時間がない」「エラーの原因がわからず、検索しても古い情報ばかり出てくる」なんてこともしばしば。

そこで、今回はGrokに焦点を当てて、その概要からプログラミングなどの実務における活用の可能性までを徹底検証します。
Xのリアルタイム情報にアクセスできるGrokを使えば、情報収集からコード生成までの時間を大幅に短縮できる可能性があります!
果たしてGrokは、私たちの業務を劇的に変える「即戦力」となり得るのでしょうか...

🧐Grokとはどのようなツールなのか

Grokは、AIの大手企業であるxAI(エックスAI)によって開発された大規模言語モデル(LLM)ベースの対話型AIアシスタントです。
少しひねりの効いたユーモアある回答が特徴ですが、SNS上の投稿データをリアルタイムで参照するため、プログラミングのトレンド把握や、市場調査といったシーンにおいて、他のAIツールにはない強みを発揮しているといえるでしょう。
Grokの特徴

  • リアルタイム性:X上の投稿データに直接アクセスできるため、現在進行形のニュースやトレンドに基づいた回答が可能です。
  • ユニークな性格: ユーザーの意図を「深く理解」することを目指しつつ、ユーモアや皮肉を交えた回答を行うことができます。
  • 高い推論能力:マルチエージェント構造による高い推論能力を持ち、プログラミングコードの生成やデバッグ、画像生成など、マルチモーダルに対応しています(※マルチエージェントによる推論は最上位の「Heavy」モデル特有の機能です)。

👥本記事の想定読者

本記事は、以下のような課題や関心をお持ちの方に向けて執筆しています。

  • 最新AI技術を活用して、社内の業務効率化やDXを推進したいDXチームの担当者の方
  • X(旧Twitter)上のトレンドや技術情報を自動で収集・要約し、報告業務の工数を削減したい方
  • APIやプログラミングの基礎知識はあるが、スクラッチ開発に時間を割けず、手軽に自動化を実現したい方

⭐️Grokの利用料金とプラン

Grokの利用は基本的に無料プランから始められますが、いくつかの追加機能を活用するためには有料プランへのアップグレードが必要です。
以下では、Grokの代表的な利用プランとその料金について紹介します。
(今回は「無料プラン」と「X Premium+」のみを比較)

※2025年12月現在の情報です。利用料金はレート換算となり、日々変動する可能性があります。

※上記は日本での利用を想定した比較表です。ご自身のアカウント・地域での最新状況を公式サイトで確認する必要があります。

※無料プランは、チャット回数や生成可能なコンテンツ数が制限される可能性があります。

※X Premium+は「制限の緩和」が適用されており、必ずしも「無制限」での利用が可能というわけではありません。多量のコンテンツ生成には注意が必要です。

⭐YoomはXと連携できます!

 👉Yoomとは?ノーコードで業務自動化につながる!

ハイパーオートメーションツール「Yoom」では、Grokを提供しているXとも連携できます。たとえばNotionのSNS投稿用文章をDeepLで翻訳してXに投稿するというような、AIツールを用いたシームレスな連携も可能です。気になる方はぜひチェックしてみてくださいね👀


■概要
Notionで管理しているSNSの投稿コンテンツを、多言語で発信したい場合に、翻訳ツールへのコピー&ペーストやX(Twitter)への手動投稿に手間を感じていませんか。このワークフローを活用すれば、Notionのデータソースに投稿内容を追加するだけで、DeepLが自動でテキストを翻訳し、X(Twitter)へ投稿するまでの一連の作業を自動化できます。SNS運用の定型業務を効率化し、より創造的な活動に時間を使いましょう。
■このテンプレートをおすすめする方
  • NotionでSNSコンテンツを管理し、多言語発信の効率化を図りたいマーケティング担当者の方
  • 手作業での翻訳やX(Twitter)への投稿に時間と手間がかかっているSNS運用担当者の方
  • SNS運用の定型業務を自動化して、コンテンツの企画や分析に注力したいと考えている方
■このテンプレートを使うメリット
  • Notionへのコンテンツ追加から翻訳、X(Twitter)への投稿までが自動化されるため、これまで手作業で行っていた時間を短縮できます。
  • 手作業でのコピー&ペーストが不要になることで、翻訳ミスや投稿内容の間違いといったヒューマンエラーの発生を防ぐことに繋がります。
■フローボットの流れ
  1. はじめに、Notion、DeepL、X(Twitter)をYoomと連携します。
  2. 次に、トリガーでNotionを選択し、「特定のデータソースのページが作成・更新されたら」というアクションを設定します。
  3. 次に、オペレーションで分岐機能を設定し、特定の条件に基づいて後続の処理を分岐させます。
  4. 続けて、オペレーションでNotionの「レコードを取得する(ID検索)」アクションを設定し、トリガーとなったページの情報を取得します。
  5. 続いて、オペレーションでDeepLの「テキストを翻訳する」アクションを設定し、取得したテキストを指定の言語に翻訳します。
  6. 最後に、オペレーションでX(Twitter)の「ポストを作成する」アクションを設定し、翻訳されたテキストを自動で投稿します。
※「トリガー」:フロー起動のきっかけとなるアクション、「オペレーション」:トリガー起動後、フロー内で処理を行うアクション
■このワークフローのカスタムポイント
  • Notionのトリガー設定では、自動化の対象としたいデータベースのIDと、フローボットを起動する間隔を任意で設定してください。
  • DeepLのオペレーション設定では、翻訳したい言語(例:英語、フランス語など)を任意で指定することが可能です。
  • X(Twitter)への投稿テキストには、Notionから取得した情報に加えて、ハッシュタグなどの固定の文言を自由に組み合わせることができます。
■注意事項
  • Notion、DeepL、X(Twitter)のそれぞれとYoomを連携してください。
  • トリガーは5分、10分、15分、30分、60分の間隔で起動間隔を選択できます。
  • プランによって最短の起動間隔が異なりますので、ご注意ください。
  • 分岐はミニプラン以上のプランでご利用いただける機能(オペレーション)となっております。フリープランの場合は設定しているフローボットのオペレーションはエラーとなりますので、ご注意ください。
  • ミニプランなどの有料プランは、2週間の無料トライアルを行うことが可能です。無料トライアル中には制限対象のアプリや機能(オペレーション)を使用することができます。

■概要

X(Twitter)を活用したキャンペーン告知は、タイミングが重要である一方、担当者が手動で投稿するのは手間がかかる作業ではないでしょうか。社内ツールのMicrosoft Teamsで共有された情報を、最適なタイミングでX(Twitter)へ投稿するには、手間や確認作業が伴います。このワークフローを活用すれば、Microsoft Teamsへの投稿をきっかけに、指定した日時にX(Twitter)へ自動でポストし、タイムリーな情報発信の効率化を実現します。

■このテンプレートをおすすめする方

  • X(Twitter)でのキャンペーン投稿を手作業で行い、手間を感じているSNS担当者の方
  • Microsoft Teamsで共有される情報を、タイムリーに外部へ発信したい広報担当の方
  • マーケティング活動における定型業務を自動化し、生産性を高めたいと考えている方

■このテンプレートを使うメリット

  • Microsoft Teamsへの情報投稿をトリガーに自動で予約投稿されるため、手動での投稿作業やスケジュール管理の手間を省くことができます。
  • 手作業による投稿忘れや内容の転記ミスを防ぎ、正確かつ計画的な情報発信を実現することでヒューマンエラーの軽減に繋がります。

■フローボットの流れ

  1. はじめに、Microsoft TeamsとX(Twitter)をYoomと連携します。
  2. 次に、トリガーでMicrosoft Teamsを選択し、特定のチャネルに新しいメッセージが投稿されたらフローを起動するよう設定します。
  3. 次に、オペレーションでAI機能の「テキストからデータを抽出する」アクションを選択し、Microsoft Teamsの投稿内容から、ポストしたい文章や投稿日時などの情報を抽出します。
  4. 次に、待機機能を利用して、抽出した投稿日時まで処理を待機させます。
  5. 最後に、オペレーションでX(Twitter)を選択し、抽出したキャンペーン内容をポストするアクションを設定します。

※「トリガー」:フロー起動のきっかけとなるアクション、「オペレーション」:トリガー起動後、フロー内で処理を行うアクション

■このワークフローのカスタムポイント

  • Microsoft Teamsのトリガー設定では、フローを起動させたいチャネルや、特定のキーワードを含むメッセージのみを対象にするなど、条件を任意で設定してください。
  • X(Twitter)への投稿アクションでは、投稿したい日時や、Microsoft Teamsから取得した情報をもとにしたツイート内容(テキスト、ハッシュタグなど)を任意で設定してください。

■注意事項

  • Microsoft TeamsとX(Twitter)のそれぞれとYoomを連携してください。
  • Microsoft365(旧Office365)には、家庭向けプランと一般法人向けプラン(Microsoft365 Business)があり、一般法人向けプランに加入していない場合には認証に失敗する可能性があります。

🤔Grokを実際に使ってみた!

それでは、検証材料をもとにGrokの実力を見ていきましょう。

検証条件

Xの有料プラン(SuperGrokアカウントを使用)

検証内容とポイント一覧

  • 公式ドキュメントだけでなく、「今朝のポスト」や「昨日のトレンド」に触れているか
  • 生成されたコードを実際に回した際、エラーが出ないか
  • 初心者でもわかりやすいコード解説が行われているか

検証方法

アカウントにログイン→モードを設定して考案したプロンプトを入力→結果の確認

✅検証シナリオに沿って実力をジャッジ!

今回、実務環境に近いシナリオを2つ考案してみました。

1つずつ検証していきましょう!

利用シナリオ①:最新技術トレンドの調査とサンプルコード生成

1つ目の検証では、Xで話題になっている新しいPythonライブラリについて調査し、基本的な使い方をコード付きで解説してもらいます。

入力プロンプト

あなたは最新技術に精通したシニアエンジニアです。
現在、X(旧Twitter)でポスト数やエンゲージメントが急上昇している「Pythonのデータ分析系ライブラリ」を3つ特定してください。
【指示事項】
  • トレンドの特定: 直近1週間以内の投稿内容に基づき、なぜ今注目されているのか理由を添えてください。
  • 技術的特徴: 既存のライブラリ(PandasやPolarsなど)と比較して、何が画期的なのか簡潔に説明してください。
  • 情報のソース: 関連するポストの内容や、話題にしているユーザー層の傾向(データサイエンティスト、AI開発者など)に言及してください。

モードを「上級者モード」に指定して投稿します。

生成された結果が以下の通りです。

まず、40秒ほどの短時間で結果が生成されました。

ソースを確認すると、一番新しいもので4時間前のポストを拾ってきています。

また、投稿内容の言語を確認してみると、英語や韓国語、ペルシア語といった様々な国のポストを拾ってきており、多言語解析も優秀であることを証明していました!

さらに、追加で以下のプロンプトを投稿してみます。

DuckDBの結果について、以下の条件で実装サンプルと解説を作成してください。
【検証条件】
サンプルコード: Google Colabやローカル環境ですぐに動作する、自己完結型のコードを出力してください。
〜(省略)〜

こちらも40秒ほどで結果が表示され、すぐに実装可能なコードとともに構成解説も生成されました!

「他のライブラリとどう違うのか」の他に、「DuckDB使用上のトラブルシューティング」まで記載されていたため、自分の既存プログラムとの親和性を図る判断材料としても活かせるな、と感じました!

そのため、あくまで一般的なコード構造の一つであると認識した上で組み込みを検討するもしくは提示コードを修正して実装に運ぶという運用を行うのが良さそうです。

利用シナリオ②:複数のプログラミング言語の比較・変換

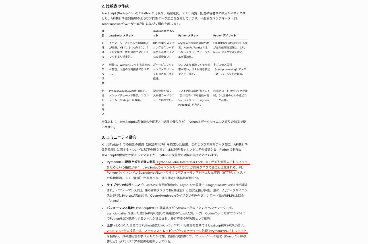
2つ目の検証では、既存のJavaScriptコードをPythonに書き換え、それぞれのメリット・デメリットを比較表で提示してもらいます。

さっそく以下のプロンプトを考案し、入力!

入力プロンプト

 あなたはフルスタックエンジニアであり、X上の最新の技術動向に精通したエバンジェリストです。
【依頼内容】
コード変換: 以下のJavaScriptコード(非同期処理とデータ加工を含む)を、Python 3.11以降のベストプラクティスに従って変換してください。
〜(省略)〜

今回渡したサンプルJavaScriptコードの内容は、「複数のダミーデータを取得し、特定の条件でフィルタリングして、名前を大文字に変換したリストを返す非同期処理」というものです。
また、プロンプトが長文のため省略していますが、コードの変換とは別に『比較表の作成とコミュニティ動向の分析』も指示しています。

さあ、正しくコード変換されるでしょうか?

生成結果がでました!

Pythonコードでの変換が正常に行われているようです!

確認したところ、エラーなく動作するコード構成となっていました。

そして、SNS上の意見から「JavaScriptのイベントループモデルが同時タスクで優位」であること、「ステルススクレイピングやマルチチェーン処理でPythonのI/Oボトルネックを指摘」されていることが一目でわかるようになっていますね。

この検証でも、対象キーワードを含んだ世論をしっかり拾えていると判断して良いでしょう!

🖊️まとめ

Grokの特性、「SNS上のリアルタイム投稿を反映したコンテンツ生成」の実力を見せつけられました!

特に、日本国内にとどまらず、各国の最新情報を翻訳の手間なく把握できたのは、高評価ポイントです!

情報のファクトチェックや解説の把握までも容易に行うことができ、各検証でかかった時間は約15分ほど。

実務に応用することを想定した場合、実装コードの解説やコード変換など、時間がかかりがちな作業の一部が数分で完結するのは大きなメリットであると感じました。

これは大きな工数削減と言えます。

ただし、プログラムの実行には環境構築が必要であるため、完全な初心者がコピペだけで動かすには補足が必要ですが、プログラム構造を理解している方なら十分なテンプレートとなるでしょう。

変化の速い技術情報のキャッチアップにおいて、他のAIツールに対して明確な優位性を持つ一方で、生成情報の裏付けは必要です。

しかし、そのことを考慮した上で、Grokは初動のリサーチツールとして強力な武器になります!

💡Yoomでできること

Yoomは、Grokを使ったさまざまな業務を自動化できます。業務の効率化やより生産性をアップさせたいと考えている方は、ぜひお試しください!

Grokと他のツールを利用する業務を効率化したいときは、以下もチェックしてみてください。
xAI(Grok) のAPIと今すぐ連携


■概要

キャンペーン応募のメールが届くたびに、応募者のX(Twitter)アカウントを手動で検索し、情報を確認する作業に手間を感じていませんか。
特に応募者多数の場合、一人ひとりのフォロワー数などを取得して管理するのは大変な作業です。このワークフローを活用すれば、Gmailで特定のメールを受信した際に、自動でX(Twitter)のユーザー情報を取得して返信するまでの一連の流れを自動化し、これらの課題を解消します。

■このテンプレートをおすすめする方

  • X(Twitter)を活用したキャンペーンで、応募者のフォロワー数などの情報を効率的に取得したいマーケティング担当者の方
  • Gmailへの問い合わせに対し、差出人のX(Twitter)アカウント情報を自動で確認、返信したいチームリーダーの方
  • 手作業での情報収集とメール返信を自動化し、コア業務に集中したいと考えている方

■このテンプレートを使うメリット

  • Gmailの受信をトリガーに、X(Twitter)でのユーザー情報取得から返信までを自動化できるため、手作業の時間を削減できます。
  • 手作業によるアカウントの検索ミスや、情報転記の漏れといったヒューマンエラーを防ぎ、正確な対応を実現します。

■フローボットの流れ

  1. はじめに、GmailとX(Twitter)をYoomと連携します。
  2. 次に、トリガーでGmailを選択し、「特定のキーワードに一致するメールを受信したら」というアクションを設定します。
  3. 次に、オペレーションでテキスト抽出機能を設定し、メール本文からX(Twitter)のユーザーIDなどを抽出します。
  4. 次に、オペレーションでX(Twitter)の「ユーザー情報を取得」アクションを設定し、抽出したユーザーIDをもとに情報を取得します。
  5. 最後に、オペレーションでGmailの「メールを送る」アクションを設定し、取得したユーザー情報を含んだメールを自動で返信します。

※「トリガー」:フロー起動のきっかけとなるアクション、「オペレーション」:トリガー起動後、フロー内で処理を行うアクション

■このワークフローのカスタムポイント

  • Gmailのトリガー設定では、ワークフローを起動させたいメールの件名や本文に含まれるキーワードを任意で設定してください。

注意事項

  • Gmail、X(Twitter)のそれぞれとYoomを連携してください。
  • トリガーは5分、10分、15分、30分、60分の間隔で起動間隔を選択できます。
  • プランによって最短の起動間隔が異なりますので、ご注意ください。

■概要

「Discordの特定チャンネルで新しいメッセージが投稿されたら、X(Twitter)に投稿する」フローは、コミュニティ運営や情報発信を効率化する業務ワークフローです。

Discord上での最新情報や会話をTwitterに自動的に共有することで、リアルタイムな情報発信が可能になります。手動での投稿作業を省略し、常にフォロワーに最新の更新を届けることができるため、コミュニケーションの輪を広げたい方に最適です。YoomのAPI連携やAI機能を活用して、スムーズな情報共有を実現しましょう。

■このテンプレートをおすすめする方

  • DiscordとTwitterを活用しているコミュニティ運営者の方
  • ソーシャルメディアでの情報発信を自動化したい担当者
  • 手動での投稿作業に時間を取られているマーケティングチームのメンバー
  • 最新情報をリアルタイムでフォロワーに届けたいSNSマネージャーの方
  • 複数のプラットフォーム間での情報連携を効率化したい企業のIT担当者

■このテンプレートを使うメリット

  • SNS投稿に関わる時間の節約:手動での投稿作業を自動化することで、他の重要な業務に集中できます。
  • フォーマットが統一されることによる投稿の一貫性維持:定期的かつ一貫した情報発信が可能になり、フォロワーとの信頼関係を築けます。
  • 投稿エラーの防止:自動化により、投稿漏れやタイミングのズレといったヒューマンエラーを防止します。

出典:

Yoomを使えば、今回ご紹介したような連携を
プログラミング知識なしで手軽に構築できます。
無料でYoomを試す
この記事を書いた人
Kana Saruno
Kana Saruno
API連携プラットフォーム「Yoom」がもたらすワークフローの自動化と、生産性の劇的な向上に感銘を受け、現在はコンテンツ制作を担当。カスタマーサポートとして、多様な業界のユーザーが抱える業務課題の解決に取り組む中で、定型業務の非効率性を目の当たりにした経験を持つ。ユーザー視点を武器に、SaaS連携による業務効率化の具体的な手法や、明日から実践できるIT活用のノウハウを分かりやすく発信している。
タグ
xAI(Grok)
関連アプリ
お役立ち資料
Yoomがわかる!資料3点セット
Yoomがわかる!資料3点セット
資料ダウンロード
3分でわかる!Yoomサービス紹介資料
3分でわかる!Yoomサービス紹介資料
資料ダウンロード
Before Afterでわかる!Yoom導入事例集
Before Afterでわかる!Yoom導入事例集
資料ダウンロード
お役立ち資料一覧を見る
詳しくみる