NEW 新たにAIワーカー機能が登場。あなただけのAI社員をつくろう! 詳しくはこちら
AIワーカー機能であなただけのAI社員をつくろう! 詳しくはこちら
コールセンターでのAIテキスト分析活用法:業務効率化の実務検証
フォームで問い合わせが送信されたら、OpenAIで応答文を生成してZendeskから返信する
Yoomを詳しくみる
この記事のフローボットを試す
コールセンターでのAIテキスト分析活用法:業務効率化の実務検証
AI最新トレンド

2026-04-27

コールセンターでのAIテキスト分析活用法:業務効率化の実務検証

Kana Saruno
Kana Saruno

コールセンターの業務効率化や顧客満足度の向上を目指す上で、AIを活用したテキスト分析の取り組みが大きな注目を集めています。

日々の膨大な問い合わせ対応から得られる顧客の声(VOC)は、企業にとって非常に価値のあるデータです。

しかし、手作業でそれらを分析・抽出するのは多大な労力と時間を要しますよね...

本記事では、コールセンター業務にAIによるテキスト分析を取り入れる際の基本的な概念から実際の業務プロセスに導入して検証した結果までを詳しく解説。

AIを業務に活かすことで、現場がどのように変わるのか、ぜひ参考にしてください!

💪Yoomはコールセンター業務の分析作業を自動化できます

コールセンターには、顧客管理システム(CRM)や電話対応システム(CTI)、そして社内コミュニケーションツールなど、様々なシステムが混在しています。

AIによるテキスト分析を業務に取り入れて音声をテキスト化しても、その結果を手作業で反映していては、業務効率化の恩恵を十分に受けることができません。

そこで活躍するのが、複数のアプリを連携して業務プロセス全体を自動化する「Yoom」です。

[Yoomとは] 

プログラミングの専門知識がなくても直感的に連携設定ができるため、現場の担当者自身が業務フローを継続的に改善していくことが可能です。

AIによる高度な分析結果をシームレスに次のアクションへ繋げることで、コールセンター全体の生産性は飛躍的に向上していくでしょう。

分析作業をサポートする自動化フローボット


■概要

Zendeskでの問い合わせ対応は、件数が増えるほど返信文の作成に時間がかかり、担当者の負担になりがちではないでしょうか。このワークフローを活用すれば、フォームから受け付けた問い合わせ内容をもとに、OpenAIが自動で最適な応答文を生成し、Zendeskから返信するまでの一連の流れを自動化できます。ZendeskとOpenAIを連携させることで、問い合わせ対応の効率化を実現します。

■このテンプレートをおすすめする方

  • ZendeskとOpenAIを活用して、顧客対応の品質向上と効率化を両立させたいカスタマーサポート担当者の方
  • 問い合わせ対応にかかる時間を削減し、より重要な業務に集中したいチームリーダーの方
  • 手作業による返信対応でのミスや、対応の属人化に課題を感じている管理者の方

■このテンプレートを使うメリット

  • フォームの送信を起点に、OpenAIが応答文を生成しZendeskから返信するため、担当者が文章を作成する手間と時間を削減できます
  • 人の手を介さずに対応が完了するため、担当者による対応品質のばらつきや、転記ミスなどのヒューマンエラーを防ぐことに繋がります

■フローボットの流れ

  1. はじめに、OpenAIとZendeskをYoomと連携します
  2. 次に、トリガーでフォームトリガーを設定し、問い合わせフォームが送信されたらフローが起動するようにします
  3. 次に、オペレーションでOpenAIの「テキストの生成(Chat completion)」アクションを設定し、フォームで受け取った問い合わせ内容をもとに応答文を生成します
  4. 続いて、オペレーションでZendeskの「チケットを作成(リクエスターを指定)」アクションを設定し、問い合わせ内容からチケットを新規作成します
  5. 最後に、オペレーションでZendeskの「既存チケットへコメントを追加」アクションを設定し、OpenAIで生成した応答文をチケットに追加して返信します

※「トリガー」:フロー起動のきっかけとなるアクション、「オペレーション」:トリガー起動後、フロー内で処理を行うアクション

■このワークフローのカスタムポイント

  • フォームトリガーでは、問い合わせフォームに設定する質問項目や回答形式を自由にカスタマイズすることが可能です
  • OpenAIに設定するプロンプト(指示文)は、自社の対応ポリシーやトーン&マナーに合わせて自由に調整できます
  • Zendeskのチケット作成やコメント追加の際には、件名や詳細に固定のテキストを設定したり、フォームで取得した情報を変数として埋め込んだりすることが可能です

■注意事項

  • OpenAI、ZendeskのそれぞれとYoomを連携してください。
  • ChatGPT(OpenAI)のアクションを実行するには、OpenAIのAPI有料プランの契約(APIが使用されたときに支払いができる状態)が必要です。
  • ChatGPTのAPI利用はOpenAI社が有料で提供しており、API疎通時のトークンにより従量課金される仕組みとなっています。そのため、API使用時にお支払いが行える状況でない場合エラーが発生しますのでご注意ください。
  • Zendeskはチームプラン・サクセスプランでのみご利用いただけるアプリとなっております。フリープラン・ミニプランの場合は設定しているフローボットのオペレーションやデータコネクトはエラーとなりますので、ご注意ください。
  • チームプランやサクセスプランなどの有料プランは、2週間の無料トライアルを行うことが可能です。無料トライアル中には制限対象のアプリを使用することができます。

■概要
メールで受け取ったインタビューや会議の音声データを、手作業で文字起こししたり、内容を要約して関係者に共有する作業は、手間がかかり非効率に感じていませんか。 また、手作業がゆえの聞き逃しや転記ミスが発生することもあるかもしれません。 このワークフローを活用すれば、特定のメール受信をきっかけに、添付された音声データの文字起こしから要約、さらには送信者へのメール返信までの一連の流れを自動化し、こうした課題を円滑に解消します。
■このテンプレートをおすすめする方
  • インタビューや会議の音声データをメールで受け取る機会が多い広報・マーケティング担当の方
  • 音声データの文字起こしや要約作成といったノンコア業務の効率化を目指している方
  • Gmailを活用して、日々のコミュニケーションや情報共有を自動化したいと考えている方
■このテンプレートを使うメリット
  • メールで音声データを受信後、文字起こしから要約、返信までが自動で実行されるため、これまで手作業に費やしていた時間を別の業務に充てることができます。
  • 手作業による文字起こし時の聞き間違いや、要約内容の抜け漏れ、メールの宛先間違いといったヒューマンエラーの発生を防ぐことに繋がります。
■フローボットの流れ
  1. はじめに、GmailをYoomと連携します。
  2. 次に、トリガーでメール機能を選択し、「メールを受信したら」というアクションを設定して、特定の条件(件名や差出人など)を指定します。
  3. 次に、オペレーションで文字起こし機能を選択し、受信したメールに添付されている音声ファイルを指定して文字起こしを実行します。
  4. 続けて、オペレーションで要約機能を選択し、前のステップで文字起こししたテキストを要約します。
  5. 最後に、オペレーションでGmailの「メールを送る」アクションを設定し、要約したテキストを元のメールの送信者へ自動で返信します。
※「トリガー」:フロー起動のきっかけとなるアクション、「オペレーション」:トリガー起動後、フロー内で処理を行うアクション
■このワークフローのカスタムポイント
  • メール機能のトリガー設定では、処理を開始したいメールの受信用アドレスや、件名・差出人といった起動条件を任意で設定できます。
  • 文字起こし機能では、処理の対象としたい音声ファイルを任意で設定することが可能です。
  • 要約機能では、要約のベースとなるテキストデータや、生成したい要約の文字数を任意で指定できます。
  • Gmailでのメール送信アクションでは、宛先を任意で設定できるほか、本文に固定の文章を入れたり、文字起こしや要約の結果を変数として埋め込んだりといった柔軟なカスタムが可能です。
■注意事項
  • GmailとYoomを連携してください。
  • ダウンロード可能なファイル容量は最大300MBまでです。アプリの仕様によっては300MB未満になる可能性があるので、ご注意ください。
  • トリガー、各オペレーションでの取り扱い可能なファイル容量の詳細は「ファイルの容量制限について」をご参照ください。
  • オペレーション数が5つを越えるフローボットは、ミニプラン以上のプランで作成可能です。フリープランの場合はフローボットが起動しないため、ご注意ください。
  • OCRまたは音声を文字起こしするAIオペレーションはチームプラン・サクセスプランでのみご利用いただける機能となっております。フリープラン・ミニプランの場合は設定しているフローボットのオペレーションはエラーとなりますので、ご注意ください。
  • チームプランやサクセスプランなどの有料プランは、2週間の無料トライアルを行うことが可能です。無料トライアル中には制限対象のアプリやAI機能(オペレーション)を使用することができます。
  • OCRデータは6,500文字以上のデータや文字が小さい場合などは読み取れない場合があるので、ご注意ください。

AIワーカーを活用した自動化フローボット


■概要
Webフォームに届く多様な問い合わせを、担当部署ごとに手動で仕分け、共有する作業は想像以上に負担がかかるものです。対応の遅れが顧客満足度の低下に繋がることも少なくありません。このワークフローを活用すれば、Googleフォームから送信された内容をAIが迅速に解析し、最適なSlackチャンネルへ自動で通知します。人力での振り分け作業を介さず、適切な部署へ迅速に情報が届くため、スムーズな顧客対応を実現できます。

■このテンプレートをおすすめする方
  • Googleフォームで受け付けた問い合わせを、手作業で各部署へ転記・共有しているカスタマーサポート担当者の方
  • Slackを活用しており、問い合わせ内容に応じて特定のチャンネルへ自動で情報を集約したいと考えているチームリーダーの方
  • Webフォームからのリード獲得後、AIを活用して迅速に初動対応を行い、営業活動の効率化を図りたい経営者の方

■このテンプレートを使うメリット
  • Googleフォームに回答が届くと同時にAIが内容を分類するため、担当者による仕分けの工数を削減し、本来の業務に集中できます。
  • 問い合わせ内容をAIが解析し、指定のSlackチャンネルへ自動で通知を行うため、緊急度の高い案件の見落としを防ぎます。

■フローボットの流れ
  1. はじめに、GoogleフォームとSlackをYoomと連携します。
  2. 次に、トリガーでGoogleフォームを選択し、「回答が送信されたら」というアクションを設定します。
  3. 最後に、送信された内容を判定し、マニュアルに記載されているチャンネルに宛に通知を行うためのマニュアル(指示)を作成し、Slackのチャンネルにメッセージを送るアクションを使用ツールとして設定します。
※「トリガー」:フロー起動のきっかけとなるアクション、「オペレーション」:トリガー起動後、フロー内で処理を行うアクション

■このワークフローのカスタムポイント
  • AIワーカーの設定では、Googleフォームのどの項目を元に分類を行うか、どのような基準でSlackのチャンネルを使い分けるかといった指示内容を詳細に設定してください。
  • Slackへの通知内容をカスタマイズすることで、問い合わせの要約や回答期日の目安などを併せて通知することも可能です。

■注意事項
  • Googleフォーム、SlackのそれぞれとYoomを連携してください。AIワーカー内で使用するツール(アプリ)についてもマイアプリ連携が必要です。
  • トリガーは5分、10分、15分、30分、60分の間隔で起動間隔を選択できます。
  • プランによって最短の起動間隔が異なりますので、ご注意ください。
  • Googleフォームをトリガーとして使用した際の回答内容を取得する方法は「Googleフォームトリガーで、回答内容を取得する方法」を参照ください。
  • AIワーカーの基本設定は「【AIワーカー】基本的な設定方法」をご参照ください。
  • AIワーカーの同時実行数・作成可能なAIワーカー数・利用可能なAIモデルはご契約中のプランによって異なります。
  • AIワーカー内でご利用いただけるアプリやオペレーション等はフローボットの利用制限と同様です。
  • AIワーカーは、テスト実行でも本番実行と同様にタスクを消費しますのでご注意ください。詳細は「【AIワーカー】タスク実行数の計算方法」ご参照ください。
  • AIワーカーはマニュアルを詳細に設定することで適切な処理を実行しやすくなります。詳細は「【AIワーカー】マニュアルの作成方法」をご参照ください。

■概要
会議後の議事録作成、特に文字起こしテキストからの要約やタスクの洗い出しに手間を感じていませんか? このワークフローを活用すれば、Google Driveに文字起こしファイルを保存するだけで、AIが自動で会議要約を作成し、内容の重要度まで判定したうえでSlackに通知するため、手作業による議事録作成の手間を省き、会議内容の迅速な共有を実現します。
■このテンプレートをおすすめする方
  • 会議が多く、議事録作成や自動会議要約の仕組み化に関心のある方
  • Google Driveで文字起こしデータを管理し、手作業で要約している方
  • 会議から発生するタスクの特定と管理を効率化したいチームリーダーの方
■このテンプレートを使うメリット
  • Google Driveに文字起こしファイルを保存するだけで要約が自動生成されるため、議事録作成に費やしていた時間を短縮することができます。
  • AIによる自動会議要約で、タスクの抽出し忘れや要点の見落としといったヒューマンエラーを防ぎ、内容の共有精度を高めます。
■フローボットの流れ
  1. はじめに、Google DriveをYoomと連携します。
  2. 次に、トリガーでGoogle Driveを選択し、「特定のフォルダ内に新しくファイル・フォルダが作成されたら」というアクションを設定します。
  3. 最後に、AIワーカーオペレーションで、Google Driveからファイルをダウンロードして解析し、会議要約と重要度判定を行ったうえでSlackに通知するためのマニュアル(指示)を作成します。
※「トリガー」:フロー起動のきっかけとなるアクション、「オペレーション」:トリガー起動後、フロー内で処理を行うアクション
■このワークフローのカスタムポイント
  • Google Driveのトリガー設定では、文字起こしファイルが保存される特定のフォルダをIDで指定してください。
  • AIワーカーオペレーションでは、利用したいAIモデルを任意で選択し、どのような要約を出力させたいかなど、具体的な指示内容を自由に設定できます。
■注意事項
  • Google Drive、SlackのそれぞれとYoomを連携してください。AIワーカー内で使用するツール(アプリ)についてもマイアプリ連携が必要です。
  • AIワーカーの基本設定は「【AIワーカー】基本的な設定方法」をご参照ください。
  • AIワーカーの同時実行数・作成可能なAIワーカー数・利用可能なAIモデルはご契約中のプランによって異なります。
  • AIワーカー内でご利用いただけるアプリやオペレーション等はフローボットの利用制限と同様です。
  • AIワーカーは、テスト実行でも本番実行と同様にタスクを消費しますのでご注意ください。詳細は「【AIワーカー】タスク実行数の計算方法」ご参照ください。
  • AIワーカーはマニュアルを詳細に設定することで適切な処理を実行しやすくなります。詳細は「【AIワーカー】マニュアルの作成方法」をご参照ください。
  • トリガーは5分、10分、15分、30分、60分の間隔で起動間隔を選択できます。
  • プランによって最短の起動間隔が異なりますので、ご注意ください。
  • ダウンロード可能なファイル容量は最大300MBまでです。アプリの仕様によっては300MB未満になる可能性があるので、ご注意ください。
  • トリガー、各オペレーションでの取り扱い可能なファイル容量の詳細は「ファイルの容量制限について」をご参照ください。

🗣️コールセンターにおけるAIテキスト分析の導入背景

コールセンターの現場では日々膨大な音声データが蓄積されていますが、それらを十分に活用できているケースは決して多くありません。

基本を理解することで、自社での活用イメージがより明確になるはずです。

AIテキスト分析(テキストマイニング)とは?

AIテキスト分析とは、顧客との通話音声から変換されたテキストデータやチャット、メールなどのテキスト形式のデータをAIが解析し、有益な情報を抽出する技術的なアプローチのこと。

自然言語処理(NLP)を用いて、単語の出現頻度や文脈、感情の起伏などを複合的に分析。

これまで埋もれていた顧客の隠れたニーズやオペレーターの応対品質を、客観的なデータとして可視化できるようになるのです!

なぜ今、コールセンターにAI分析が必要なのか?

人材不足が深刻化する中、顧客体験(CX)の向上も強く求められており、一人ひとりの顧客に対して質の高い対応を迅速に提供しなければなりません。

手作業による通話記録の作成や情報の分類にはどうしても限界があるため、AIの力を借りて業務を効率化しつつ、応対品質を高める戦略が不可欠となっているのです。

🌷AIによるテキスト分析の主な機能とメリット

AIによるテキスト分析を業務に組み込むことで、コールセンターが抱える様々な課題に対する解決策が見えてきます。

どのようなプロセスが自動化され、どういった恩恵をもたらすのかを把握することは、プロジェクトを成功させる上で非常に重要です。

音声の自動テキスト化と高精度な要約

通話録音をAIが高い精度でテキストに変換し、さらに重要なポイントだけを自動で要約するため、オペレーターが通話終了後に行う対応履歴の作成作業を短縮可能。

近年では生成AIの発展により、長時間の複雑な通話であっても文脈を崩さずに簡潔な要約が作成されるため、後処理業務の圧倒的な効率化が期待できます。

メリット

  • 対応履歴作成の手間を省き、オペレーターの負担軽減
  • ビジネス戦略にも活用可能

カテゴリ分類とVOC(顧客の声)の可視化

膨大な問い合わせ内容を、「クレーム」「機能への要望」「解約手続き」といったカテゴリへ自動的に分類するアプローチです。

どのパターンの問い合わせが増加しているのかをリアルタイムやバッチ処理で可視化できるようになり、製品開発やサービス改善に直結するVOCを素早く見つけ出し、関連部署へフィードバックすることが可能になります。

メリット

  • 複雑なクレーム内容でも要点を見逃すことなく把握
  • 顧客の感情を的確に把握し、適切な対応を促す

オペレーターの応対評価

顧客とオペレーター双方の言葉の選び方や会話のトーンから、感情の起伏をデータとして分析するため、顧客がどのタイミングで不満を抱いたか、あるいは満足したかを定量的に把握できます。

管理者は全通話をモニタリングせずとも、指導や賞賛が必要な応対をピンポイントで見つけ出し、的確なフィードバックへとつなげられる

ようになるのです。

メリット

  • 手動での評価作業を削減し、効率化
  • 顧客満足度向上のためのフィードバックが早期に行える

✨コールセンター向けAI技術のトレンド

AI技術は日進月歩で進化しており、テキスト分析の領域でも次々と新しい解析手法が登場しています。

現在注目されている技術的な進化と与える影響についてご紹介。

生成AIの進化による文脈理解と対話型インサイト抽出

従来のキーワード一致やルールベースによる分析から、大規模言語モデル(LLM)を活用した深い文脈理解へと進化しています。

単に単語を拾うだけでなく、「顧客が本当に求めている解決策は何か」をAIが自律的に推論し、対話形式でインサイトを引き出せるアプローチが増加。

これにより、より高度で複雑な顧客心理の分析が実現しました。

リアルタイム分析とエージェントアシスト

通話が終了してからログを分析する事後処理だけでなく、通話中にリアルタイムで音声をテキスト化し、適切な回答の候補をオペレーターの画面に提示する技術が普及しつつあります。

経験の浅い新人オペレーターでも、AIの的確なサポートを受けながら熟練者と同等のスムーズな対応ができるようになり、教育コストの削減や新人の早期戦力化に寄与することが期待されています。

☎️AIによるテキスト分析を実際にコールセンター業務に導入してみた!

実際の業務プロセスに組み込んだ際の使い勝手や効果を確かめるため、AIによるテキスト分析の仕組みをテスト検証してみました!

AIツールはClaudeを使用しています。

①コール対応の即時フィードバック

まずは文字起こしした顧客との通話データを用意し、対応品質の評価とフィードバックを返してもらうよう、AIに指示してみました。

人間の主観的な評価とは異なる切り口でAIから指導を受けた場合、どのような内容になるのか、指導コメントが実務に活かせるレベルのものであるかを確認していきます。

Claudeのチャット画面を開き、以下のプロンプトを投稿。

※文字起こしデータをもとにしているため、AIに渡す際はできる限り正確に、会話をテキストに起こしておく必要があります。

入力プロンプト

あなたはコールセンターの教育担当トレーナーです。
以下の通話テキストから、オペレーターの応対品質を評価し、指導用コメントを作成してください。
[通話テキスト貼り付け]
# 評価観点
〜〜
# 出力フォーマット
1. 総合評価(5段階)
2. 良かった点(箇条書き)
3. 改善が必要な点(箇条書き)
4. 次回のための具体的な指導コメント(「〜と言い換えるとよい」「このタイミングで代替案を提示する」など、実践的な文章例付き)
5. 教育観点からの一言メッセージ(オペレーター本人に伝える想定で2〜3行)

プロンプトを投稿すると、4〜5秒ほどでフィードバックが返されました!

まず対応の良かった点をしっかりと評価してくれています。

その後、対応の中での言い淀みを漏れなくキャッチし、「言い直しは不安感を与えかねない」とコメントを出力していたり、クロージングが十分ではなかった点を指摘していたりと、今後のコール対応で活かせる内容ばかりを返してくれているのがわかります。

出力下部には改善アドバイスや指導者目線からのコメントもあり、指摘だけでなく個人のためになる情報も載せているため、実務へ反映することで対応品質を大きく向上させることができそうでした。

解約対応時のテキストデータも評価してもらいましたが、こちらのフィードバックも実務に応用させることで、より個人の対応力向上が見込めると感じるものばかりでした!

チームマネージャーによるフィードバックを頻繁に得ることが難しい場合、AIに対応歴を評価してもらえば短い期間で改善点を洗い出せ、個人だけでなくチーム全体の品質向上も目指せるでしょう!

②自動要約とカテゴリ分類

テキスト化したデータから必要な情報だけを抜き出して、カテゴリごとに分類しておくことで会議資料や分析作業にスムーズに応用することができますが、その解析作業は専門知識を持ったスタッフに専任してもらう必要がありますよね。

しかし、この属人化をなんとか解消したいと考える方も多いはず。

そこで次は、テキスト化されたデータの要約とカテゴリの分類を実行してみました。

テキスト化した複数の対応履歴を用意して、以下のプロンプトとともに投稿します。

入力プロンプト

あなたはコールセンターの業務設計担当です。
以下の複数の通話テキストについて、自動要約とカテゴリ分類を行い、ExcelやBIツールでそのまま集計・グラフ化できる形式で出力してください。
# 入力データ形式
複数の通話テキストを、「=== CALL_ID: 〜 ===」という区切りで渡します。
[通話テキスト貼り付け]
# 出力フォーマット(タブ区切り:TSV)
# 出力例(形式イメージ)
# 注意
・各セル内にタブと改行は入れないでください。
・「クレーム」に該当するかどうかは、お客様の不満表現や補償要求の有無をもとに判断してください。

こちらもわずか数秒で、クレームや一般的な問い合わせといった区分けが自動で行われました!

対応内容の要点をしっかりと押さえて、一目で「どんな問い合わせであったか」がすぐにわかるようになっています。

表記ゆれを心配していましたが、正しい日本語で文章を生成・抽出していますね。

クレーム有無のフラグ判定も、文脈を踏まえた判断ができている印象で、実務でも十分に活用できそうです!

また、分類結果はワンクリックでコピー可能な形式で出力されているため、最小限の操作でExcelに登録可能。

これまでExcelを開いてテキストデータをコピペし、分類ごとにカテゴリをつけていた作業が数十分で完了!

そのスピード感と分類のわかりやすさに、大きな可能性を感じました。

③感情分析とインサイトの抽出

最後に、顧客の感情分析後のユーザーインサイトの抽出精度について検証してみました。

声質や表情が見えないテキストのみの情報から、感情を的確に判定できるかをジャッジしていきます。

まずは、以下のプロンプトを投稿して感情分析を行いましょう。

入力プロンプト

あなたはコールセンターの品質管理担当です。
以下の通話テキストを読み、お客様の感情状態をスコアとタグで評価してください。
[通話テキスト]
# 出力フォーマット
1. 感情スコア(-5〜+5の整数)
2. 感情ラベル(ポジティブ/ややポジティブ/ニュートラル/ややネガティブ/ネガティブ/非常にネガティブ のいずれか)
3. 主要な感情の種類(例:怒り/不信/不安/失望/安心/感謝 などを1〜3個)
4. 感情が特に強く表れている発話(お客様の発言を2〜3箇所抜粋)
5. 感情がそのようになった主な理由を1〜2文で要約(お客様視点)
# 注意
・単なる不便さだけでなく、「約束不履行」「説明不足」「繰り返しのトラブル」など、信頼を損なう要因があるかにも注目してください。

こちらの出力も体感としてはすぐに完了。

クレームが含まれている内容だったためスコアは高めで「非常にネガティブ」との判定が出ました。

また、強い口調が現れている部分を漏れなく抽出して、『何がクレームの要因となったのか』をピンポイントで分析できていますね。

別途、別タイプのプロンプトを投稿して『インサイトの抽出と改善施策』を提案してもらいました。

入力プロンプト(一部抜粋)

[会話ログ貼り付け]
# 質問
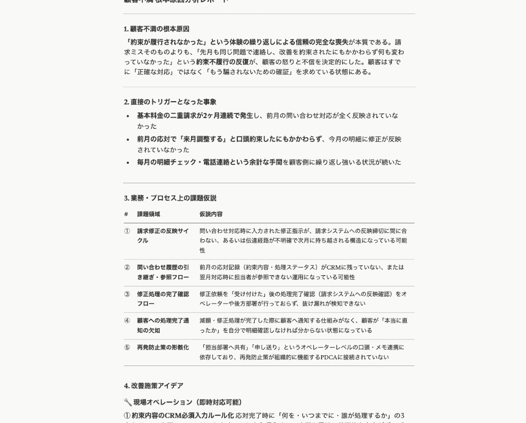
この顧客が不満を持った「根本原因」は何だと考えられますか?
# 出力してほしい内容
1. 顧客不満の根本原因(1〜2文)
2. 直接のトリガーとなった事象(箇条書きで2〜3点)
3. 業務・プロセス上の課題仮説(箇条書きで3〜5点)
4. 改善施策アイデア(現場で実行可能なものを3〜5個)
5. 解約・離反リスクの評価(高/中/低 と理由)
# 注意
・抽象的な「顧客視点が足りない」だけでなく、具体的な業務プロセス名や接点(Web/メール/IVR/請求システムなど)まで落とし込んでください。

的確なインサイトが提示され、業務改善のヒントが明確になりました。

問い合わせの要因となった事象を会話ログから探り出し、箇条書きでわかりやすくまとめてくれている他、複数の課題仮説を提示。

その結果から実務に応用し改善できるアイデアを出力してくれました!

実現可能かは運用状況に応じて検討する必要はありますが、「処理漏れアラート」や「エスカレーション自動フラグ」などは、すぐにでも実践できそうな内容です。

テキストデータだけでユーザーインサイトの分析だけでなく、有用な改善アドバイスまで提案してくれる能力には脱帽しました!

検証の結果、オペレーターが通話後に行う対応履歴の入力作業(ACW)の負担が、今回の試用では大きく軽減される印象でした。

業務効率化の面で非常に強力なアプローチであることを実感しました。

💭導入を成功させるための注意点

AIによるテキスト分析は強力な武器になりますが、自社の環境や目的に合わない設計をしてしまうと、期待した効果が十分に得られません。

導入プロジェクトを失敗させないためには、いくつかの重要な視点を持っておく必要があります。

自社課題に合ったアプローチの選定

コールセンターの最大の課題が「オペレーターの後処理時間の削減」なのか、それとも「通話中のリアルタイムな応対サポート」なのかによって、構築すべきシステムや選ぶべきAIモデルは異なります。

  • 前者の場合は精度の高いバッチ処理型の要約システム
  • 後者の場合は処理速度を優先したリアルタイムアシスト環境を構築する

など、目的に応じた見極めが不可欠です。

既存システムとの連携性確認

すでに稼働しているCRMや、CTIシステムとAI分析基盤がスムーズにデータ連携できるかどうかも極めて重要。

システム間の連携が断絶していると、結果的にデータの転記作業が新たに発生してしまいます。

  • APIが利用可能か
  • iPaaSソリューションを活用して容易にデータフローを構築できるか

この点を事前にしっかりと確認しておきましょう。

🍀Yoomでできること

👉 Yoomの登録はこちら。30秒で簡単に登録できます!

コールセンターにおけるAIテキスト分析において、単にデータをテキスト化して可視化するだけに留まらず、その分析結果をいかに素早く次のアクションに繋げるかが重要です。
Yoomを利用することで、AIが分析した貴重なデータをシームレスに社内の各システムへ連携させ、一連の業務プロセスを自動化することができます。

日々のコールセンター業務の連携に課題を感じている方は、ぜひYoomを活用した自動化による業務改善にチャレンジしてみてくださいね。


■概要

CMP(同意管理プラットフォーム)などを通じて取得した顧客の同意書やアンケート結果の管理は、手作業で行っていませんか。特にPDFなどの書類から情報を転記し、内容を分析してデータベースへ入力する作業は、手間がかかりがちです。このワークフローは、Googleフォームで受け取ったCMP関連の顧客データを自動でOCR処理し、AIで顧客インサイトを分析した上でNotionへ自動で追加します。AIを活用してCMPデータの管理を効率化し、手作業の手間や入力ミスといった課題を解消します。

■このテンプレートをおすすめする方

  • CMPで取得した顧客データを手作業で管理しており、非効率を感じている方
  • AIを活用して、顧客からの同意書やアンケートの分析を自動化したいと考えている方
  • GoogleフォームとNotionを連携させ、顧客情報の一元管理を効率的に実現したい方

■このテンプレートを使うメリット

  • フォーム送信をトリガーに、OCRでの読取り、AIによる分析、Notionへの追加までが自動化されるため、一連のデータ処理にかかる時間を短縮できます。
  • 手作業による転記ミスや分析の属人化を防ぎ、AIが生成した客観的なインサイトをNotionのデータベースへ正確に蓄積することが可能です。

■フローボットの流れ

  1. はじめに、Google Drive、Googleフォーム、NotionをYoomと連携します。
  2. 次に、トリガーでGoogleフォームを選択し、「フォームに回答が送信されたら」を設定します。
  3. 続いてオペレーションでGoogle Driveを選択し、「ファイルをダウンロードする」アクションでフォームに添付されたファイルをダウンロードします。
  4. 次に、OCR機能で「任意の画像やPDFを読み取る」アクションを設定し、ダウンロードしたファイルからテキストを抽出します。
  5. 続いて、AI機能で「テキストを生成する」アクションを設定し、抽出したテキストをもとに顧客インサイトを分析させます。
  6. 最後に、Notionで「レコードを追加する」アクションを設定し、AIが生成した分析結果をデータベースに追加します。

※「トリガー」:フロー起動のきっかけとなるアクション、「オペレーション」:トリガー起動後、フロー内で処理を行うアクション

■このワークフローのカスタムポイント

  • Googleフォームのトリガー設定では、連携の対象としたい任意のフォームIDを設定してください。
  • OCR機能のアクションでは、読み取りたいファイル内の抽出項目を任意で設定することが可能です。
  • AI機能のアクションでは、実行させたい分析内容に合わせてプロンプトの内容を任意で編集してください。
  • Notionへレコードを追加するアクションでは、追加先となるデータベースIDを任意で設定してください。

■注意事項

  • Googleフォーム、Google Drive、NotionのそれぞれとYoomを連携してください。
  • トリガーは5分、10分、15分、30分、60分の間隔で起動間隔を選択できます。
  • プランによって最短の起動間隔が異なりますので、ご注意ください。
  • OCRまたは音声を文字起こしするAIオペレーションはチームプラン・サクセスプランでのみご利用いただける機能となっております。フリープラン・ミニプランの場合は設定しているフローボットのオペレーションはエラーとなりますので、ご注意ください。
  • チームプランやサクセスプランなどの有料プランは、2週間の無料トライアルを行うことが可能です。無料トライアル中には制限対象のアプリやAI機能(オペレーション)を使用することができます。
  • Googleフォームをトリガーとして使用した際の回答内容を取得する方法は下記を参照ください。
    https://intercom.help/yoom/ja/articles/6807133

■概要
お客様から寄せられる貴重なフィードバックの分析に、多くの時間を費やしていませんか。一件ずつ内容を確認し、改善に繋げる作業は重要ですが、手作業では多大な工数がかかります。このワークフローを活用すれば、フォームに届いた回答をもとに、AIが顧客フィードバック分析を自動で行い、改善案までGoogle スプレッドシートへ出力します。これにより、分析作業の負担を軽減し、より迅速なサービス改善に繋げることが可能です。
■このテンプレートをおすすめする方
  • 顧客からのフィードバックを基に、サービス改善を推進している担当者の方
  • AIによる顧客フィードバック分析を導入し、業務を効率化したい方
  • 手作業でのデータ集計や分析に課題を感じ、自動化を検討している方
■このテンプレートを使うメリット
  • フォームに回答が届くと同時に、AIが自動で分析しシートへ記録するため、これまで手作業に費やしていた時間を短縮できます。
  • AIによる顧客フィードバック分析は担当者のスキルに依存しないため、分析の属人化を防ぎ、業務の標準化に繋がります。
■フローボットの流れ
  1. はじめに、Google スプレッドシートとMicrosoft TeamsをYoomと連携します。
  2. 次に、トリガーでフォームトリガーを選択し、「フォームで回答を受け取ったら」というアクションを設定します。
  3. 最後に、オペレーションでAIワーカーを選択し、フォームから受け取ったフィードバックを分析して改善案を作成し、その結果をGoogle スプレッドシートの指定した場所に追加するためのマニュアル(指示)を作成します。
※「トリガー」:フロー起動のきっかけとなるアクション、「オペレーション」:トリガー起動後、フロー内で処理を行うアクション
■このワークフローのカスタムポイント
  • トリガーとなるフォームの質問項目は、顧客から収集したいフィードバックの内容に合わせて任意で設定が可能です。
  • AIワーカーに与える指示(プロンプト)や、分析結果の出力先であるGoogle スプレッドシート、通知先のMicrosoft Teamsなどの連携アカウントは、ご自身の環境に合わせて設定してください。
■注意事項
  • Google スプレッドシート、Microsoft TeamsのそれぞれとYoomを連携してください。AIワーカー内で使用するツール(アプリ)についてもマイアプリ連携が必要です。
  • Microsoft365(旧Office365)には、家庭向けプランと一般法人向けプラン(Microsoft365 Business)があり、一般法人向けプランに加入していない場合には認証に失敗する可能性があります。
  • AIワーカーの基本設定は「【AIワーカー】基本的な設定方法」をご参照ください。
  • AIワーカーの同時実行数・作成可能なAIワーカー数・利用可能なAIモデルはご契約中のプランによって異なります。
  • AIワーカー内でご利用いただけるアプリやオペレーション等はフローボットの利用制限と同様です。
  • AIワーカーは、テスト実行でも本番実行と同様にタスクを消費しますのでご注意ください。詳細は「【AIワーカー】タスク実行数の計算方法」ご参照ください。
  • AIワーカーはマニュアルを詳細に設定することで適切な処理を実行しやすくなります。詳細は「【AIワーカー】マニュアルの作成方法」をご参照ください。

■概要
Google スプレッドシートに蓄積された顧客の声の分析に、時間や手間がかかっていませんか?一件ずつ内容を確認し、要点をまとめてチームに共有するのは骨の折れる作業です。このワークフローは、設定したスケジュールでAIワーカーが定期的に顧客の声を自動で分析し、その結果をNotionにページとして追加します。手作業による分析から解放され、顧客理解を深めるための本質的な業務に集中できます。
■このテンプレートをおすすめする方
  • Google スプレッドシートの顧客の声を基にしたレポート作成を手作業で行っている方
  • AIワーカーを活用して顧客の声の分析を自動化し、業務を効率化したいと考えている方
  • Notionでの情報共有やナレッジ蓄積をより円滑に進めたいチームの担当者の方
■このテンプレートを使うメリット
  • AIワーカーによる顧客の声の分析からNotionへのページ作成までが自動化され、これまで手作業に費やしていた時間を短縮できます。
  • 分析プロセスがワークフローとして標準化されるため、担当者による分析結果のばらつきを防ぎ、属人化の解消に繋がります。
■フローボットの流れ
  1. はじめに、分析対象のデータが格納されているGoogle スプレッドシートと、分析結果の出力先となるNotionをYoomと連携します。
  2. 次に、トリガーでスケジュールトリガーを選択し、このワークフローを起動したい任意のタイミング(例:毎日9時)を設定します。
  3. 続いて、オペレーションでAIワーカーを選択し、Google スプレッドシートに蓄積された顧客の声を分析するためのマニュアル(指示)を作成します。
  4. 最後に、Notionにページを追加するオペレーションを設定し、AIワーカーによる分析結果を任意のデータベースに出力します。
※「トリガー」:フロー起動のきっかけとなるアクション、「オペレーション」:トリガー起動後、フロー内で処理を行うアクション
■このワークフローのカスタムポイント
  • スケジュールトリガーの設定では、ワークフローを実行したい頻度や日時を任意で設定してください。(例:「毎日午前9時」「毎週月曜日」など)
  • AIワーカーの設定では、利用したいAIモデルを選択し、顧客の声をどのような観点で分析したいか、具体的な指示を任意で設定してください。(例:「ポジティブ・ネガティブで分類し、要点を3つにまとめてください」など)
■注意事項
  • Google スプレッドシート、NotionのそれぞれとYoomを連携してください。
  • AIワーカー内で使用するツール(アプリ)についてもマイアプリ連携が必要です。
  • AIワーカーの基本設定は「【AIワーカー】基本的な設定方法」をご参照ください。
  • AIワーカーの同時実行数・作成可能なAIワーカー数・利用可能なAIモデルはご契約中のプランによって異なります。
  • AIワーカー内でご利用いただけるアプリやオペレーション等はフローボットの利用制限と同様です。
  • AIワーカーは、テスト実行でも本番実行と同様にタスクを消費しますのでご注意ください。詳細は「【AIワーカー】タスク実行数の計算方法」ご参照ください。
  • AIワーカーはマニュアルを詳細に設定することで適切な処理を実行しやすくなります。詳細は「【AIワーカー】マニュアルの作成方法」をご参照ください。

出典:

Claude

Yoomを使えば、今回ご紹介したような連携を
プログラミング知識なしで手軽に構築できます。
無料でYoomを試す
この記事を書いた人
Kana Saruno
Kana Saruno
API連携プラットフォーム「Yoom」がもたらすワークフローの自動化と、生産性の劇的な向上に感銘を受け、現在はコンテンツ制作を担当。カスタマーサポートとして、多様な業界のユーザーが抱える業務課題の解決に取り組む中で、定型業務の非効率性を目の当たりにした経験を持つ。ユーザー視点を武器に、SaaS連携による業務効率化の具体的な手法や、明日から実践できるIT活用のノウハウを分かりやすく発信している。
タグ
Anthropic(Claude)
ChatGPT
Gemini
お役立ち資料
Yoomがわかる!資料3点セット
Yoomがわかる!資料3点セット
資料ダウンロード
3分でわかる!Yoomサービス紹介資料
3分でわかる!Yoomサービス紹介資料
資料ダウンロード
Before Afterでわかる!Yoom導入事例集
Before Afterでわかる!Yoom導入事例集
資料ダウンロード
お役立ち資料一覧を見る
詳しくみる