NEW 新たにAIワーカー機能が登場。あなただけのAI社員をつくろう! 詳しくはこちら
AIワーカー機能であなただけのAI社員をつくろう! 詳しくはこちら
Geminiのチャットボットを実務で検証|社内規程FAQから探る導入の判断材料
Slackでメンションされたら、AIワーカーがウェブ検索の結果をもとにチャットボットとして回答する
Yoomを詳しくみる
この記事のフローボットを試す
Geminiのチャットボットを実務で検証|社内規程FAQから探る導入の判断材料
AI最新トレンド

2026-04-17

Geminiのチャットボットを実務で検証|社内規程FAQから探る導入の判断材料

Suguru Nakazawa
Suguru Nakazawa

Geminiはテキスト、画像、音声など多様な情報を処理できるAIです。「自分だけのチャットボットを作れるか」「どのように作成するのか」という疑問を持つ方も多いのではないでしょうか。Geminiの機能やAPIを利用することで、専門知識を持たない方からエンジニアまで、幅広いユーザーがそれぞれの目的に合わせたチャットボットを構築できます。

本記事では、プログラミング不要の機能で作る方法と、APIを活用して外部ツールと連携させる本格的な開発手法について解説します。また、社内の問い合わせ対応チャットボットを実際に作成してみてわかった検証結果もご紹介するので、業務効率化や生産性向上に役立ててください。

✍️Geminiを利用したチャットボット作成の2つのアプローチ

Geminiを使ったチャットボットを作成するには、主に2つのアプローチが存在します。ここでは、各方法の概要や特徴、具体的な利用シーンについて詳しく解説します。

プログラミング不要の「Gem」を活用する方法

Gemとは、Geminiの画面内で特定のタスクに特化した独自のチャットボットを作成できる機能です。プログラミングの専門知識は一切不要で、「名前」を設定し、必要に応じて「説明」「カスタム指示」「参考にする知識ファイル」を日本語で設定するだけで構築できます。例えば、自社の就業規則のファイルを読み込ませて質問に答えさせる社内FAQボットや、特定のフォーマットで議事録を出力する文章作成ボットなどを手軽に作成できます。作成したGemは専用のチャット画面からすぐに利用でき、社内の他のユーザーと共有して日々の業務に活用することも可能です。サーバーの構築作業なども不要なため、手軽にAIを業務に導入したい企業に適した手法です。ただし、

共有相手はGemの指示や添付ファイルを閲覧でき、編集者として設定すると内容変更や削除も可能な点には注意が必要です。

Gemを利用するメリット

Gemを利用する最大のメリットは、以下の通りです。

  • 環境構築が不要:Webブラウザ上の簡単な操作のみで完結し、アイデアを思いついたその場ですぐに形にできます。
  • 独自情報の活用:ファイルアップロード機能を利用してPDFやテキストデータを知識として読み込ませることで、自社特有の情報を基にした正確な回答を生成できます。
  • コストの削減:外部サーバーを用意する必要がなく、インフラの保守や運用のコストがかかりません。

開発環境の構築やコーディングの手間がかからず、誰でも短時間で専用のチャットボットを作成できます。専門のエンジニアの確保が難しい組織でも、現場の担当者主導ですぐに実践できる点が大きなメリットです。

Gemを利用するデメリットと注意点

Gemは手軽に作成できる一方で、以下のような明確なデメリットと注意点があります。

  • 利用環境の制限:自社のWebサイトに問い合わせ窓口として埋め込んだり、日常業務で使う外部のチャットツールから直接呼び出したりするときには向きません。
  • 高度な処理の難しさ:複雑な条件分岐を伴う処理や、外部の顧客データベースと連携して情報を取得するようなシステム構築には不向きです。

Gemの動作は提供側の仕様に依存するため、特定のタスクに用途を限定し、Geminiの画面上やGoogleアプリのGeminiサイドパネル上で活用するなど、運用面での工夫と利用する範囲を見極めることが大切です。

「Gemini API」を使用した本格的な開発

Gemini APIとは、Googleが提供する生成AIの機能を、自社のシステムや外部のアプリケーションから直接プログラム経由で呼び出して利用するための仕組みです。Google AI StudioからAPIキーを取得し、PythonやGoogle Apps Script(GAS)などを用いて独自の開発を行います。この手法を採用すると、普段の業務で使用しているSlackやLINEなどのコミュニケーションツールにチャットボットを直接組み込んだり、自社の社内データベースと連携させたりと、業務要件に合わせて自由度が高く拡張性のあるシステムを構築できます。

API開発における無料枠と有料枠の違い

Gemini APIは無料利用できる範囲がありますが、課金設定後は使用量ティアや支払い方法(前払い/後払い)に応じた運用になります。それぞれの枠を利用する上で、以下のポイントが重要です。

【無料枠】

  • リクエスト回数制限の範囲内で、初期費用をかけずにテストを行える
  • 一定時間内にリクエストできる回数や利用できるモデルの種類に制限がある
  • 入力したデータがAIモデルの品質向上のために利用される可能性がある

【有料枠】

  • 利用モデルや入力・出力トークン、キャッシュ保存、保存期間といった利用状況に応じて料金が発生する
  • リクエスト回数の制限が無料枠よりも大幅に緩和され、全社的な運用に耐えやすい

顧客や開発に関する重要な情報を扱うシステムを構築する場合は、有料枠への移行と利用規約の確認が推奨されます。主要モデルの利用料金は、以下の通りです。

※RPM (Requests Per Minute):1分間に投げられる質問の回数

※TPM (Tokens Per Minute):1分間に処理できる文字量(トークン量)の合計

※RPD (Requests Per Day): 1日に投げられる質問の総数

※Imagen 4はGoogle AI Studio内では無料でテスト利用可能

API開発を選択するメリット

API開発を選択する最大のメリットは、以下の通りです。

  • 柔軟なシステム設計:プラットフォームの制限を受けず、自社で利用している既存のツールと連携させることで、日常の業務フローに自然な形でAIを組み込めます。
  • 細かな要件への対応:パラメーターの細かなチューニングや、ユーザーごとの利用履歴に応じた回答のパーソナライズなど、要件に応じた複雑な機能の実装が可能です。
  • 高度な機能の提供:外部の複数のAPIを組み合わせることで、テキスト生成だけでなく画像解析などを交えたチャットボットを提供できます。

大量のデータを扱う処理を完全に自動化する際にも非常に役立つ手法です。

API開発のデメリットと注意点

APIを活用した開発には、以下のようなデメリットと注意点が存在します。

  • 技術的なハードル:プログラミング言語の習得やシステム設計の知識が求められ、実行環境の構築や維持管理が必要になる場合があり、初期の導入ハードルは高くなります。
  • 専門的な運用保守:エラー監視や不正アクセスの防止といったセキュリティ対策など、運用に関する専門的な対応が欠かせません。

APIの仕様変更への追従や利用回数の増加に伴うコスト管理など、継続的なメンテナンス体制を整えておく必要があります。社内に開発リソースを十分に確保できる環境での採用が望ましいアプローチとなります。

⭐YoomはGeminiとチャットツールの連携を自動化できます

Yoomは、さまざまなクラウドサービスを連携し、業務フローを自動化するプラットフォームです。Geminiとチャットツールを連携したチャットボットの作成は、一般的にAPIを使うためプログラミングの専門知識が必要ですが、Yoomを利用すればコードを一切書かずに構築できます。

[Yoomとは]

画面上の直感的な操作だけで、SlackやChatworkなどのコミュニケーションツールとGeminiをつなぎ、メッセージに自動応答するチャットボットを手軽に構築できます。専門的なエンジニアがいなくても、現場の担当者自身で自社の業務に合わせたカスタマイズが可能です。社内ツールとGeminiを連携したチャットボットを手軽に導入したい方におすすめです。


■概要
Slackでの問い合わせや質問に対し、都度情報を調べて回答を作成する作業に手間を感じていませんか? 手作業での調査は時間がかかるだけでなく、回答の質にばらつきが生じることもあります。 このワークフローを活用すれば、Slackで指定したユーザーがメンションされるとAIが自動でウェブ検索を行い、まるでチャットボットのように回答を生成して返信します。これにより、問い合わせ対応を自動化し、業務効率を改善することが可能です。
■このテンプレートをおすすめする方
  • Slackでの問い合わせ対応に多くの時間を費やしているカスタマーサポートや社内ヘルプデスクの方
  • AIによるウェブ検索やチャットボットのような仕組みを活用し、情報収集や回答作成を効率化したい方
  • 定型的な調査や質問対応を自動化し、より重要な業務に時間を割きたいと考えている方
■このテンプレートを使うメリット
  • SlackでメンションされるとAIが自動でウェブ検索を行い回答案を生成し返信するため、手作業での調査や返信作成、連絡にかかっていた時間を短縮できます。
  • 担当者による回答の質や速度のばらつきを防ぎ、一定の品質で対応できるため、業務の標準化と属人化の解消に繋がります。
■フローボットの流れ
  1. はじめに、SlackとGoogle 検索をYoomと連携します。
  2. 次に、トリガーでSlackを選択し、「チャンネルでメンションされたら」というアクションを設定します。
  3. 最後に、オペレーションでAIワーカーを選択し、メンションの内容に基づいたWebリサーチと回答の生成、返信を行うためのマニュアル(指示)を作成します。
※「トリガー」:フロー起動のきっかけとなるアクション、「オペレーション」:トリガー起動後、フロー内で処理を行うアクション
■このワークフローのカスタムポイント
  • Slackのトリガー設定では、フローボットを起動させたい特定のチャンネルやユーザーIDを任意で設定してください。
  • AIワーカーへの指示内容は、どのような情報をウェブ検索し、どういった形式で回答案を生成させたいかに応じて、自由にカスタマイズすることが可能です。
■注意事項
  • Slack、Google 検索のそれぞれとYoomを連携してください。AIワーカー内で使用するツール(アプリ)についてもマイアプリ連携が必要です。
  • AIワーカーの基本設定は「【AIワーカー】基本的な設定方法」をご参照ください。
  • AIワーカーの同時実行数・作成可能なAIワーカー数・利用可能なAIモデルはご契約中のプランによって異なります。
  • AIワーカー内でご利用いただけるアプリやオペレーション等はフローボットの利用制限と同様です。
  • AIワーカーは、テスト実行でも本番実行と同様にタスクを消費しますのでご注意ください。詳細は「【AIワーカー】タスク実行数の計算方法」ご参照ください。
  • AIワーカーはマニュアルを詳細に設定することで適切な処理を実行しやすくなります。詳細は「【AIワーカー】マニュアルの作成方法」をご参照ください。
  • トリガーは5分、10分、15分、30分、60分の間隔で起動間隔を選択できます。
  • プランによって最短の起動間隔が異なりますので、ご注意ください。

■概要
社内の様々な部署からChatworkに寄せられる問い合わせ対応に、多くの時間を費やしていませんか? 同じような質問にその都度回答したり、関連する社内文書を探したりする作業は、担当者にとって大きな負担となりがちです。 このワークフローを活用すれば、Chatworkへの質問投稿をきっかけに、AIがGoogle Drive内の社内文書を自動で検索し、内容を精査した上で回答を生成するため、こうした問い合わせ対応業務の効率化を実現します。
■このテンプレートをおすすめする方
  • Chatworkでの社内問い合わせ対応に多くの時間を費やしている総務や情報システム担当者の方
  • Google Driveに蓄積された社内文書やナレッジを有効活用したいと考えている方
  • AIを活用して社内FAQ対応を自動化し、コア業務に集中できる環境を構築したい方
■このテンプレートを使うメリット
  • Chatworkへの質問にAIが自動回答するため、担当者が手作業で対応していた時間を他の業務に充てることが可能になります
  • AIが社内文書に基づいて回答を生成することで、担当者による回答内容のバラつきを防ぎ、業務の属人化解消に繋がります
■フローボットの流れ
  1. はじめに、ChatworkとGoogle DriveをYoomと連携します
  2. 次に、トリガーでChatworkを選択し、「新しいメッセージがルームに投稿されたら」というアクションを設定します
  3. 最後に、オペレーションでAIワーカーを選択し、質問に対応する社内文書を検索し回答を生成して自動返信する指示(マニュアル)を作成します
※「トリガー」:フロー起動のきっかけとなるアクション、「オペレーション」:トリガー起動後、フロー内で処理を行うアクション
■このワークフローのカスタムポイント
  • AIワーカーへの指示内容は任意で設定可能です。例えば、「丁寧な口調で回答してください」や「必ず参照したドキュメント名を記載してください」といった、具体的な指示を追加することで、より実態に即した回答を生成させることができます。
  • 検索対象とするGoogle Driveのフォルダや回答送信先のChatworkのルームなども任意で設定できます。 
■注意事項
  • Chatwork、Google DriveそれぞれとYoomを連携してください。AIワーカー内で使用するツール(アプリ)についてもマイアプリ連携が必要です。
  • AIワーカーの基本設定は「【AIワーカー】基本的な設定方法」をご参照ください。
  • AIワーカーの同時実行数・作成可能なAIワーカー数・利用可能なAIモデルはご契約中のプランによって異なります。
  • AIワーカー内でご利用いただけるアプリやオペレーション等はフローボットの利用制限と同様です。
  • AIワーカーは、テスト実行でも本番実行と同様にタスクを消費しますのでご注意ください。詳細は「【AIワーカー】タスク実行数の計算方法」ご参照ください。
  • AIワーカーはマニュアルを詳細に設定することで適切な処理を実行しやすくなります。詳細は「【AIワーカー】マニュアルの作成方法」をご参照ください。
  • ダウンロード可能なファイル容量は最大300MBまでです。アプリの仕様によっては300MB未満になる可能性があるので、ご注意ください。
  • トリガー、各オペレーションでの取り扱い可能なファイル容量の詳細は「ファイルの容量制限について」をご参照ください。

🤔【検証】実際にGeminiでチャットボットを作成してみた

Geminiを活用して実際に独自のチャットボットを作成してみます。今回は、プログラミング不要のGemを用いた社内向けの経理FAQボットを作成し、作成の手間や挙動を確認しました。

Gemを使った社内FAQチャットボットの作成手順

1.GeminiのWeb画面で「Gem」を選択し、「+Gemを作成」をクリックします。

2.各項目を作成するチャットボットに合わせて設定し、保存します。

知識は、直接ファイルをアップロードする以外にも、Google ドライブのファイルを指定することも可能です。以下の設定では、「旅費規程」と「経費精算規程」のPDFをドライブからアップロードしています。カスタム指示は、以下のように設定しました。

【カスタム指示】

あなたは優秀な経理アシスタントです。「知識」にアップロードされた資料の内容にのみ基づいて回答してください。資料に記載がない質問に対しては、推測で回答せず「規程に記載がありません。経理部にお問い合わせください」と答えてください。回答は箇条書きを活用し、簡潔かつ丁寧で分かりやすい文章で出力してください。

以上で、Gemの作成は完了です。

検証

作成したGemを実際に利用してみます。メニューのGem欄に追加されたチャットボットを開き、以下の質問をしてみました。なお、Gemは右上の三点マークから他のメンバーへ共有することができます。また共有は、Gem一覧から行うことも可能です。

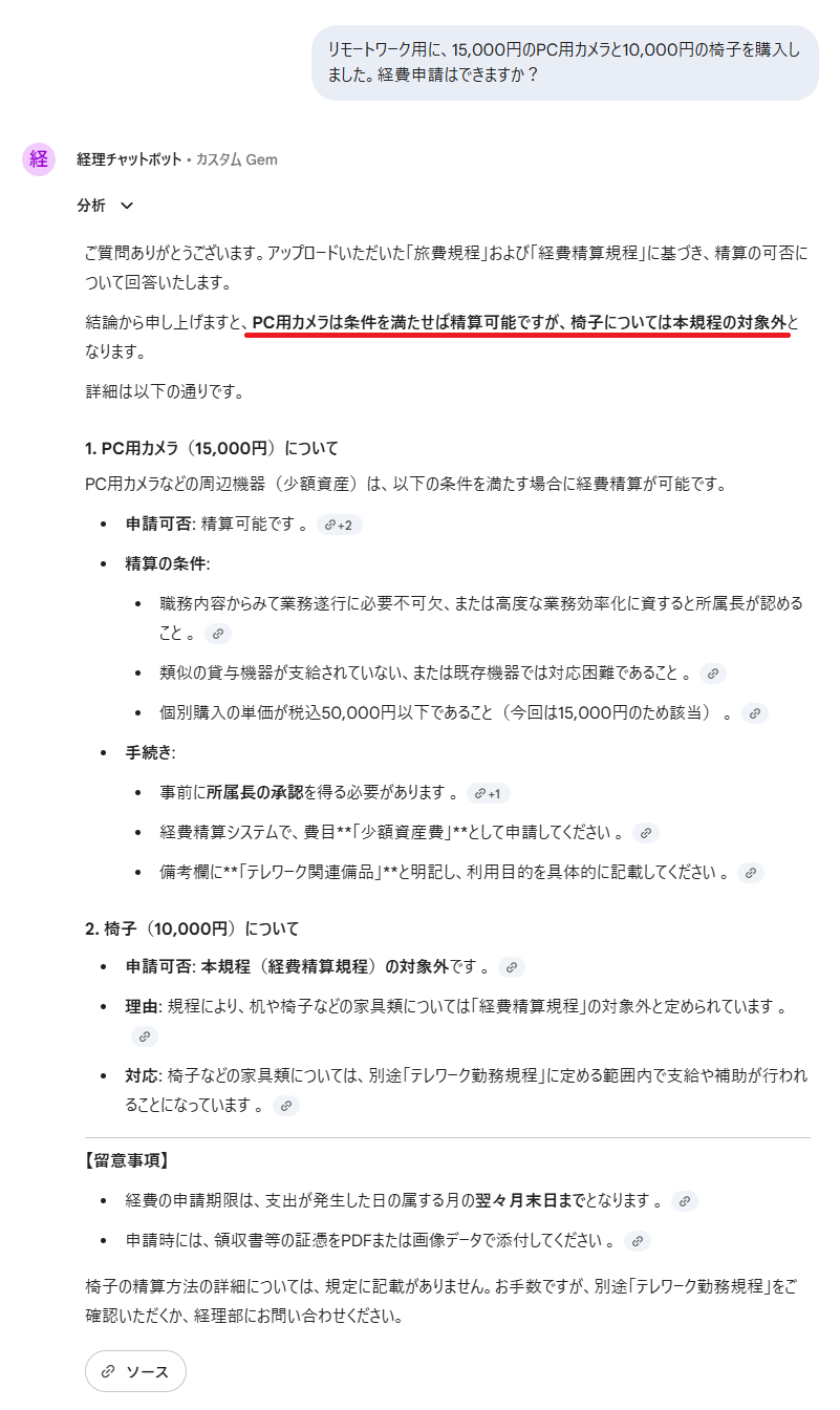
【検証用の質問】

リモートワーク用に、15,000円のPC用カメラと10,000円の椅子を購入しました。経費申請はできますか?

質問すると、以下のように返答されました。

ソースを開くと、参照したファイルの該当箇所が表示されました。

Gemを作成してみてわかったこと

Gemでチャットボットを作成してみて、以下のことがわかりました。

  • 簡単かつ迅速にチャットボットを作成してチームへ共有できる
  • カスタム指示への忠実度が高く、指定した出力形式や文体を正確に反映する
  • 回答の根拠となるソースが表示され、Gemini上で参照元ファイルと該当箇所を確認できる

実際にGemを作成して検証した結果、プログラミングの専門知識が全くない状態でも、直感的な操作のみでスムーズに社内FAQチャットボットを構築できました。作成したGemは手軽にチーム内へ共有できるため、現場へスピーディーに導入できる利便性もあります。また、参照する「知識」にGoogle ドライブ上のファイルを指定できる点は、実務において非常に便利です。社内規程など、頻繁に更新されるファイルを指定しておけば、運用側で都度データをアップロードし直す手間なく、常に最新の情報を基にした回答が得られます。

AIとしての処理性能の高さも確認できました。事前に設定した「簡潔かつ丁寧な文体」や「箇条書きでの出力」といったカスタム指示が回答に正確に反映されています。加えて、生成された回答の各所にソースが表示され、クリックするだけでGemini上で参照元のファイルと該当箇所を直接確認できるため、情報の正確性を素早くチェックできるのも大きな魅力です。ただし、便利な反面、情報管理には配慮が求められます。作成したボットを社外向けに公開する場合は、誤って社内向けの機密ファイルを参照データに含めないよう、公開範囲や情報の取り扱いには十分注意してください。

📉まとめ

Geminiを利用したチャットボット作成には、ノーコードで画面上から構築する「Gem」と、「Gemini API」を使用してプログラムを記述する本格的な開発の2種類があります。Gemは手軽に自社独自の知識を持ったボットを作成できる反面、外部ツールへの直接組み込みには向きません。一方、API開発は自由度が高くSlackなどの業務ツールと直接連携できますが、開発や保守における技術的なハードルが存在します。どちらの手法にも明確なメリットとデメリットがあるため、導入の目的や自社の開発体制に合わせて最適な手段を選択してください。自社に合ったシステムを導入し、業務の効率化を目指しましょう。

💡Yoomでできること

この記事では、Geminiを活用したチャットボットの具体的な作成方法について検証を交えて解説しました。APIを利用した連携にはプログラミングのスキルが必要ですが、Yoomを利用すれば専門知識が一切なくてもチャットツールとGeminiの連携を簡単に実現できます。日常的に使用しているSlackやChatworkなどのコミュニケーションツールとGeminiをノーコードで直接つなぎ、社内情報の検索や定型作業の応答を自動化するフローを構築してみてください。サーバー管理などの複雑な設定を省き、現場の担当者主導で業務効率化を進めるための強力なサポートツールとなります。


■概要
 歯科医院の予約受付では、LINEから届く予約希望に対して、歯科助手の方が診療の合間にカレンダーを確認して返信するなど、対応に追われる場面も多いのではないでしょうか。手動での日程調整は時間がかかるだけでなく、多忙な時間帯には返信の遅れやダブルブッキングといった課題が生じることもあります。このワークフローを活用すれば、 、予約システムの一端を担う仕組みとして、 LINEで受けた予約希望の内容をAIエージェント(AIワーカー)が判断し、Googleカレンダーの空き状況に基づいた適切な日程回答までを完結させることが可能です。 
■このテンプレートをおすすめする方
  • LINEでの予約対応に多くの時間を費やしている歯科助手や受付担当の方
  • 手作業による予約管理での確認漏れや調整ミスを解消したい方
  • 患者様への日程案内を自動化し、効率的な予約受付体制を構築したい方
■このテンプレートを使うメリット
  • LINEでの予約希望からカレンダー照合、返信までが自動化されるため、受付担当者が手作業で日程確認やメッセージを作成する手間を削減できます。
  • AIがカレンダーの最新の空き状況を正確に確認するため、手作業によるダブルブッキングや日程の提示ミスを防ぐことができます。
■フローボットの流れ
  1. はじめに、GoogleカレンダーとLINE公式アカウントをYoomと連携します。
  2. 次に、トリガーでLINE公式アカウントを選択し、「ユーザーからメッセージを受けとったら」というアクションを設定します。
  3. 最後に、オペレーションでAIワーカーを選択し、受信したメッセージ内容をもとにGoogleカレンダーの空き時間を参照して日程調整を行い、返信するためのマニュアル(指示)を作成します。
※「トリガー」:フロー起動のきっかけとなるアクション、「オペレーション」:トリガー起動後、フロー内で処理を行うアクション
■このワークフローのカスタムポイント
  • AIワーカーの設定では、利用したいAIモデル(OpenAIのGPTシリーズやGoogleのGeminiなど)を任意で選択することが可能です。
  • AIワーカーへの指示内容は自由にカスタマイズしてください。例えば、本予約に関するの返信時の文面や、予約が埋まっていた場合の代替案の提示方法などを具体的に設定できます。
■注意事項
  • LINE公式アカウント、GoogleカレンダーのそれぞれとYoomを連携してください。AIワーカー内で使用するツール(アプリ)についてもマイアプリ連携が必要です。
  • AIワーカーの基本設定は「【AIワーカー】基本的な設定方法」をご参照ください。
  • AIワーカーの同時実行数・作成可能なAIワーカー数・利用可能なAIモデルはご契約中のプランによって異なります。
  • AIワーカー内でご利用いただけるアプリやオペレーション等はフローボットの利用制限と同様です。
  • AIワーカーは、テスト実行でも本番実行と同様にタスクを消費しますのでご注意ください。詳細は「【AIワーカー】タスク実行数の計算方法」ご参照ください。
  • AIワーカーはマニュアルを詳細に設定することで適切な処理を実行しやすくなります。詳細は「【AIワーカー】マニュアルの作成方法」をご参照ください。

■概要

Google Chatで投稿された内容をGeminiのアシスタントを使って解析し、回答を再度Google Chatに更新するフローです。

■このテンプレートをおすすめする方

1.社内FAQやヘルプデスク業務の効率化を図りたい方

2.社内コミュニケーションの活性化を促進したい方

3.Google Chatを社内ポータルとして活用している企業

■このテンプレートを使うメリット

Google Chatはチームコミュニケーションを円滑にするための便利なツールです。
しかし複雑な質問や問い合わせに対して適切な回答を迅速に作成するのは、担当者にとって負担が大きい場合があります。

このフローを使用することで、Google Chatに投稿された内容をGeminiのアシスタントが自動的に解析して、その結果に基づいた回答をGoogle Chatに更新します。
このことによって、担当者は高度な質問にも効率的に対応することができるようになり、チーム全体の生産性向上に繋がります。

■注意事項

・Google Chat、GeminiそれぞれとYoomを連携してください。

・Google Chatとの連携はGoogle Workspaceの場合のみ可能です。詳細は下記を参照ください。
‍ https://intercom.help/yoom/ja/articles/6647336

・トリガーは5分、10分、15分、30分、60分の間隔で起動間隔を選択できます。

・プランによって最短の起動間隔が異なりますので、ご注意ください。

👉今すぐYoomに登録する 

【出典】

Google GeminiGemini Developer API の料金

Yoomを使えば、今回ご紹介したような連携を
プログラミング知識なしで手軽に構築できます。
無料でYoomを試す
この記事を書いた人
Suguru Nakazawa
Suguru Nakazawa
個人ブログを5年以上運営してきました。 執筆時は、読者様が知りたい情報をわかりやすく解説することを大切にしています。 ブログ運営で学んだライティング経験をもとに、複雑な業務もノーコードで自動化できるYoomの使い方や魅力をわかりやすくご紹介します。
タグ
Gemini
関連アプリ
お役立ち資料
Yoomがわかる!資料3点セット
Yoomがわかる!資料3点セット
資料ダウンロード
3分でわかる!Yoomサービス紹介資料
3分でわかる!Yoomサービス紹介資料
資料ダウンロード
Before Afterでわかる!Yoom導入事例集
Before Afterでわかる!Yoom導入事例集
資料ダウンロード
お役立ち資料一覧を見る
詳しくみる