NEW 新たにAIワーカー機能が登場。あなただけのAI社員をつくろう! 詳しくはこちら
AIワーカー機能であなただけのAI社員をつくろう! 詳しくはこちら
生成AIのおすすめをビジネス目線で比較|企画書の下書きまで実際に試してみた
Googleフォームで回答が送信されたら、AIワーカーでマーケティング支援の内容を生成しSlackに送信する
Yoomを詳しくみる
この記事のフローボットを試す
生成AIのおすすめをビジネス目線で比較|企画書の下書きまで実際に試してみた
AI最新トレンド

2026-04-09

生成AIのおすすめをビジネス目線で比較|企画書の下書きまで実際に試してみた

Kana Saruno
Kana Saruno

昨今、多くの企業がデジタルトランスフォーメーション(DX)を推進する中で、生成AIの活用が大きな注目を集めています。

日々の業務効率化から新規事業のアイデア創出まで、さまざまなシーンで強力なサポート役となるこの技術は、もはやビジネスにおいて欠かせない存在へと進化を遂げました。

本記事では、ビジネスシーンに最適な生成AIツールの選び方や実際に業務で使ってみたリアルな活用検証までを詳しく解説。

AIを取り入れて、日々の業務スピードの促進を目指しましょう!

🗒️生成AIとは?ビジネスで注目される理由

生成AI(Generative AI)とは、膨大なデータをあらかじめ学習し、テキストや画像、音声などの新しいコンテンツを自律的に作り出すことができる人工知能のこと。

今でこそ「AIはコンテンツを生成するもの」と認識されがちですが、生成AIが一般的となる以前はデータを識別・予測するものでした。

以下の表で改めて比較すると、生成AIが従来のAIと違うものであることがお分かりいただけるかと思います。

AIによって文章・画像・プログラミングコードを生成することで、業務スピードの向上や人手不足とコストの解消にもつながるため、生成AIを使いこなせるかどうかが、今後の企業競争力を左右すると言っても過言ではありません。

🌻Yoomは生成AIを活用した業務を自動化できます

Yoomはさまざまなツールを連携し、日々の定型業務をノーコードで簡単に自動化できるプラットフォーム。

プログラミングの専門知識がなくても、まるでブロックを組み立てるような直感的な操作で、独自の業務フローを作成できるのが大きな特徴となっています。

[Yoomとは]

生成AIツール単体でも業務効率化は可能ですが、Yoomを組み合わせることでその効果はさらに高まるんです!

たとえば、「メール受信→ChatGPTで返信文作成→Slack通知」といった一連の流れを自動化することが可能。

生成AIのポテンシャルを最大限に引き出し、シームレスな業務環境を構築したい企業にとって、Yoomは非常に強力なサポーターとなるはず!

日常業務をサポートする自動化フローボット


■概要
日々多くのメールを受信する中で、一件一件内容を確認して返信を作成するのは時間のかかる作業ではないでしょうか。このワークフローを活用すれば、特定のメールを受信した際に、その内容を元にChatGPTが自動で返信案を作成し、Slackへ通知することが可能です。メール返信作成のプロセスを効率化し、より迅速な顧客対応を実現します。

■このテンプレートをおすすめする方
  • 日々大量のメール対応に追われ、返信文の作成を効率化したいと考えている方
  • ChatGPTを活用して、定型的な問い合わせへの一次回答を自動生成したい方
  • Slackでの情報共有を迅速化し、チームの対応速度を向上させたいマネージャーの方

■このテンプレートを使うメリット
  • 受信メールの内容に応じた返信案が自動で作成されるため、文章を考える時間を減らし、メール対応業務を効率化できます。
  • ChatGPTが生成した均質な文案を元に対応することで、担当者による返信内容のばらつきを防ぎ、応対品質の標準化に繋がります。

■フローボットの流れ
  1. はじめに、ChatGPTとSlackをYoomと連携します。
  2. 次に、トリガーでメールトリガーを選択し、「トリガー条件のメールを受信したら」というアクションを設定します。
  3. 次に、オペレーションでChatGPTの「返信案を作成」アクションを設定し、受信メールの内容を元に返信文を生成します。
  4. 最後に、オペレーションでSlackの「チャンネルにメッセージを送る」アクションを設定し、生成された返信案を指定のチャンネルに通知します。
※「トリガー」:フロー起動のきっかけとなるアクション、「オペレーション」:トリガー起動後、フロー内で処理を行うアクション

■このワークフローのカスタムポイント
  • メールトリガーでは、自動化の対象としたいメールの差出人や件名などの条件を任意で設定してください。
  • ChatGPTに返信案を作成させる際の指示内容(プロンプト)は、丁寧な文体や特定のキーワードを含めるなど、自由にカスタマイズが可能です。
  • Slackに通知するメッセージは、ChatGPTが生成した返信案に加えて、受信メールの件名や差出人情報など、必要な情報を組み合わせて任意で設定できます。

■注意事項
  • ChatGPT、SlackのそれぞれとYoomを連携してください。
  • ChatGPT(OpenAI)のアクションを実行するには、OpenAIのAPI有料プランの契約が必要です。(APIが使用されたときに支払いができる状態)
  • 詳しくはOpenAIの「API料金」ページをご確認ください。
  • ChatGPTのAPI利用はOpenAI社が有料で提供しており、API疎通時のトークンにより従量課金される仕組みとなっています。そのため、API使用時にお支払いが行える状況でない場合エラーが発生しますのでご注意ください。

■概要
Googleフォームで受け付けた内容を元に、毎回手動でPythonのコードを作成し、その結果をGoogle スプレッドシートに転記する作業に手間を感じていませんか?こうした定型的な作業は時間がかかるだけでなく、ヒューマンエラーの原因にもなりがちです。このワークフローを活用すれば、Googleフォームへの回答送信をきっかけに、AIが自動でPythonのコードを生成し、Google スプレッドシートのレコードを自動で更新するため、一連のプロセスを効率化できます。
■このテンプレートをおすすめする方
  • GoogleフォームとGoogle スプレッドシートを使った定型業務を効率化したい方
  • Pythonのコード生成を伴う作業を自動化し、開発や分析業務に集中したい方
  • AIを活用してフォームからのデータ処理を自動化する仕組みを構築したい方
■このテンプレートを使うメリット
  • フォームへの回答からコード生成、スプレッドシートの更新までが自動化され、手作業に費やしていた時間を短縮できます。
  • 手動でのコード記述やデータ転記がなくなることで、入力ミスや更新漏れといったヒューマンエラーの防止に繋がります。
■フローボットの流れ
  1. はじめに、GoogleフォームとGoogle スプレッドシートをYoomと連携します。
  2. 次に、トリガーでGoogleフォームを選択し、「フォームに回答が送信されたら」というアクションを設定します。
  3. 次に、オペレーションでAI機能を選択し、フォームの回答内容をもとにPythonのコードを生成するように設定します。
  4. 最後に、オペレーションでGoogle スプレッドシートの「レコードを更新する」アクションを設定し、特定のレコードを更新します。
※「トリガー」:フロー起動のきっかけとなるアクション、「オペレーション」:トリガー起動後、フロー内で処理を行うアクション
■このワークフローのカスタムポイント
  • Googleフォームのトリガー設定では、自動化の起点としたい任意のフォームIDを設定してください。
  • Google スプレッドシートでレコードを更新するアクションを設定する際に、対象となる任意のスプレッドシートIDとタブ名を設定してください。
■注意事項
  • Googleフォーム、Google スプレッドシートのそれぞれとYoomを連携してください。
  • Googleフォームをトリガーとして使用した際の回答内容を取得する方法は「Googleフォームトリガーで、回答内容を取得する方法」を参照ください。
  • トリガーは5分、10分、15分、30分、60分の間隔で起動間隔を選択できます。
  • プランによって最短の起動間隔が異なりますので、ご注意ください。

AIワーカーを活用した自動化フローボット


■概要
マーケティング施策に関する問い合わせやアンケートに対し、個別に対応するのは手間がかかる業務の一つです。 特に、回答内容に基づいた戦略提案を手作業で行うと、多くの時間が必要になるだけでなく、提案の質が担当者によってばらつきがちになることもあります。 このワークフローは、Googleフォームへの回答をきっかけに、AIエージェントが自動でマーケティング支援の内容を生成し、Slackに通知するため、迅速で質の高い対応を実現します。
■このテンプレートをおすすめする方
  • AIエージェントを活用したマーケティング支援の仕組みを構築し、業務を効率化したいと考えているマーケティング担当者の方
  • フォームからの問い合わせ対応の初動を自動化し、顧客への提案スピードを向上させたいチームリーダーの方
  • 属人化しがちなマーケティング戦略の立案プロセスを、AIの活用によって標準化したいと考えている方
■このテンプレートを使うメリット
  • フォームの回答内容をもとにAIがマーケティング案を自動生成するため、手作業での情報収集や戦略立案の時間を短縮できます。
  • 担当者のスキルに依存せず、AIエージェントが一定の品質でマーケティング支援の提案を行うため、業務の属人化を防ぎ、標準化に繋がります。
■フローボットの流れ
  1. はじめに、GoogleフォームとSlackをYoomと連携します。
  2. 次に、トリガーでGoogleフォームを選択し、「フォームに回答が送信されたら」というアクションを設定します。
  3. 次に、オペレーションでAIワーカーを選択し、フォームの回答内容を基にWebマーケティング戦略を立案するためのマニュアル(指示)を作成します。
  4. 最後に、Slackのオペレーションで「メッセージを送信する」アクションを設定し、AIが生成した内容を指定のチャンネルに通知します。
※「トリガー」:フロー起動のきっかけとなるアクション、「オペレーション」:トリガー起動後、フロー内で処理を行うアクション
■このワークフローのカスタムポイント
  • Googleフォームのトリガー設定で、起動のきっかけとしたいフォームのIDを任意で設定してください。
  • AIワーカーのオペレーション設定では、生成する内容に合わせて任意のAIモデルを選択し、AIへの指示内容も目的に沿って具体的に設定してください。
■注意事項
  • Googleフォーム、SlackのそれぞれとYoomを連携してください。AIワーカー内で使用するツール(アプリ)についてもマイアプリ連携が必要です。 
  • トリガーは5分、10分、15分、30分、60分の間隔で起動間隔を選択できます。
  • プランによって最短の起動間隔が異なりますので、ご注意ください。
  • Googleフォームをトリガーとして使用した際の回答内容を取得する方法は「Googleフォームトリガーで、回答内容を取得する方法」を参照ください。
  • AIワーカー内で使用するツール(アプリ)についてもマイアプリ連携が必要です。AIワーカー内で使用するツール(アプリ)についてもマイアプリ連携が必要です。 
  • AIワーカーの基本設定は「【AIワーカー】基本的な設定方法」をご参照ください。
  • AIワーカーの同時実行数・作成可能なAIワーカー数・利用可能なAIモデルはご契約中のプランによって異なります。
  • AIワーカー内でご利用いただけるアプリやオペレーション等はフローボットの利用制限と同様です。
  • AIワーカーは、テスト実行でも本番実行と同様にタスクを消費しますのでご注意ください。詳細は「【AIワーカー】タスク実行数の計算方法」ご参照ください。
  • AIワーカーはマニュアルを詳細に設定することで適切な処理を実行しやすくなります。詳細は「【AIワーカー】マニュアルの作成方法」をご参照ください。

■概要
Telegramで受け取ったメッセージから有望なリード情報を探し出し、リスト化する作業に手間を感じていませんか?関連情報を手作業で検索し、転記するプロセスは時間がかかるだけでなく、入力ミスなどのリスクも伴います。このワークフローを活用すれば、Telegramのメッセージ受信をきっかけに、AIがPerplexityを用いてWeb上の情報を検索し、有望な企業のリード情報を自動で生成します。生成された情報はGoogle スプレッドシートへ自動的に追加されるため、リード生成に関わる一連の業務を効率化できます。
■このテンプレートをおすすめする方
  • Telegramを活用し、より効率的なリード生成の仕組みを構築したいと考えている方
  • PerplexityなどのAIを使い、Webからの情報収集やリスト作成を自動化したい方
  • Google スプレッドシートへの手入力をなくし、リード管理を効率化したい担当者の方
■このテンプレートを使うメリット
  • Telegramのメッセージ受信を起点にリード生成からリスト追加までを自動化し、情報収集や入力作業にかかる時間を短縮します
  • 手作業での情報検索や転記が不要になるため、入力ミスや抜け漏れといったヒューマンエラーを防ぎ、データの正確性を保ちます
■フローボットの流れ
  1. はじめに、Telegram、Perplexity、Google スプレッドシートをYoomと連携します
  2. 次に、トリガーでTelegramを選択し、「ボットがメッセージを受け取ったら」というアクションを設定します
  3. 最後に、オペレーションでAIワーカーを設定し、受け取ったメッセージ内容を基に、Perplexityでリード企業情報の検索や親和性の判定を行いGoogle スプレッドシートに記録するためのマニュアル(指示)を作成します
※「トリガー」:フロー起動のきっかけとなるアクション、「オペレーション」:トリガー起動後、フロー内で処理を行うアクション
■このワークフローのカスタムポイント
  • AIワーカーへの指示内容は、目的に応じて自由にカスタマイズが可能です。例えば、Perplexityで検索する情報の種類(企業概要、ニュース記事など)や、リードとしての親和性を判断する基準を任意で設定できます
  • Google スプレッドシートに出力する項目(企業名、WebサイトURL、判定理由など)も、AIワーカーへの指示内容によって柔軟に変更できます
■注意事項
  • Telegram、Perplexity、Google スプレッドシートのそれぞれとYoomを連携してください。AIワーカー内で使用するツール(アプリ)についてもマイアプリ連携が必要です。
  • AIワーカーの基本設定は「【AIワーカー】基本的な設定方法」をご参照ください。
  • AIワーカーの同時実行数・作成可能なAIワーカー数・利用可能なAIモデルはご契約中のプランによって異なります。
  • AIワーカー内でご利用いただけるアプリやオペレーション等はフローボットの利用制限と同様です。
  • AIワーカーは、テスト実行でも本番実行と同様にタスクを消費しますのでご注意ください。詳細は「【AIワーカー】タスク実行数の計算方法」ご参照ください。
  • AIワーカーはマニュアルを詳細に設定することで適切な処理を実行しやすくなります。詳細は「【AIワーカー】マニュアルの作成方法」をご参照ください。

✅ビジネス向け生成AIの失敗しない選び方

数多くの生成AIサービスが登場している中、自社に最適なツールを選ぶためにはいくつかの重要なポイントを押さえておく必要があります。

導入する「目的」を明確にする

文章の要約や作成をメインにしたいのか、社内のデータ検索を効率化したいのか、あるいは既存ソフトと連携させたいのかによって、選ぶべきサービスは大きく変わってきます。

目的がブレてしまうと、導入したものの社内で定着しないという事態になりかねません。

セキュリティとプライバシー対策

ビジネスで利用する場合、機密情報や顧客データを取り扱う機会が多いため、「入力したデータがAIの学習に利用されない設定」ができる法人向けプランや機能が備わっているかを必ずチェックしましょう。

普段使っているツールとの親和性

スムーズに連携できるかどうかも、定着率を左右する重要な要素となります。

無料プランでまずは使い勝手を試し、費用対効果に見合う有料プランへアップグレードしていくといった、柔軟なコスト管理ができるサービスを選ぶと安心です。

👥【目的別】ビジネスにおすすめの生成AIツール比較

ビジネスシーンで広く活用されている主要な生成AIツールの中から、特に導入効果が高い3つのツールをご紹介!

知名度と汎用性が最も高い「ChatGPT(OpenAI)」

文章作成からアイデア出し、プログラミングコードの生成、さらにはデータ分析まで、あらゆるタスクを高いレベルでこなすオールラウンダーとしての特性を持っています。

初めて生成AIを導入する企業にとって、幅広い用途で活用できる点が最大の魅力です!

長文処理と自然な日本語表現に定評がある「Claude(Anthropic)」

非常に高い精度で文脈を読み取ることができるため、数百ページから千ページ超に及ぶ膨大な資料の要約やプログラムの全ソースコードの分析といったタスクに最適。

人が書いたような滑らかな文章を生成する特性があり、対外的なメールや記事作成にも力を発揮します。

Office業務を劇的に効率化する「Microsoft Copilot」

WordやExcel、PowerPoint、TeamsといったMicrosoft 365のアプリケーション群に直接組み込まれているのが特徴。

別途ツールを立ち上げなくとも、自然にAIのサポートを受けられるため、社内浸透が非常にスムーズに進むという強みがあります!

💻主要生成AIツールを実際に使ってみた!

ここからは、先ほど挙げた主要な生成AIツール3つをビジネスの実務でどのように活用できるのか、実際に検証してみた結果をご紹介します。

ChatGPT:新規事業のブレインストーミング

まずは、ChatGPTにコンサルタントとして新規事業のアイデア出しを手伝ってもらいましょう。

以下のプロンプトを投稿します。

入力プロンプト

あなたは新規事業開発のプロのコンサルタントです。
日本の『物流業界』向けの新しいBtoBサービスアイデアを10個提案してください。
それぞれについて、以下の項目を簡潔に記載してください。
1)サービス名(仮)
2)ターゲット(どんな企業・担当者か)
3)提供価値(どんな課題をどう解決するか)
4)収益モデル(どのようにマネタイズするか)
出力は日本語でお願いします。

プロンプト投稿後、わずか数秒で多彩な切り口のアイデアが提示されます。

全体的にアイデア、提供するターゲット、収益モデルの提案内容は素晴らしく、何時間もかけて新規事業の構想を練っていた時間を大幅に削減できました!
さらに、この中から内容を詰めていきたい事業アイデアをピックアップ。

事業企画書を作成してもらうため、以下のプロンプトを追加投稿します。

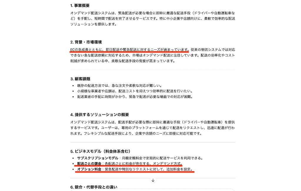
先ほどあなたが提案してくれたアイデアのうち、『オンデマンド配送システム』を採用したいです。
事業企画書の骨子を作りたいので、以下の構成でアウトラインを作成してください。
1.事業概要
2.背景・市場環境
3.顧客課題
4.提供するソリューションの概要
5.ビジネスモデル(料金体系含む)
6.競合・代替手段との違い
7.想定する導入ステップ
8.期待される効果(定量・定性)
各項目について、見出し+ 3〜5行程度の説明文を日本語で出力してください。

こちらも5秒ほどで出力が完了!

市場背景への訴求も的を得ており、構成されている料金設定も妥当なものだと判断できます。(赤線)

後は出力内容をドキュメントにコピペし、この骨子に自身の考案内容(実際の設定料金や配送地域、特定の配送物)を追加すれば、企画書の約9割が完成。

この企画書をチームメンバーと確認して、さらに内容を精査することで経営者に提出できる完璧な書類として仕上げられます。

企画書の大本が完成するまでの作業は10分程度でした。

ゼロから企画を考える時間を削減するだけでなく、新たな観点から事業アイデアを得ることができました!

企画立案の壁打ち相手として非常に優秀であることを実感できます。

Claude:英語の業界レポートの要約と翻訳

次は、自然な文章表現を出力するとされるClaudeを使って、2000用語ほどで構成される英語記事を要約してもらいましょう。

サンプルとなる英文記事を用意して、以下のプロンプトとともに投稿します。

入力プロンプト

以下に英語の業界レポートの一部を貼り付けます。
内容を理解したうえで、
1)ビジネスパーソン向けに重要ポイントだけを3〜5行で日本語要約
2)専門用語を崩さない自然な日本語訳(翻訳)
をそれぞれ出力してください。
日本語要約と日本語訳を、以下のフォーマットで出してください。
【日本語要約】
(ここに要約)
【日本語訳】
(ここに全文の翻訳)
※わかりにくい表現があれば、ビジネス文書として自然な言い回しに調整してください。
原文はここから:(記事貼り付け)

専門性の高い長文テキストでしたが、エラーが起きることなく、日本語の要約結果が出力されました。

重要なポイントがしっかりと押さえられていて、日本語表現も自然です。

処理完了までにかかった時間は4〜5秒ほどで、人の目でタイトルだけを読む時間よりも早く情報を処理してくれました!

別の出力様式を指示してみましょう。

入力プロンプト

以下の3点を出力してください。
1)レポート全体の要旨(5〜7行の日本語要約)
2)経営層向けに押さえるべき重要インサイトを箇条書きで5〜7個
3)日本企業の事業戦略・投資判断に与えうる示唆を3〜5点
専門用語はできるだけ正確に訳しつつ、日本語として不自然にならないように調整してください。

こちらの出力結果も専門用語の訳出は正確で、情報の把握にかかった時間も30分から約5分ほどに縮小。

ビジネス文書として不自然のない文脈で構成されているのもいいですね。

別途レポートにまとめることも考えても、人の手による修正がほとんど必要ないレベルの仕上がりです!

Microsoft Copilot:PowerPointのスライド作成

最後の検証は、Microsoft Copilotを使用した企画書のスライド作成です。

CopilotはMicrosoft 365のアプリ上からも使用できるため、企画書のドラフトを記載しているWordの画面でCopilotを呼び出し、以下のプロンプトを投稿します。

入力プロンプト

この内容をもとに、社内向けの企画説明用プレゼンテーションスライドを作成してください。
スライド構成の要件は以下の通りです。
・想定枚数:10〜12枚
・1枚目にタイトルスライド(サービス名と企画者名)
・2枚目以降は、「企画概要」「背景・課題」「ターゲット」「提供サービス」「料金モデル」「競合優位性」「スケジュール」のような章立てで整理
・各スライドは、見出し+3〜5つの箇条書きで簡潔にまとめる
・重要な数字(従業員規模、導入社数目標、期間など)はスライド内に明記
後から人間が微調整しやすいよう、レイアウトはシンプルにしてください。

プロンプトを投稿すると、10秒ほどで見出しや箇条書きが整理されたプレゼン資料のドラフトが完成。

ここではあえて(仮称)を修正せず、出力結果を保存します。

PowerPointにアクセスして、こちらでもCopilotを呼び出し。

「ファイルから新しいプレゼンテーションを作成」を選択して、参照ファイルからWordのファイルを選択。

あえて指示は追加せずに、このまま投稿しました。

20秒ほどでプレゼンテーションのデザインを選択する画面に遷移したため、プレゼンテーション資料としてのデザインを選択して作成ボタンをタップ。

すると、1分ほど待機した後にPowerPoint資料の草案が出力されました!

デザインはAIに任せられるので、担当者はデザインや文言の微調整を行うだけで済みます。

資料作成の労力が劇的に削減されることを実感する結果となりました!

🚨生成AIをビジネスで安全に導入・運用する際の注意点

検証で示したように生成AIは非常に便利なツールですが、ビジネスで導入・運用する際にはいくつかのリスクを理解し、適切に対策を講じることが不可欠。

1.「ハルシネーション(幻覚)」への対策

アップデートが行われるごとに減少していますが、AIは事実とは異なる情報を生成することがあります。

誤った情報による信用の失墜や不適切な意思決定がなされないよう、AIの出力をそのまま外部公開したり、最終回答としないようにしましょう。

また、重要な数値や固有名詞については、必ず人の目で一次ソースを確認する体制を構築することも重要です。

2. 情報漏洩リスクの防止

社外秘データ、個人情報、顧客情報などの重要データを入力してしまうと、AIの学習に利用され、他者の回答として流出する恐れがあります。

  • 原則として「個人情報や機密情報」は入力しない。
  • 法人向けプランの契約やAPI利用など、入力データが学習に利用されない環境(オプトアウト設定)を整備する。

このようなルールを徹底する必要があることを忘れてはいけません。

3. ガイドラインの策定と教育

技術的な対策だけでなく、利用者のリテラシー向上が最大の防御となります。

  • 著作権侵害や従業員による無自覚な不適切利用を防ぐための 『社内ガイドラインの策定』
  • 最新のリスク事例や著作権に関するリテラシー教育を定期的に実施

定期的なスタッフ教育を実施し、リテラシーを高めながら安全にAIを活用できる環境を構築していきましょう。

🍀Yoomでできること

👉 Yoomの登録はこちら。30秒で簡単に登録できます!

Yoomを利用すれば、生成AIとの連携にとどまらず、社内で利用している多種多様なSaaS同士をつなぎ、ビジネス全体のワークフローを自動化することが可能。

その活用範囲は多岐にわたり、これまで担当者が手作業で行っていたデータ入力や確認作業がなくなるため、ヒューマンエラーの削減と業務スピードの飛躍的な向上を同時に実現できるのが魅力です。

日々の煩雑なルーティンワークをYoomに任せることで、組織全体のリソースを本来注力すべきコア業務へとシフトさせることができるようになります。

ぜひ自社の業務フローを見直し、Yoomを活用したシームレスな自動化を取り入れてみてくださいね!


■概要

Zendeskでの問い合わせ対応において、一件ずつ返信文を作成する作業に時間を要していませんか?
このワークフローを活用すれば、フォームで受け付けた問い合わせ内容をもとに、OpenAIが最適な応答文を自動的に生成し、Zendeskから返信する一連のプロセスを自動化できます。ZendeskとOpenAIを連携させることで、問い合わせ対応の初動を効率化し、担当者の作業負担の軽減に繋がります。

■このテンプレートをおすすめする方

  • Zendeskでの問い合わせ対応に追われ、返信文作成を効率化したいカスタマーサポート担当者の方
  • Zendeskでの対応にOpenAIを活用し、AIによる文章生成で属人化を防ぎたいチームリーダーの方
  • 定型的な問い合わせへの一次対応を自動化し、より重要な業務に集中したいと考えている方

■このテンプレートを使うメリット

  • フォームからの問い合わせをトリガーに、OpenAIがZendeskの返信文案を自動生成するため、手作業での文章作成時間を短縮することができます
  • AIが生成した文章を返信のベースとすることで、担当者ごとの対応品質のばらつきを防ぎ、業務の標準化に繋がります

■フローボットの流れ

  1. はじめに、OpenAIとZendeskをYoomと連携します
  2. 次に、トリガーでフォームトリガー機能を選択し、「フォームが送信されたら」というアクションを設定します
  3. 次に、オペレーションで分岐機能を設定し、フォームの回答内容など特定の条件に応じて後続の処理を分岐させます
  4. 次に、オペレーションでOpenAIを選択し、「テキストの生成(Chat completion)」アクションで問い合わせ内容に対する返信文を生成します
  5. 次に、オペレーションでZendeskの「チケットを作成(リクエスターを指定)」アクションを設定し、問い合わせ内容をもとに新しいチケットを作成します
  6. 最後に、オペレーションでZendeskの「既存チケットへコメントを追加」アクションを設定し、OpenAIが生成した文章をチケットへの返信として追加します

※「トリガー」:フロー起動のきっかけとなるアクション、「オペレーション」:トリガー起動後、フロー内で処理を行うアクション

■このワークフローのカスタムポイント

  • フォームトリガーでは、問い合わせ内容を受け付けるための質問項目や回答形式を任意で設定できます
  • 分岐機能では、フォームで回答されたカテゴリや本文に含まれる特定のキーワードを条件として設定し、後続の処理を分けることが可能です
  • OpenAIに返信文を生成させる際のプロンプト(指示文)は、自社のルールやトーン&マナーに合わせて自由にカスタマイズできます
  • Zendeskのチケット作成やコメント追加では、件名や詳細に固定のテキストを設定したり、フォームの回答内容を変数として埋め込んだりすることが可能です

■注意事項

  • OpenAI、ZendeskのそれぞれとYoomを連携してください。
  • ChatGPT(OpenAI)のアクションを実行するには、OpenAIのAPI有料プランの契約(APIが使用されたときに支払いができる状態)が必要です。
  • ChatGPTのAPI利用はOpenAI社が有料で提供しており、API疎通時のトークンにより従量課金される仕組みとなっています。そのため、API使用時にお支払いが行える状況でない場合エラーが発生しますのでご注意ください。
  • 分岐するオペレーションはミニプラン以上、Zendeskとの連携はチームプラン・サクセスプランでのみご利用いただけます。その他のプランの場合は設定しているフローボットのオペレーションやデータコネクトはエラーとなりますので、ご注意ください。
  • ミニプランなどの有料プランは、2週間の無料トライアルを行うことが可能です。無料トライアル中には制限対象のアプリを使用することができます。

■概要
ソーシャルメディアの運用状況を分析し、レポートを作成する業務は重要ですが、手作業では多くの時間がかかるのではないでしょうか。特に定期的に報告が必要な場合、データ収集や分析、資料作成に多くの工数を割かれているケースも少なくありません。このワークフローを活用すれば、Google スプレッドシートへの情報追加をトリガーに、AIがソーシャルメディアのレポートを自動で生成するため、こうした課題をスムーズに解消できます。
■このテンプレートをおすすめする方
  • AIを活用したソーシャルメディアのレポート作成を自動化したいと考えているマーケティング担当者の方
  • Google スプレッドシートでSNSの数値を管理しており、レポート作成を効率化したいSNS運用担当者の方
  • 定期的に報告が必要なソーシャルメディアレポートの作成業務に、課題を感じているチームリーダーの方
■このテンプレートを使うメリット
  • Google スプレッドシートへの情報追加を起点に、AIがソーシャルメディアのレポートを自動生成するため、手作業での作成時間を短縮できます。
  • AIへの指示を事前に設定することで、担当者によるレポート品質のばらつきを防ぎ、業務の標準化に繋がります。
■フローボットの流れ
  1. はじめに、Google スプレッドシートとGoogle検索をYoomと連携します。
  2. 次に、トリガーでGoogle スプレッドシートを選択し、「行が追加されたら」というアクションを設定します。
  3. 最後に、オペレーションでAIワーカーを選択し、Google 検索を行ったうえでSNS活動の分析やレポート生成をして記録するためのマニュアル(指示)を作成します。
※「トリガー」:フロー起動のきっかけとなるアクション、「オペレーション」:トリガー起動後、フロー内で処理を行うアクション
■このワークフローのカスタムポイント
  • Google スプレッドシートのトリガー設定では、起動の対象としたい任意のスプレッドシートIDとタブ名を設定してください。
  • AIワーカーの設定では、利用したい任意のAIモデルを選択し、検索方法や生成したいレポートの内容に合わせてAIへの指示を具体的に設定してください。
■注意事項
  • Google スプレッドシート、Google検索のそれぞれとYoomを連携してください。AIワーカー内で使用するツール(アプリ)についてもマイアプリ連携が必要です。
  • トリガーは5分、10分、15分、30分、60分の間隔で起動間隔を選択できます。
  • プランによって最短の起動間隔が異なりますので、ご注意ください。
  • AIワーカーの基本設定は「【AIワーカー】基本的な設定方法」をご参照ください。
  • AIワーカーの同時実行数・作成可能なAIワーカー数・利用可能なAIモデルはご契約中のプランによって異なります。
  • AIワーカー内でご利用いただけるアプリやオペレーション等はフローボットの利用制限と同様です。
  • AIワーカーは、テスト実行でも本番実行と同様にタスクを消費しますのでご注意ください。詳細は「【AIワーカー】タスク実行数の計算方法」ご参照ください。
  • AIワーカーはマニュアルを詳細に設定することで適切な処理を実行しやすくなります。詳細は「【AIワーカー】マニュアルの作成方法」をご参照ください。
  • Google スプレッドシートをアプリトリガーとして使用する際の注意事項は「【アプリトリガー】Google スプレッドシートのトリガーにおける注意事項」を参照してください。
  • 検索の際は複数のキーワードを組み合わせることで、比較的正確な情報を取得することが可能です。

■概要
画像生成AIの活用において、プロンプトの考案や生成画像の商用利用可否の確認といった作業に時間を要していませんか? このワークフローを活用すれば、フォームにテーマを送信するだけで、AIエージェント(AIワーカー)が自律的にプロンプトを生成し、画像を作成、さらに商用利用の可否まで判定して通知します。属人化しがちなクリエイティブ業務を標準化し、手軽に質の高い画像を生成できる体制を構築できます。
■このテンプレートをおすすめする方
  • AIエージェントを活用して、WebサイトやSNS投稿用の画像生成を効率化したいマーケティング担当者の方
  • チームからの画像生成依頼をフォームで受け付け、制作プロセスを自動化したいと考えている方
  • 画像生成AIのプロンプト考案や商用利用の確認作業を自動化し、属人化を解消したい方
■このテンプレートを使うメリット
  • フォーム送信を起点に画像生成から商用利用の判定、通知までが自動処理されるため、手作業の時間を短縮できます
  •  AIエージェント(AIワーカー) がプロンプト作成などを担うため、担当者のスキルに依存しない標準化された画像生成フローが構築できます
■フローボットの流れ
  1. はじめに、OpenAIとDiscordをYoomと連携します
  2. 次に、トリガーでフォームトリガーを選択し、画像生成のテーマや要望を受け付けるためのフォームを設定します
  3. 最後に、オペレーションでAIワーカーを設定し、フォームで受け取った内容をもとに画像生成用のプロンプトを作成し、商用利用の可否を判定した上で、生成された画像と判定結果をDiscordに通知するための指示を作成します
※「トリガー」:フロー起動のきっかけとなるアクション、「オペレーション」:トリガー起動後、フロー内で処理を行うアクション
■このワークフローのカスタムポイント
  • トリガーとして設定するフォームでは、画像生成の依頼で受け付けたい内容に合わせて、質問項目を任意で設定することが可能です
  • AIワーカーに与える指示の内容は、生成したい画像のスタイルなどに合わせて変更できます。また、通知先のDiscordアカウントやチャンネルも任意で設定可能です
■注意事項
  • OpenAI、DiscordのそれぞれとYoomを連携してください。AIワーカー内で使用するツール(アプリ)についてもマイアプリ連携が必要です。
  • OpenAIのアクションを実行するには、OpenAIのAPI有料プランの契約が必要です。(APIが使用されたときに支払いができる状態)
  • 詳しくはOpenAIの「API料金」ページをご確認ください。
  • OpenAIのAPIはAPI疎通時のトークンにより従量課金される仕組みとなっています。そのため、API使用時にお支払いが行える状況でない場合エラーが発生しますのでご注意ください。
  • AIワーカーの基本設定は「【AIワーカー】基本的な設定方法」をご参照ください。
  • AIワーカーの同時実行数・作成可能なAIワーカー数・利用可能なAIモデルはご契約中のプランによって異なります。
  • AIワーカー内でご利用いただけるアプリやオペレーション等はフローボットの利用制限と同様です。
  • AIワーカーは、テスト実行でも本番実行と同様にタスクを消費しますのでご注意ください。詳細は「【AIワーカー】タスク実行数の計算方法」ご参照ください。
  • AIワーカーはマニュアルを詳細に設定することで適切な処理を実行しやすくなります。詳細は「【AIワーカー】マニュアルの作成方法」をご参照ください。

出典:

OpenAI/Gemini/Claude

Yoomを使えば、今回ご紹介したような連携を
プログラミング知識なしで手軽に構築できます。
無料でYoomを試す
この記事を書いた人
Kana Saruno
Kana Saruno
API連携プラットフォーム「Yoom」がもたらすワークフローの自動化と、生産性の劇的な向上に感銘を受け、現在はコンテンツ制作を担当。カスタマーサポートとして、多様な業界のユーザーが抱える業務課題の解決に取り組む中で、定型業務の非効率性を目の当たりにした経験を持つ。ユーザー視点を武器に、SaaS連携による業務効率化の具体的な手法や、明日から実践できるIT活用のノウハウを分かりやすく発信している。
タグ
Anthropic(Claude)
ChatGPT
Gemini
お役立ち資料
Yoomがわかる!資料3点セット
Yoomがわかる!資料3点セット
資料ダウンロード
3分でわかる!Yoomサービス紹介資料
3分でわかる!Yoomサービス紹介資料
資料ダウンロード
Before Afterでわかる!Yoom導入事例集
Before Afterでわかる!Yoom導入事例集
資料ダウンロード
お役立ち資料一覧を見る
詳しくみる