NEW 新たにAIワーカー機能が登場。あなただけのAI社員をつくろう! 詳しくはこちら
AIワーカー機能であなただけのAI社員をつくろう! 詳しくはこちら
経費精算業務でAIはどこまで使える?領収書から規定チェックまで試した
経費精算業務でAIはどこまで使える?領収書から規定チェックまで試した
Yoomを詳しくみる
経費精算業務でAIはどこまで使える?領収書から規定チェックまで試した
AI最新トレンド

2026-04-17

経費精算業務でAIはどこまで使える?領収書から規定チェックまで試した

Kana Saruno
Kana Saruno

毎月の経費精算業務に追われ、本来の業務に集中できないと悩んでいる方は多いのではないでしょうか?

近年、こうした煩雑な業務にAIを活用し、大幅な効率化を実現する企業が増えてきました。

本記事では、経費精算にAIを導入するメリットやトレンドを解説するとともに、実際にAIを使ってどこまで経費精算業務を効率化できるのか、検証した結果をご紹介します!

💪経費精算におけるAI活用のメリット

経費精算業務にAIを取り入れる最大のメリットは、手動作業の削減による圧倒的な作業時間の短縮とヒューマンエラーの防止にあります。

従来の経費精算では、手動での修正や目視確認といった人による作業が必要でした。

しかし、AIを上手に定型業務に取り入れることで、担当者はAIがアラートを出したイレギュラーな案件の確認にのみ集中できるようになるので、業務の精神的な負担も大きく軽減されるでしょう。

🌟経費精算におけるAI活用のトレンド

現在の経費精算業務のAI活用において、単なる「文字の読み取り(OCR)」から、「文脈の理解と自律的な処理(AIエージェント)」へと大きく進化していることをご存じでしょうか?

1.領収書からの日付・金額読み取り(従来の機能)

従来のシステムでも領収書から日付や金額の読み取り機能は一般的ですが、AIを活用した高度な自動化でより精度の高い処理が可能となります。

2.生成AIによる高度な自動化

事前申請内容やクレジットカード明細、領収書データをAIが自動で紐付けることで、経費データの自動作成が実現

3.AIが過去の申請履歴を学習

AIが履歴から申請内容を予測することで、ユーザーの操作は最小限の入力で済む

4.チャットツールでの領収書アップロード

ユーザーがチャットツールに領収書をアップロード → AIが文脈を解釈し、経費明細を自動生成してくれます。

5.「承認レス」の概念

AIが申請内容と規定を照らし合わせてスコアリングできるほか、リスクが低い申請は上長や経理の承認をスキップし、自動で処理を完了できます。

AIは単なる入力補助ツールから、経理業務のプロセスそのものを変革する中核技術へと位置付けられつつあります。

🌱Yoomは経費精算の業務フローやAI連携を自動化できます

AIを使っていても、必要最低限の手動作業は残りますよね。

「生成されたデータのコピペ作業、どうにか減らせないかな〜」と考えている方も多いのでは?

そんな時にYoomを活用することで、煩雑になりがちな定型作業もノーコードで自動化できるんです!

[Yoomとは] 

経理部門のチェック業務も大幅にスリム化できるため、より付加価値の高い業務へ時間を向けられるようになるでしょう!

経費精算業務をサポートする自動化フローボット


■概要
Telegramで受け取った経費報告を、都度Google スプレッドシートに手入力で転記する作業は手間がかかる上に、入力ミスも起こりがちではないでしょうか。また、リアルタイムでの予算把握が難しく、気づいた時には予算を超過していたというケースも少なくありません。このワークフローを活用すれば、Telegramでの報告をトリガーにGoogle スプレッドシートへの記録を自動化し、円滑な経費管理を実現します。
■このテンプレートをおすすめする方
  • TelegramとGoogle スプレッドシートを利用した経費管理の効率化を検討している方
  • 手作業でのデータ転記による入力ミスや報告漏れをなくし、正確な経費管理を行いたい方
  • 経費が予算に近づいたタイミングを自動で検知し、アラートを受け取りたいと考えている方
■このテンプレートを使うメリット
  • Telegramへの投稿だけでGoogle スプレッドシートに経費情報が自動で記録されるため、これまで手作業に費やしていた時間を短縮することができます
  • 手作業でのデータ転記が不要になるため、入力間違いや漏れといったヒューマンエラーのリスク軽減に繋がり、経費管理の精度を高めます
■フローボットの流れ
  1. はじめに、TelegramとGoogle スプレッドシートをYoomと連携します
  2. 次に、トリガーでTelegramを選択し、「ボットがメッセージを受け取ったら」というアクションを設定します
  3. 「テキスト抽出」のオペレーションを設定し、トリガーで受信したメッセージ内容から経費の詳細をAIで抽出します
  4. オペレーションでGoogle スプレッドシートを選択し、「レコードを追加する」アクションで受け取った経費情報を記録します
  5. 続いて、Google スプレッドシートの「複数のレコードを取得する」アクションで、記録された同一予算内の経費データを取得します
  6. AI機能で、現在の経費の合計額を算出します
  7. 分岐機能を用いて、経費の合計額が設定した予算額に近づいたかどうかを判定します
  8. 最後に、条件に合致した場合のみTelegramの「メッセージを送信」アクションで、指定の宛先にアラートを通知します
※「トリガー」:フロー起動のきっかけとなるアクション、「オペレーション」:トリガー起動後、フロー内で処理を行うアクション
■このワークフローのカスタムポイント
  • Telegramでアラートを送信する際、通知先は任意のチャンネルやユーザーに設定することが可能です
  • 通知するメッセージの本文は、固定のテキストだけでなく、Google スプレッドシートから取得した経費の合計額などの動的な情報(変数)を埋め込んでカスタマイズできます
■注意事項
  • Telegram、Google スプレッドシートのそれぞれとYoomを連携してください
  • 分岐はミニプラン以上のプランでご利用いただける機能(オペレーション)となっております。フリープランの場合は設定しているフローボットのオペレーションはエラーとなりますので、ご注意ください
  • ミニプランなどの有料プランは、2週間の無料トライアルを行うことが可能です。無料トライアル中には制限対象のアプリや機能(オペレーション)を使用することができます

■概要

freee会計の経費申請一覧を定期的に確認し、関係者へ共有する作業は手間がかかる上に、対応漏れが発生する可能性もあります。特に申請件数が多い場合、手作業での確認は大きな負担になりがちです。

このワークフローを活用すれば、指定した日時にfreee会計から自動で経費申請一覧を取得し、その内容を要約してSlackで通知できるため、こうした確認業務の負担を軽減し、申請の見落としを防ぎます。

■このテンプレートをおすすめする方

  • freee会計で経費申請一覧を確認し、承認作業を行っている経理担当者の方
  • メンバーの経費申請状況を把握したいが、都度freee会計を開くのが手間だと感じているマネージャーの方
  • 経費精算に関する一連の業務を効率化し、手作業を減らしたいと考えているバックオフィス責任者の方

■このテンプレートを使うメリット

  • 指定した日時にfreee会計の経費申請一覧が自動で通知されるため、これまで手作業での確認に費やしていた時間を短縮することができます。
  • システムが自動で情報を取得し通知するため、確認漏れや関係者への共有ミスといったヒューマンエラーの防止に繋がります。

■フローボットの流れ

  1. はじめに、freee会計とSlackをYoomと連携します。
  2. 次に、トリガーでスケジュール機能を設定し、「指定したスケジュールになったら」フローが起動するように設定します。
  3. 次に、オペレーションでfreee会計の「経費申請一覧の取得」アクションを設定します。
  4. 次に、オペレーションでAI機能の「テキストを生成」アクションを設定し、取得した経費申請の一覧情報をもとに通知用のメッセージを作成します。
  5. 最後に、オペレーションでSlackの「チャンネルにメッセージを送る」アクションを設定し、生成されたメッセージを指定のチャンネルに通知します。

※「トリガー」:フロー起動のきっかけとなるアクション、「オペレーション」:トリガー起動後、フロー内で処理を行うアクション

■このワークフローのカスタムポイント

  • スケジュール機能では、フローを起動させたい曜日や時間などを任意で設定できます。
  • freee会計から情報を取得する際は、対象となる事業所IDなどを任意で設定してください。
  • テキスト生成機能では、freee会計から取得した値を引用して、通知内容を自由にカスタマイズするためのプロンプトを設定することが可能です。
  • Slackへの通知では、メッセージを送るチャンネルを任意で設定できるだけでなく、本文に固定のテキストを入れたり、前段で取得した値を変数として埋め込んだりするなどのカスタムができます。

注意事項

  • freee会計とSlackのそれぞれをYoomと連携してください。

AIワーカーを活用した自動化フローボット


■概要
レシートの提出や経費精算は、申請者と担当者の双方にとって手間のかかる業務ではないでしょうか。 特に、提出されたレシートが社内規定に沿っているかを目視で確認する作業は時間がかかり、見落としのリスクも伴います。 このワークフローを活用すれば、フォームからレシートが送信されるとAIエージェント(AIワーカー)が自動で規定チェックを行うため、AIを活用したスムーズな経費管理を実現し、これらの課題を解消します。
■このテンプレートをおすすめする方
  • 経費精算の申請や承認フローに多くの時間を費やしている経理・総務担当者の方
  • AIエージェントを導入して経費管理業務を効率化し、生産性を向上させたいと考えている方
  • 従業員の経費申請プロセスを簡素化し、本来のコア業務に集中できる環境を整えたい方
■このテンプレートを使うメリット
  • フォームへの回答送信を起点にレシートのチェックまでが自動処理されるため、これまで手作業で行っていた確認業務の時間を短縮できます
  • AIが設定されたルールに基づいてチェックを行うので、目視による確認漏れや担当者ごとの判断のばらつきといったヒューマンエラーの防止に繋がります
■フローボットの流れ
  1. はじめに、経費管理を行うGoogle スプレッドシートなどのアプリをYoomと連携します
  2. 次に、トリガーでフォームを選択し、「回答が送信されたら」というアクションを設定します。このフォームにはレシートの画像ファイルを添付できるようにしておきます
  3. 最後に、オペレーションでAIワーカーを選択し、添付されたレシート画像の解析と、社内規定に沿っているかのチェックを行いGoogle スプレッドシートに記録するためのマニュアル(指示)を作成します
※「トリガー」:フロー起動のきっかけとなるアクション、「オペレーション」:トリガー起動後、フロー内で処理を行うアクション
■このワークフローのカスタムポイント
  • フォームのトリガー設定では、レシート添付の項目のほか、経費申請に必要な申請者名や金額、日付といった回答項目を任意で設定してください
  • AIワーカーのオペレーション設定では、日付の妥当性や金額の上限、交際費の規定など、チェックさせたい内容を指示として任意で設定することが可能です
■注意事項
  • Google スプレッドシートとYoomを連携してください。AIワーカー内で使用するツール(アプリ)についてもマイアプリ連携が必要です。
  • AIワーカーの基本設定は「【AIワーカー】基本的な設定方法」をご参照ください。
  • AIワーカーの同時実行数・作成可能なAIワーカー数・利用可能なAIモデルはご契約中のプランによって異なります。
  • AIワーカー内でご利用いただけるアプリやオペレーション等はフローボットの利用制限と同様です。
  • AIワーカーは、テスト実行でも本番実行と同様にタスクを消費しますのでご注意ください。詳細は「【AIワーカー】タスク実行数の計算方法」ご参照ください。
  • AIワーカーはマニュアルを詳細に設定することで適切な処理を実行しやすくなります。詳細は「【AIワーカー】マニュアルの作成方法」をご参照ください。
  • ダウンロード可能なファイル容量は最大300MBまでです。アプリの仕様によっては300MB未満になる可能性があるので、ご注意ください。
  • トリガー、各オペレーションでの取り扱い可能なファイル容量の詳細は「ファイルの容量制限について」をご参照ください。

■概要
経費申請の内容チェックに、多くの時間と手間をかけていませんか?特に、細かい経理規定との照合は担当者の負担になりがちです。このワークフローを活用すれば、マネーフォワード クラウド経費で経費が申請されると、まるで専属のAIエージェントのように申請内容を自動で監査し、不備を特定します。これにより、経費精算業務の確認作業を効率化し、差し戻しの手間を減らすことが可能です。
■このテンプレートをおすすめする方
  • マネーフォワード クラウド経費での申請チェック業務に時間がかかっている経理担当者の方
  • AIエージェントのような自律的な監査で、経費精算のガバナンスを強化したい管理者の方
  • 経費精算プロセスのDXを推進しており、具体的な自動化の方法を探している方
■このテンプレートを使うメリット
  • マネーフォワード クラウド経費での申請をトリガーに、AIが自動で内容を監査するため、これまで目視での確認作業に費やしていた時間を削減できます
  • AIが経理規定に基づき一貫した基準でチェックすることで、担当者による確認漏れや判断のばらつきといったヒューマンエラーの防止に繋がります
■フローボットの流れ
  1. はじめに、マネーフォワード クラウド経費とSlackをYoomと連携します
  2. 次に、トリガーでマネーフォワード クラウド経費を選択し、「経費申請が申請されたら」というアクションを設定します
  3. 次に、オペレーションでAIワーカーを選択し、経費申請の内容が経理規定に準拠しているかを監査するためのマニュアル(指示)を作成します
  4. 最後に、オペレーションでSlackの「チャンネルにメッセージを送信する」アクションを設定し、AIワーカーが特定した不備内容を担当者や指定のチャンネルに通知します
※「トリガー」:フロー起動のきっかけとなるアクション、「オペレーション」:トリガー起動後、フロー内で処理を行うアクション
■このワークフローのカスタムポイント
  • マネーフォワード クラウド経費のトリガー設定では、対象としたい任意の事業者IDを設定してください
  • AIワーカーの設定では、任意のAIモデルを選択し、自社の経理規定に沿ったチェックができるよう、監査内容に関する指示を任意で設定してください
■注意事項
  • マネーフォワード クラウド経費、SlackのそれぞれとYoomを連携してください
  • トリガーは5分、10分、15分、30分、60分の間隔で起動間隔を選択できます
  • プランによって最短の起動間隔が異なりますので、ご注意ください
  • AIワーカー内で使用するツール(アプリ)についてもマイアプリ連携が必要です
  • AIワーカーの基本設定は「【AIワーカー】基本的な設定方法」をご参照ください
  • AIワーカーの同時実行数・作成可能なAIワーカー数・利用可能なAIモデルはご契約中のプランによって異なります
  • AIワーカー内でご利用いただけるアプリやオペレーション等はフローボットの利用制限と同様です
  • AIワーカーは、テスト実行でも本番実行と同様にタスクを消費しますのでご注意ください。詳細は「【AIワーカー】タスク実行数の計算方法」ご参照ください
  • AIワーカーはマニュアルを詳細に設定することで適切な処理を実行しやすくなります。詳細は「【AIワーカー】マニュアルの作成方法」をご参照ください

✅実際に経費精算業務でAIを導入してみた!

最新のAIが経費精算においてどの程度の実力を持っているのか、実際に「ChatGPT」「Gemini」「Claude」の3つの生成AIを使って、具体的な業務シナリオで検証を行いました。

検証1:ChatGPTで領収書のデータ化

最初の検証では、画像認識に優れたChatGPTを使用し、読み取りが難しい領収書のデータ化精度をテストしました。

用意したのは、「手書きで項目が崩れている領収書」と「フォーマットが不規則な海外のレストランのレシート」の画像です。

まずは、領収書の読み取り。

以下のプロンプトを投稿してみました。

入力プロンプト

この領収書画像から、「日付」「支払先」「金額」「内容」を抽出して表形式で出力してください。
・判読しづらい箇所は「判読不能」と記載してください
・金額は半角数字で統一してください
・内容は「交通費(タクシー)」など、経費区分が分かる程度に要約してください
・補足列に、かすれている箇所や不明な点を記載してください

結果として、ChatGPTは今回の検証で高い精度を発揮しました。

手書き特有の崩れた文字や薄くなって読みづらい数字もしっかり判別し、正しく表へ落とし込んでくれました。

しかし、ご覧いただいているように「支払い先」については、タクシー会社ではなく支払い元の会社情報を読み込んでしまっています...

この点は手動で修正した方がよさそうですね。

続けて、海外のレシートを読み取ってもらいましょう。

チップ(Gratuity)や税金(Tax)が別々に記載され、クレジットカードで支払った合計金額がわかりにくいレイアウトでしたが、明細を正しく理解し「最終的な支払総額」を問題なく抽出!

手書きで書かれていて不明瞭なチップ金額は勝手に補完することなく、「不明」と出力していました。

該当箇所情報の判別は未だ難しい部分があり、手動修正と目視チェックが必須だと感じます。
しかし、無理に推測して誤ったデータを作るのではなく、わからない部分を明示してくれる点は、実務において非常に信頼できる挙動だと感じました。

検証2:Geminiで勘定科目の自動予測

経費精算において申請者を悩ませるのが、「この支払いはどの勘定科目になるのか?」という判断です。

そこで、複雑な文脈を含む経費のメモと社内の勘定科目ルール(会議費、交際費、交通費などの定義)をGeminiに渡し、適切な仕訳を行えるか検証。

入力プロンプト(一部抜粋)

あなたは当社の経理担当者です。
以下の「社内勘定科目ルール」と「経費メモテキスト」をもとに、テキストに含まれる各経費を分解し、適切な勘定科目を自動で予測してください。
【社内勘定科目ルール貼り付け】
【経費メモ貼り付け】
〜(省略)〜
【出力要件】
・1つのテキストに複数の経費が含まれている場合、それぞれ1行ずつに分解してください
・以下の項目を持つJSON配列で出力してください

Geminiは文脈を正確に読み取り、「カフェ代1,500円」は『会議費』、そして「タクシー代4,000円」は『交通費』と、一つのテキストから二つの異なる経費を綺麗に切り分けて分類してくれました。

指示したようにJSON配列で出力してくれているので、別システムへの反映も容易に行えます。

続けて、人によっては判断が難しい項目のジャッジも依頼してみました。

こちらに関しても「私的な寄り道が含まれている」ことから『上長や経理部に「一部私用が含まれる場合の按分ルール」を確認する』必要があることをしっかりと明示!

社内規定の補足アドバイスまで出力してくれたので、該当部分の確認作業もスムーズに行うことができるようになりました。

文脈を理解して的確に分類する能力は、入力補助として非常に優秀です!

検証3:Claudeで社内規定チェック

最後の検証ではClaudeを使用し、経理担当者の目線で「不正検知と社内規定チェック」のテストを行いました。

あえて不自然な申請内容を入れているCSVデータを渡し、以下のプロンプトを投稿。

入力プロンプト(一部抜粋)

あなたはベテラン経理担当者として、次のことを行ってください。
1.CSVの各行を読み込み、以下の観点で規定違反や不自然な点をチェックしてください。
2.規定違反または不自然な可能性がある行のみを抽出し、以下の列を持つMarkdownテーブルで出力してください。
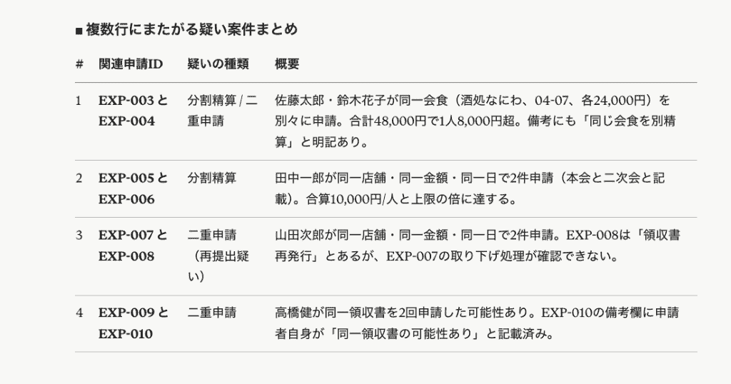
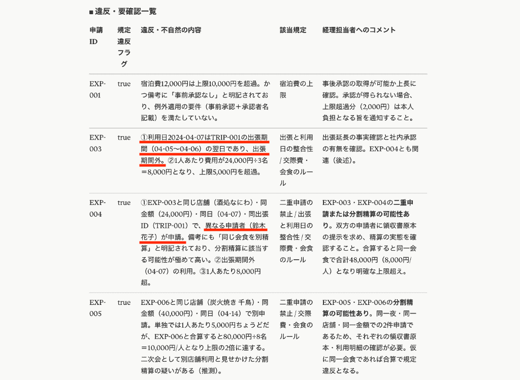
3.二重申請や分割精算の疑いがある場合は、関連する申請IDをまとめて1行のコメントに記載してください
〜(省略)〜
【社内規定貼り付け】

投稿後、「重複申請」や「分割精算」などの、見落としがちな不正をしっかり指摘してくれました。

交際費について参加人数と総額を計算し、「1人あたりの上限額を超過しているため、規定違反」と適切に弾いてくれている点も秀逸ですが、日付の不整合を見抜いていることにも驚きました!

見過ごしてしまいそうなスケジュールの矛盾まで的確に指摘してくれたため、申請情報のチェックにかける時間が大幅に短縮。

出力データ末尾では簡易的に情報をまとめてくれているので、チームメンバーへの共有の手間も最小限に済みました。

膨大なデータの中からルールにそぐわないものを瞬時に洗い出してくれるため、担当者のチェック業務を劇的に削減できるでしょう!

🤲経費精算フローでAIを導入する際のポイント

経費精算業務にAIを導入し、最大限の効果を得るためにはいくつかの重要なポイントがあります。

1.自社業務に合ったAIツールの選定

  • AI-OCRの精度や自動仕訳の賢さ、承認フローの自動化など、業務に求める要素によって選定するツールが異なる

現在の課題を洗い出し、最もボトルネックとなっている部分を解決できるツールを選ぶことが重要となります。

2.AIの学習・判断ルールの明確化

  • AIの判断を正確にするためには、社内規定を明確化する必要がある
    例:交通費の基準や交際費の上限、必要な情報など

AIが参照しやすい状態を整備することで、AIによるチェック精度が向上します。

3.段階的な導入と人間のサポート

  • 全自動化を避け、段階的な導入が推奨される

初めは一部の部門や特定の経費(例:交通費のみ)でテスト導入を行い、その後の効果を見ながら拡大していくといいでしょう。

AIが判断に迷ったものや一定金額以上の高額な精算については、人が最終確認を行うといったハイブリッドな運用を設けることで、現場の混乱を防ぎつつ、安全に効率化を進めることができるでしょう。

✍️まとめ

検証の結果、AIの活用は経費精算業務の作業時間の短縮やヒューマンエラーの防止につながることがわかりました。
AI-OCRや自動仕訳機能、承認フロー自動化など、現在の課題に合ったツールを選ぶことで申請内容の正確性を向上させられるでしょう。
担当者の負担軽減も見込めることから、効率的な業務運営が実現可能に!
経費精算業務のプロセスを変革し、より高度な自動化実現を目指してみましょう。

🌲Yoomでできること

👉 Yoomの登録はこちら。30秒で簡単に登録できます!

様々なSaaSアプリとAPIで連携できるYoomの強みを活かすことで、手作業を排除したワークフローの構築が可能。

例えば

  • 経理管理システムの申請内容をAIで要約してデータベースツールに追加
  • 決済が完了後のフォローアップと領収書発行を自動化
  • 領収書の保存を検知して自動で経費精算

というような一連のフローを簡単に自動化できちゃうんです!

経費精算に関わるあらゆるデータの移動と確認作業をYoomに任せることで、ミスがなくスピーディーなバックオフィス業務を実現できるでしょう。


■概要

「バクラク申請・経費精算で申請されたら、内容をAIで要約してNotionに追加する」ワークフローは、申請内容を自動で要約し、Notionに整理して登録する業務ワークフローです。申請確認の作業時間を減らし、情報をひと目で把握できるように支援します。

■このテンプレートをおすすめする方

  • バクラク申請・経費精算で日々の申請内容をひとつひとつ目視で確認している総務
  • 経理担当者の方・AI要約機能で申請情報を要点だけ抽出し、Notionで見やすく整理したいチームリーダーの方
  • AIの活用を通じて、情報整理と共有の手間を減らし、DXを推進したい経営者や企画担当者の方

■注意事項

  • バクラク申請・経費精算、NotionのそれぞれとYoomを連携してください。
  • トリガーは5分、10分、15分、30分、60分の間隔で起動間隔を選択できます。・プランによって最短の起動間隔が異なりますので、ご注意ください。

■概要
決済後のフォローアップや領収書の発行は、顧客との良好な関係を築く上で重要な業務ですが、手作業では手間がかかり、対応漏れなどのミスも起こりがちです。 このワークフローを活用すれば、Squareでの決済完了をトリガーとして、AIエージェント(AIワーカー)が売上記録、領収書発行、フォローアップメールの送信を自動で行います。面倒な定型業務から解放され、より付加価値の高い業務に集中できる環境を整えます。
■このテンプレートをおすすめする方
  • Squareでの決済後の事務作業、特に領収書の発行業務に手間を感じている方
  • AIエージェントを活用して、決済後のフォローアップ業務を自動化したいと考えている方
  • 手作業による領収書の作成や送付で発生しがちなミスや対応漏れを防ぎたい方
■このテンプレートを使うメリット
  • Squareでの決済完了後、AIが領収書発行などを自動で行うため、これまで手作業に費やしていた時間を削減することができます。
  • 自動化によって、金額の誤入力や送付先の間違いといったヒューマンエラーを防ぎ、業務の正確性を高めることに繋がります。
■フローボットの流れ
  1. はじめに、SquareとGoogle スプレッドシートをYoomと連携します。
  2. 次に、トリガーでSquareを選択し、「支払い(決済)が作成されたら」というアクションを設定します。
  3. 最後に、オペレーションでAIワーカーを選択し、決済情報をもとにした売上の記録やGoogle スプレッドシートの雛形からの領収書発行、メール送信を行うためのマニュアル(指示)を作成します。
※「トリガー」:フロー起動のきっかけとなるアクション、「オペレーション」:トリガー起動後、フロー内で処理を行うアクション
■このワークフローのカスタムポイント
  • AIワーカーに与える指示内容は、フォローアップの文面や領収書の発行方法など、実際の業務に合わせて任意で設定可能です。
  • 連携するSquareおよびGoogle スプレッドシートのアカウント、記録先や雛形のファイルは、実際に利用しているものに任意で設定してください。
■注意事項
  • Square、Google スプレッドシートのそれぞれとYoomを連携してください。AIワーカー内で使用するツール(アプリ)についてもマイアプリ連携が必要です。
  • トリガーは5分、10分、15分、30分、60分の間隔で起動間隔を選択できます。
  • プランによって最短の起動間隔が異なりますので、ご注意ください。
  • AIワーカーの基本設定は「【AIワーカー】基本的な設定方法」をご参照ください。
  • AIワーカーの同時実行数・作成可能なAIワーカー数・利用可能なAIモデルはご契約中のプランによって異なります。
  • AIワーカー内でご利用いただけるアプリやオペレーション等はフローボットの利用制限と同様です。
  • AIワーカーは、テスト実行でも本番実行と同様にタスクを消費しますのでご注意ください。詳細は「【AIワーカー】タスク実行数の計算方法」ご参照ください。
  • AIワーカーはマニュアルを詳細に設定することで適切な処理を実行しやすくなります。詳細は「【AIワーカー】マニュアルの作成方法」をご参照ください。

■概要
日々の経費精算業務で、領収書を一枚ずつ確認し、会計ソフトに手入力する作業に手間を感じていませんか?このワークフローを活用すれば、Google Driveの指定フォルダに領収書のファイルを保存するだけで、AIワーカーが内容を読み取り、freee会計への経費精算を自動で実行します。手作業による入力ミスや時間のロスといった課題を解消し、経費精算業務を効率化することが可能です。
■このテンプレートをおすすめする方
  • freee会計を利用しており、日々の経費精算業務を自動化したいと考えている経理担当者の方
  • AIワーカーを活用して、社内の経費精算プロセス全体の効率化を目指すDX推進担当者の方
  • 従業員の経費申請の手間を削減し、コア業務に集中できる環境を整えたいマネージャーの方
■このテンプレートを使うメリット
  • Google Driveに領収書を保存するだけで経費精算が完了するため、手作業での入力や確認に費やしていた時間を短縮できます
  • 手入力による金額の打ち間違いや勘定科目の選択ミスといったヒューマンエラーを防ぎ、経費精算の正確性を高めることに繋がります
■フローボットの流れ
  1. はじめに、Google Driveとfreee会計をYoomと連携します
  2. 次に、トリガーでGoogle Driveを選択し、「特定のフォルダ内に新しくファイル・フォルダが作成されたら」というアクションを設定します
  3. 最後に、オペレーションでAIワーカーを選択し、保存された領収書の情報をもとにfreee会計へ経費精算を行うためのマニュアル(指示)を作成します
※「トリガー」:フロー起動のきっかけとなるアクション、「オペレーション」:トリガー起動後、フロー内で処理を行うアクション
■このワークフローのカスタムポイント
  • Google Driveのトリガー設定では、領収書を保存する対象のフォルダを任意で設定してください
  • AIワーカーの設定では、利用したいAIモデルを任意で選択し、業務内容に合わせてfreee会計へ登録する内容などの指示を任意で設定してください
■注意事項
  • Google Drive、freee会計のそれぞれとYoomを連携してください。
  • トリガーは5分、10分、15分、30分、60分の間隔で起動間隔を選択できます。
  • プランによって最短の起動間隔が異なりますので、ご注意ください。
  • ダウンロード可能なファイル容量は最大300MBまでです。アプリの仕様によっては300MB未満になる可能性があるので、ご注意ください。
  • トリガー、各オペレーションでの取り扱い可能なファイル容量の詳細は「ファイルの容量制限について」をご参照ください。
  • AIワーカー内で使用するツール(アプリ)についてもマイアプリ連携が必要です。
  • AIワーカーの基本設定は「【AIワーカー】基本的な設定方法」をご参照ください。
  • AIワーカーの同時実行数・作成可能なAIワーカー数・利用可能なAIモデルはご契約中のプランによって異なります。
  • AIワーカー内でご利用いただけるアプリやオペレーション等はフローボットの利用制限と同様です。
  • AIワーカーは、テスト実行でも本番実行と同様にタスクを消費しますのでご注意ください。詳細は「【AIワーカー】タスク実行数の計算方法」ご参照ください。
  • AIワーカーはマニュアルを詳細に設定することで適切な処理を実行しやすくなります。詳細は「【AIワーカー】マニュアルの作成方法」をご参照ください。

出典:

OpenAI/Gemini/Claude

Yoomを使えば、今回ご紹介したような連携を
プログラミング知識なしで手軽に構築できます。
無料でYoomを試す
この記事を書いた人
Kana Saruno
Kana Saruno
API連携プラットフォーム「Yoom」がもたらすワークフローの自動化と、生産性の劇的な向上に感銘を受け、現在はコンテンツ制作を担当。カスタマーサポートとして、多様な業界のユーザーが抱える業務課題の解決に取り組む中で、定型業務の非効率性を目の当たりにした経験を持つ。ユーザー視点を武器に、SaaS連携による業務効率化の具体的な手法や、明日から実践できるIT活用のノウハウを分かりやすく発信している。
タグ
Anthropic(Claude)
ChatGPT
Gemini
お役立ち資料
Yoomがわかる!資料3点セット
Yoomがわかる!資料3点セット
資料ダウンロード
3分でわかる!Yoomサービス紹介資料
3分でわかる!Yoomサービス紹介資料
資料ダウンロード
Before Afterでわかる!Yoom導入事例集
Before Afterでわかる!Yoom導入事例集
資料ダウンロード
お役立ち資料一覧を見る
詳しくみる